①洗涤、水膜(浴)、文丘里湿式除尘技术;②低效干式除尘技术;③烟气湿法除尘脱硫一体化技术;④未实现自动控制的脱硫、脱硝设施;⑤VOCs(挥发性有机物)洗涤吸收净化技术;⑥无控制系统或控制系统未实现对设施关键参数进行自动调节控制的燃烧、冷凝、吸附-脱附VOCs治理技术。
限制类技术为仅在某些领域和条件下可使用的技术。该类技术存在处理效率较低、运行稳定性较差、二次污染处理难度较大、技术经济性较低等问题,但在某些领域和条件下有适用性、尚无合适的替代技术,需要限制其应用范围。
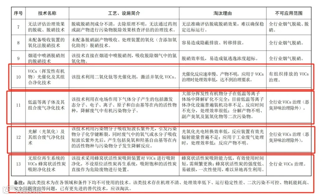
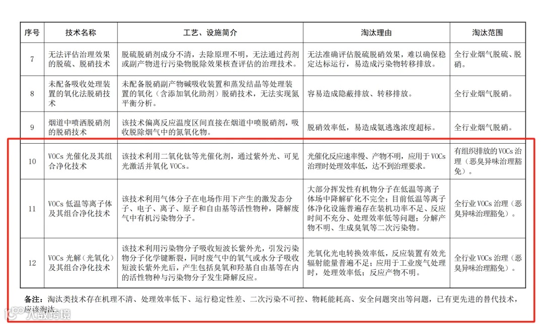
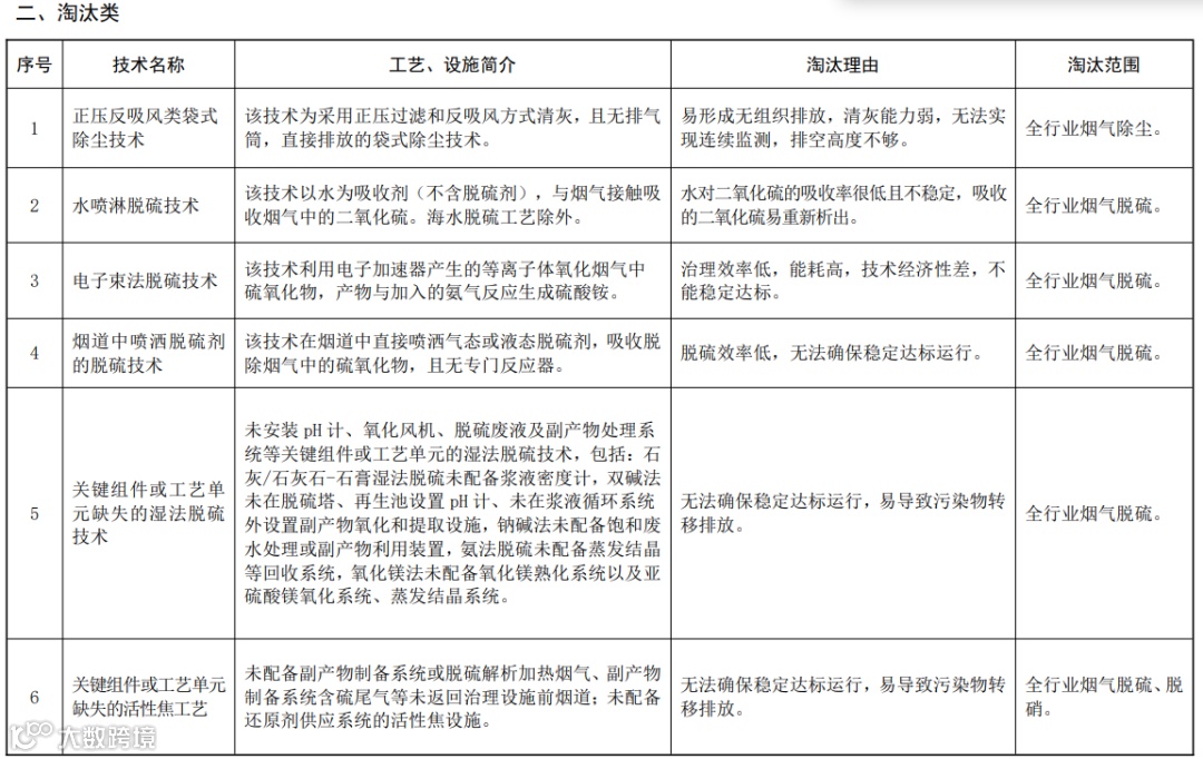
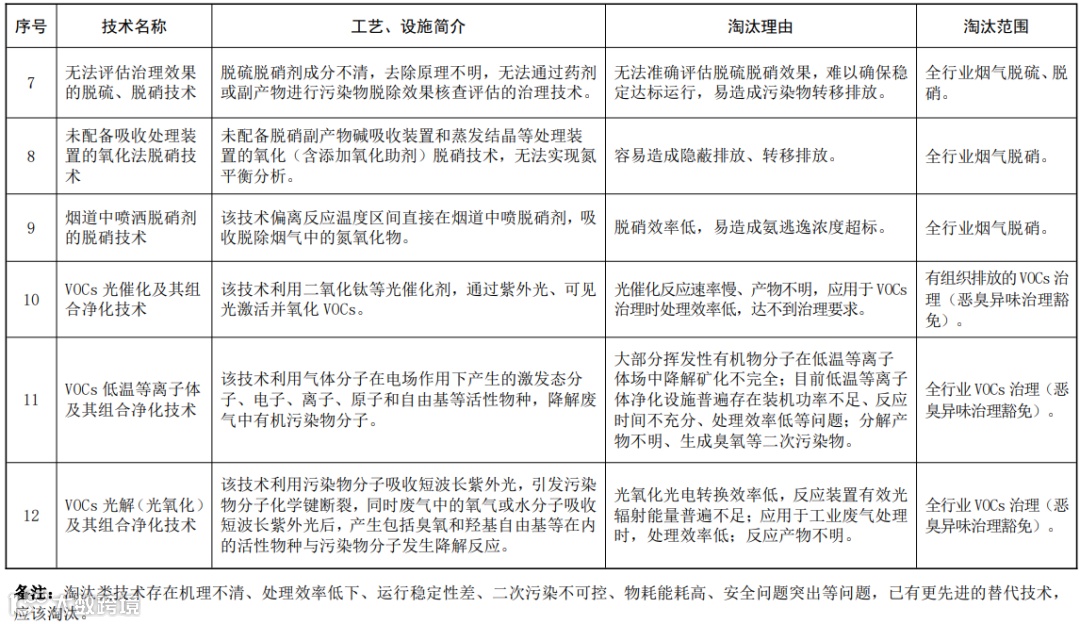
①正压反吸风类袋式除尘技术;②水喷淋脱硫技术;③电子束法脱硫技术;④烟道中喷洒脱硫剂的脱硫技术;⑤关键组件或工艺单元缺失的湿法脱硫技术;⑥关键组件或工艺单元缺失的活性焦工艺;⑦无法评估治理效果的脱硫、脱硝技术;⑧未配备吸收处理装置的氧化法脱硝技术;⑨烟道中喷洒脱硝剂的脱硝技术;⑩VOCs光催化及其组合净化技术;⑪VOCs低温等离子体及其组合净化技术;⑫VOCs光解(光氧化)及其组合净化技术。
淘汰类技术为在各领域和条件下均不可使用的技术。该类技术存在机理不清、处理效率低下、运行稳定性差、二次污染不可控、物耗能耗高、安全问题突出等问题,已有更先进的替代技术,应该淘汰。
值得注意的是,《目录(征求意见稿)》中的“淘汰类技术-无原位再生系统的VOCs蜂窝状活性炭吸附净化技术”在《目录(公示稿)》中已经删除。即:蜂窝活性炭吸附VOCs仍可用。

此次公示稿有一个重要的变化,即在原来发布的征求意见稿中列明的属于不可应用的“无原位再生的VOCs蜂窝活性炭吸附净化技术”,本次生态环境部公示稿中删除,即“无原位再生的VOCs蜂窝活性炭吸附净化技术”不属于淘汰范围!
8月16日发布的征求意见稿中淘汰类中列明:无原位再生的VOCs蜂窝活性炭吸附净化技术,也就是说以后VOCs抛弃式活性炭吸附,不可用蜂窝炭。

本次正式发布稿已经将第13项“无原位再生的VOCs蜂窝活性炭吸附净化技术”删除,未列入淘汰范围。

在《目录(征求意见稿)》的基础上,《目录(公示稿)》再次明确,“无控制系统或控制系统未实现对设施关键参数进行自动调节控制的燃烧、冷凝、吸附-脱附VOCs治理技术”的限制范围为全行业新改扩建VOCs治理装置;“VOCs(挥发性有机物)洗涤吸收净化技术”的豁免范围为水溶性或有酸碱反应性的VOCs处理;“光催化及其组合净化技术”的淘汰范围为有组织排放的VOCs治理(恶臭异味治理豁免);“低温等离子体及其组合净化技术、光解(光氧化)及其组合净化技术”的淘汰范围为全行业VOCs治理淘汰(恶臭异味治理豁免)。
由此可见,低温等离子体和光解(光氧化)及其组合净化技术这2类VOCs治理技术全行业淘汰,这是毫无争议的!
《目录(公示稿)》:




▌转自:VOCs前沿、生态环境圈

