大数跨境

废气治理 l 团体标准《有机废气治理 活性炭吸附装置技术规范》发布

废气治理 l 团体标准《有机废气治理 活性炭吸附装置技术规范》发布 环保莞家
2024-07-03
0
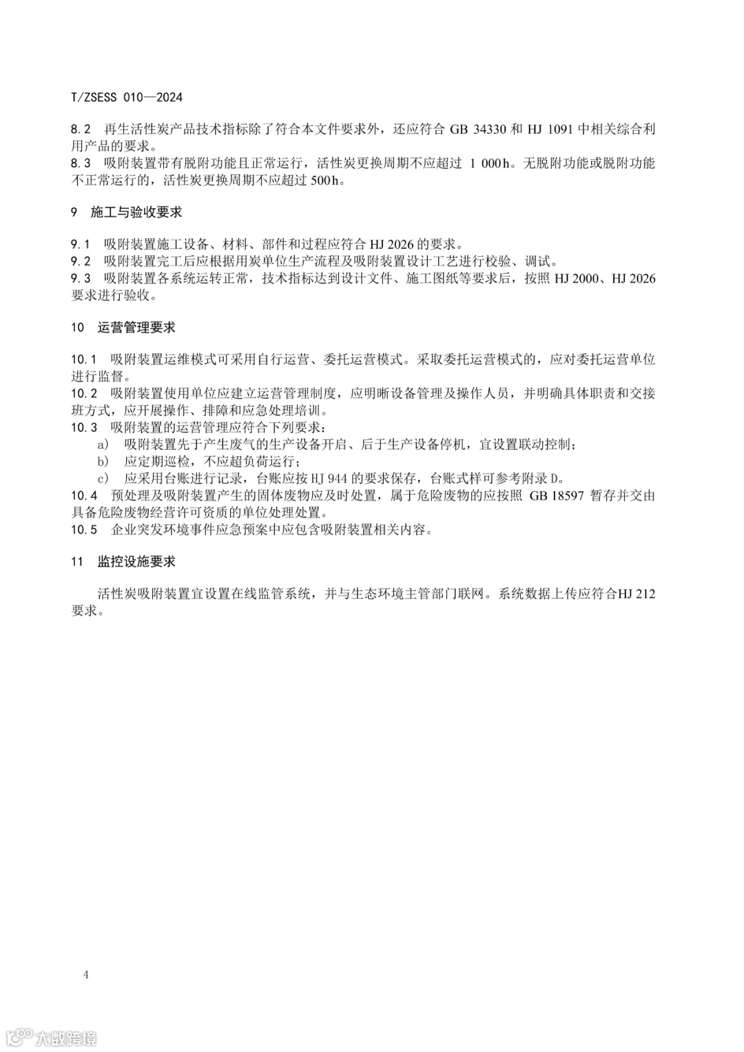
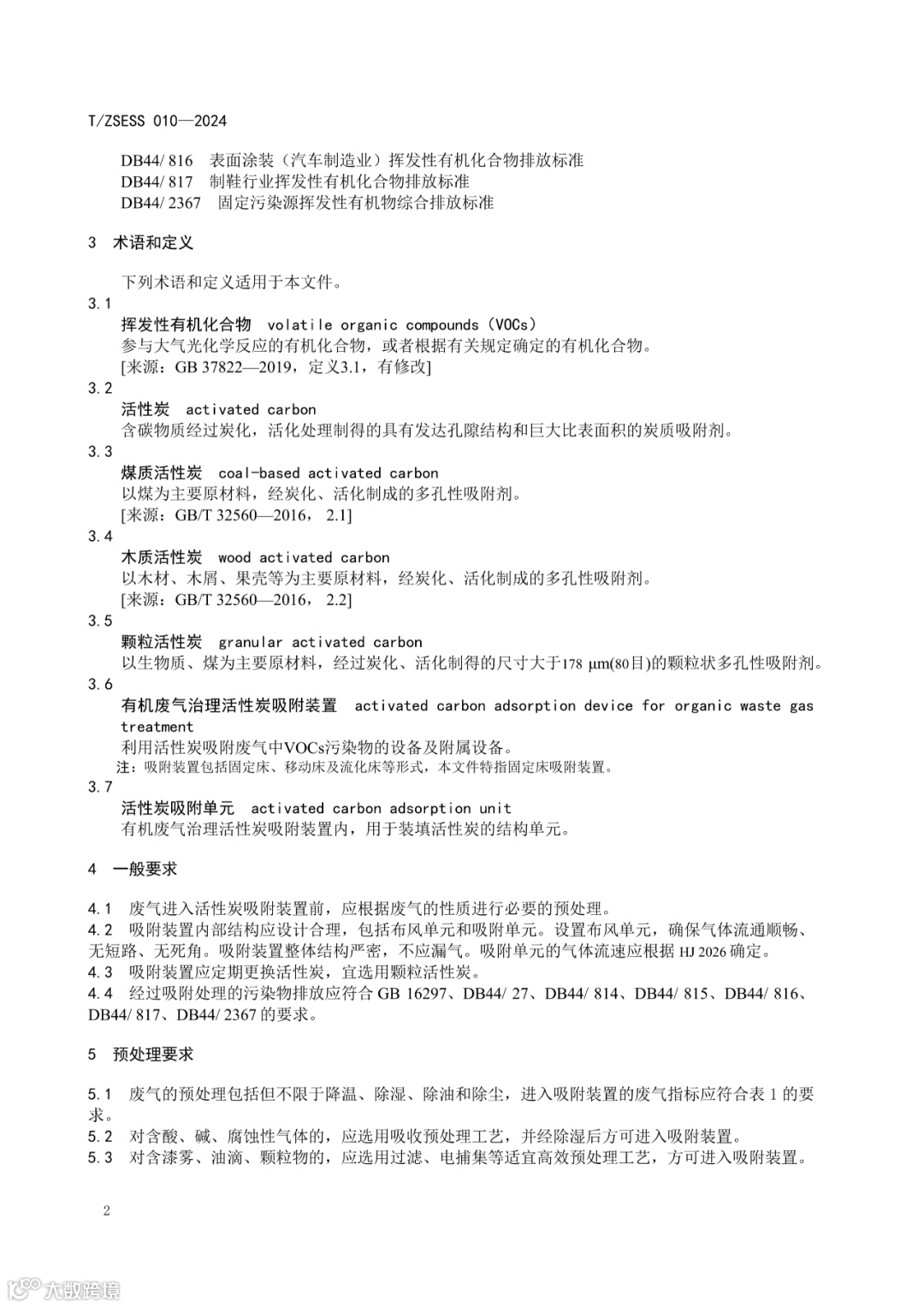
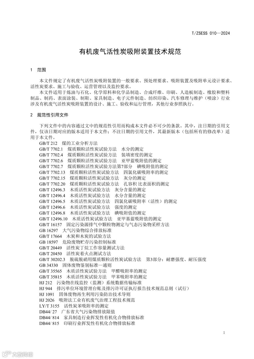
导读:▌文件下载:团体标准《有机废气治理 活性炭吸附装置技术规范》2024.pdf▌相关链接:惠州市出台《废气收集处

▌文件下载:团体标准《有机废气治理 活性炭吸附装置技术规范》2024.pdf

▌相关链接:惠州市出台《废气收集处理设施安装维护消防安全指南》



声明:本公众号所发布的内容含其转载引用的资讯素材来自互联网或官方等合法公开渠道。本号对所发布的内容保持立场和观点中立,目的仅在于学习分享和行业交流。所转载引用的素材版权归原作者所有,如有涉知识产权等问题,请及时与本号小编联系,本号可酌情对所发布内容作修改、删撤等方式处理。整理不易,转载、引用本号内容请注明来自本号。点击下方阅读原文了解更多...

【声明】内容源于网络
0
0
环保莞家
内容 632
粉丝 0
环保莞家
总阅读697
粉丝0
内容632