光伏发电项目
问题一,危废管理:
光伏发电项目更换下来的废光伏板和逆变器(不含油)是否属于危废?若属于危废,代码按照哪个执行?
问题二,环评:
建设5.78MW~19.9MW的分布式光伏发电站是按照《建设项目环境影响评价分类管理名录》(2021年)中的90太阳能发电4416--其他光伏发电做登记表,还是应该分开,部分按照90太阳能发电4416--地面集中光伏电站(大于6MW且接入电压等级不小于10kv)做报告表,其余小于6MW的做登记表?
广东省生态环境厅
回复1,日期:2024-05-10
未列入《国家危险废物名录》且排除危险特性的物质,不按危险废物管理。《固体废物分类与代码目录》规定,对于报废光伏组件(光伏组件生产、技改、退役等过程中产生的废弃光伏组件),在责任单位组织实施工业固体废物管理台账制定、工业固体废物排污许可管理、固体废物跨省转移、固体废物信息公开等工作时,可统一使用 900-015-S17 代码填报。
回复2,日期:2024-06-17
根据《建设项目环境影响评价分类管理名录(2021年版)》,地面集中光伏电站(总容量大于6000千瓦,且接入电压等级不小于10千伏)应编制环境影响报告表,不属于上述地面集中光伏电站的其他光伏发电项目应填报环境影响登记表。
随着新能源汽车行业的发展,动力电池大规模退役潮渐行渐近,废锂电池的产量将会越来越多,那么废锂电池是否属于危险废物?
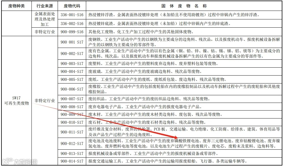
按照国家目前的规定及有关部门的回复,废锂电池不属于危险废物,按照一般工业固体废物进行管理。目前工业生产活动中产生的废弃磷酸铁锂电池、废弃三元锂电池、废弃钴酸锂电池属于《固体废物分类与代码目录》中工业固体废物类别下的SW17可再生类废物。

SW17 可再生类废物:
废电池及电池废料。工业生产活动中产生的废弃磷酸铁锂电池、废弃三元锂电池、废弃钴酸锂电池、废弃镍 氢电池、废弃燃料电池等废电池,以及电池生产过程产生的废极片、废电芯、废粉末及浆料、边角料等。
▌转自:生态环境圈
情况描述:
锂电池及含有锂电池的商品报废时属于危险废弃物吗?应该如何处理,国家现在有相关法规要求吗?
广东省生态环境厅
回复日期:2019-09-25
未拆解的锂电池不是危险废物,应作为一般工业固体废物回收处理。电池回收点请咨询物资回收部门。《废电池污染防治技术政策》鼓励回收锂电池,国家有关部门也正在推行生产者责任延伸制度,推行包括锂电池在内的动力蓄电池的回收体系建设,鼓励通过再生资源回收网络和电池生产者建立回收体系。建议将锂电池交附近的再生资源回收部门或送产品生产者。
情况描述:
废弃的锂电池是危险废物吗?
深圳市生态环境局
回复日期:2021-07-16
废弃的锂电池属于一般固体废物,不属于危险废物。根据《废电池污染防治技术政策》,锂离子电池一般不含有毒有害成分,环境危害性较小。废旧锂电池的收集、贮存、处置参照执行一般工业固体废物的相关环境管理与污染防治要求,防止污染环境。
情况描述:
废锂电池是否属于危险废物?如不属于,如何处置?
安徽省生态环境厅
回复日期:2021-02-01
废锂电池不属于危险废物,可以按一般固体废物进行处置。

