大数跨境

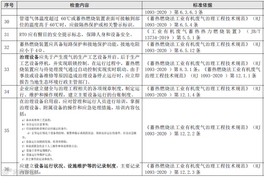
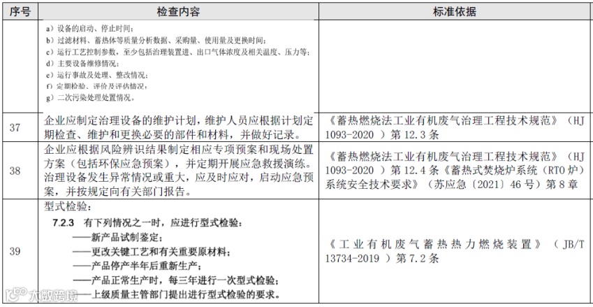
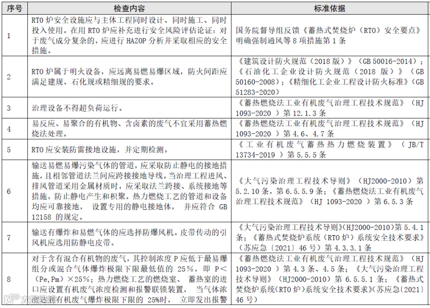
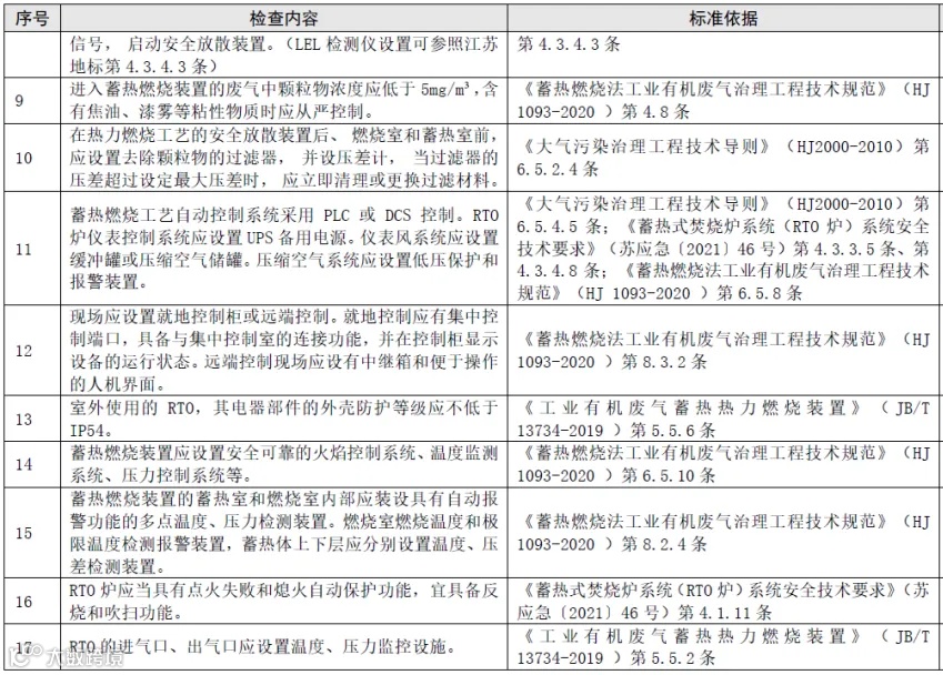
废气治理 l 高温蓄热式焚烧RTO专项安全检查表

废气治理 l 高温蓄热式焚烧RTO专项安全检查表 环保莞家
2024-09-03
0
导读:五种常见涉VOCs治理设施环保操作规程昆山、佛山环境局,公众号:环保莞家废气治理 l 五种常见涉VOCs治理设

五种常见涉VOCs治理设施环保操作规程

昆山、佛山环境局,公众号:环保莞家废气治理 l 五种常见涉VOCs治理设施环保操作规程



RTO专项安全检查表














声明:本公众号所发布的内容含其转载引用的资讯素材来自互联网或官方等合法公开渠道。本号对所发布的内容保持立场和观点中立,目的仅在于学习分享和行业交流。所转载引用的素材版权归原作者所有,如有涉知识产权等问题,请及时与本号小编联系,本号可酌情对所发布内容作修改、删撤等方式处理。整理不易,转载、引用本号内容请注明来自本号。点击下方阅读原文了解更多...

【声明】内容源于网络
0
0
环保莞家
内容 632
粉丝 0
环保莞家
总阅读41
粉丝0
内容632