
▌相关链接:沸石分子筛转轮吸附浓缩+催化燃烧(CO)工艺流程及技术要求
是利用天然气或柴油为燃料或者电将温度提高至280-400摄氏度,结合陶瓷蓄热体保持恒温。由低温+催化剂使废气分解氧化,因要降低废气的焚毁温度,故需要用催化剂结合方能使废气彻底分解。可适应间断性排放作业,能处理低、中、高浓度废气。一般而言,处理效率与RTO装置相当。
是利用电加热或者燃气加热的方式,将温度提升至280-400摄氏度,由催化剂直接与废气结合的方式进行分解氧化,无需蓄热,适合间断作业,能处理低、中度废气,可先利用沸石转轮/活性炭浓缩吸附,脱附气进行燃烧。

《河南省低效失效大气污染治理设施排查整治实施方案(征求意见稿)》(豫环文〔2024〕132号).pdf
1.治理工艺不适用,去除效率低或无去除效果、无稳定达标排放能力;
2.治理设备简陋,必要组件未安装,未形成稳定可靠的副产品和消纳去向;建设质量低劣,关键组件达不到规范要求;管道或相关设施腐蚀、破损严重;自动化水平不高,无控制系统或功能缺失;
3.治理设施运行维护不到位,关键组件、关键参数未按相关技术规范进行操作,污染物治理效果达不到设计要求;
4.为掩盖治理设施低效失效等问题,不正常运维甚至干扰自动监测,篡改、伪造监测数据等。
其中,文件内容对低效失效 VOCs治理设施排查整治技术要点中,要求在执行《挥发性有机物治理突出问题排查整治工作要求》(环大气〔2021〕65 号)要求的基础上,进一步开展低效失效 VOCs排查。
低效失效VOCs治理设施排查整治技术要点(原文):
(一)相关技术规范
GB 37822-2019 挥发性有机物无组织排放控制标准
HJ 1093-2020 蓄热燃烧法工业有机废气治理工程技术规范
HJ 2000-2010 大气污染治理工程技术导则
HJ 2026-2013 吸附法工业有机废气治理工程技术规范
HJ 2027-2013 催化燃烧法工业有机废气治理工程技术规范
(二)被纳入的低效失效 VOCs 治理设施排查整治工作范围
1.单一低温等离子、光氧化、光催化、水喷淋吸收及上述技术的组合工艺;
2.一次性吸附(定期集中脱附的除外)工艺或采用吸附(脱附)+催化燃烧(CO)组合工艺的VOCs治理设施;无控制系统的吸附-脱附类治理设施;
3.无控制系统或控制系统未对温度、辅助燃料流量等关键参数进行自动调节控制的燃烧装置;燃烧温度、有机废气停留时间不符合规范要求的燃烧装置;
更新升级低效VOCs治理工艺。依法依规淘汰不达标设备,推动单一低温等离子、光氧化、光催化、非水溶性VOCs废气采用单一水喷淋吸收及上述技术的组合工艺(除异味治理外)加快淘汰更新。
提升含VOCs有机废气收集效率。企业应考虑废气性质、适宜的处理工艺和排放标准要求等因素,对VOCs废气进行分类收集。有机废气收集管道应合理布局,减少软管和法兰连接;软管连接长度不宜过长,不应缠绕、弯折;废气收集管道无破损,不应存在感官可察觉泄漏,正压管道应加强法兰、软管连接处的泄漏检测。采用车间整体换风收集的,车间厂房在确保安全的前提下应保持封闭状态,除人员、车辆、设备、物料进出时,以及依法设立的排气筒、通风口外,门窗及其他开口(孔)部位应随时保持关闭,鼓励使用双层门、自动门;涉VOCs环节的生产车间应保持微负压,鼓励安装负压计;采用集气罩、侧吸风等方式收集无组织废气的,距集气罩开口面最远处的控制风速不低于0.3米/秒或按相关行业要求规定执行。
规范建设VOCs治理设施。采用燃烧工艺的,有机废气在燃烧装置的停留时间不少于0.75s;采用催化燃烧的应使用合格的催化剂并足量添加,催化剂床层设计空速宜低于40000h-1。采用吸附工艺的,应对有机废气进行必要的降温、除湿和除尘等预处理;根据废气处理量、污染物浓度以及吸附剂更换周期、动态吸附容量确定装填量。采用吸收工艺的,吸收剂宜选择低挥发性或者不挥发、对废气中有机组分具有高吸收能力的介质。治理设施的处理能力应根据满负荷运行、检维修、设备启停等多种情况下的最大废气产生量确定。鼓励采取减风增浓等措施,减少废气产生量,提高废气污染物浓度。
提高VOCs治理设施自动控制水平。推进燃烧、冷凝、吸附-脱附、吸收类VOCs治理设施安装控制系统。对燃烧工艺的辅助燃料用量、燃烧温度,吸附-脱附工艺的吸附床层吸附、脱附时间和温度,冷凝工艺的冷凝温度,吸收工艺的吸收剂循环量 等关键参数进行自动调节与控制。
加强VOCs治理设施运行维护。除安全考虑和特殊工艺要求外,禁止开启稀释口、稀释风机。采用燃烧工艺的,有机废气浓度低或浓度波动大时需补充助燃燃料,保证燃烧设施的运行温度在设计值范围内,RTO燃烧温度不低于760摄氏度,催化燃烧装置燃烧温度不低于300摄氏度;对于采用将有机废气引入高温炉、窑进行焚烧的,有机废气应引入火焰区,并且同步运行。VOCs燃烧(焚烧、氧化)设备的废气排放浓度应按相关标准要求进行氧含量折算。
对于采用一次性活性炭吸附工艺的,应按设计要求定期更换活性炭,颗粒状、柱状活性炭碘值不应低于800毫克/克,蜂窝状活性炭碘值不应低于650毫克/克;采用非连续吸附-脱附治理工艺的,应按设计要求及时解吸吸附的VOCs,解吸气体应采用高效处理工艺处理后达标排放,现场检查时应监测脱附期间VOCs排放浓度和去除效率达标情况。采用冷凝工艺的,不凝尾气的温度应低于尾气中污染物的液化温度,对于油气回收,采用单一冷凝回收工艺的,冷凝温度一般应控制在-75℃以下。对于VOCs治理产生的废吸附剂、废催化剂、废吸收剂等耗材,以及含VOCs废料、渣、液等,应密闭储存,并及时清运处置;鼓励储存库设置VOCs废气收集和治理设施。
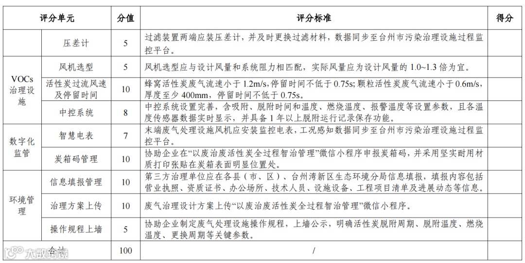
活性炭吸脱附CO设施被定义为低效设施与近年来其不合理滥用及低价低质粗制滥造有密切关系,那什么样的活性炭吸脱附CO设施是合格设计和应用的呢?今日我们来看看台州市生态环境局官方发布的最新的评判标准:采用活性炭吸/脱附+催化燃烧工艺,应满足哪些要求?

台州市生态环境局《关于征求进一步加强活性炭处理工艺规范化运行管理(征求意见稿)意见的函》:采用活性炭吸附-脱附-催化燃烧技术的企业,应明确脱附周期、脱附温度、燃烧温度等关键参数,不采取脱附措施的,则严格按照一次性活性炭吸附技术的相关要求执行。
2024年,活性炭吸附脱附+催化燃烧设备成了重点排查对象!是继UV光氧和低温等离子之后,下一个可能被禁止使用的就是“活性炭吸附脱附+催化燃烧设备”。
2024年11月19日,开封市生态环境局大气环境科联合市生态环境综合行政执法支队、市生态环境局尉氏分局组成排查整治组,前往尉氏县相关企业开展低效失效大气污染防治设施现场排查,这是现场照片。
现场检查,最重要的指标就是脱附温度不能低于300℃,这个参数最容易检查到。从图片中可以看到,检查人员都围着触摸屏前面,看设备运行参数。
如何快速区分真假催化燃烧设备?其实很简单,从以下5点来看:
1、一看脱附管道、吸附床,是否保温,脱附管道是否进入烟囱?
脱附管道未保温、用橡塑管保温、吸附床侧面和上下面未保温,均不符合安全和节能的要求。未做保温则基本上就没打算把设备做好,基本是不具备脱附功能的。
2、二看吸附阀门、脱附阀门,是否密闭,阀门执行器是否为简易执行器?
3、三看过滤箱是否进水或漏水,过滤袋数量是否足够,过滤箱尺寸是否过小?
4、四看吸附床、催化炉,是否漏装填,装填是否漏风,是否粘上污染物?
5、五看脱附时的温度,吸附床的温度,催化炉的温度,催化区的温升,脱附时长。
第5项是现阶段环保排查的重点。不具备正常脱附功能的设备直接就被定义为低效失效设备。不具备脱附功能,设备就没有了灵魂。就变成了一个普通的固定吸附床。
活性炭吸附床脱附温度是否在80-120℃之间,100℃以下,脱附温度过低,会急剧增加脱附时长,脱附时长一般控制在8小时内比较合适。
CO炉催化燃烧温度是否在300-500℃之间,催化区温度直接影响催化剂的效率。
废气经过催化剂床层是否有明显温升,催化区温升一般应高于30℃,没有温升就说明没有脱附下来废气,长时间低效脱附只会增加电能的浪费,且是无效的设备。
个别企业虽然在线监测数据达标,但是厂内安装的“活性炭吸附脱附+催化燃烧设备”仍被判定为低效失效环保设施。因为,他们的排放的废气本身就低于环保管控标准,进出活性炭吸附床前后浓度没有任何变化,有时反而还会增加,活性炭吸附床从来就没有正常脱附过。这类设备需要提升改造。
声明:本公众号所发布的内容含转载引用的图文音影素材来自互联网或官方等合法公开渠道。本号对所发布的内容保持立场和观点中立,仅供本公众号主体内部人员学习交流、借鉴分享和参考收藏。所转载引用的素材版权归原作者所有,如有涉知识产权等问题,请及时与本号小编联系,本号可酌情对所发布内容作修改、删撤等方式处理。整理编辑不易,转载、引用本号内容请注明来自本号。点击下方“阅读原文”了解更多...

企业有我,环保无忧!
