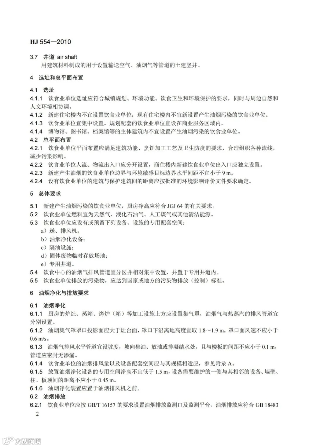
问:中华人民共和国国家标准GB18483-2001《饮食业油烟排放标准》(试行)中5.3排气筒出口朝向应避开易受影响的建筑物。油烟排气筒的高度、位置等具体规定由省级环境保护部门制定。请问,油烟排气筒的高度、位置广东省有哪些具体规定?实践中如何执行?
答:您好!建议按照《饮食业环境保护技术规范》(HJ 554—2010)执行,该规范6.2.2、6.2.3规定“经油烟净化后的油烟排放口与周边环境敏感目标距离不应小于20m;经油烟净化和除异味处理后的油烟排放口与周边环境敏感目标的距离不应小于10m。饮食业单位所在建筑物高度小于等于15m时,油烟排放口应高出屋顶;建筑物高度大于15m时,油烟排放口高度应大于15m”。
左右滑动查看更多
企业有我,环保无忧!

