
附表:
1.一般工业固体废物产生清单(年度)
2.一般工业固体废物流向汇总表(年月)
3. 一般工业固体废物出厂环节记录表
4. 一般工业固体废物产生环节记录表
5. 一般工业固体废物贮存环节记录表
6.1 一般工业固体废物自行利用环节记录表(接收)
6.2 一般工业固体废物自行利用环节记录表(运出)
7.一般工业固体废物自行处置环节记录表
8. 一般工业固体废物分类表

附表1
一般工业固体废物产生清单(年度)

附表2
一般工业固体废物流向汇总表(年月)

注:
1.产生量、贮存量、利用量、处置量:均为填表期间内的实际发生数量。
2.累计贮存量:截止到填表当月月底,累计实际贮存总量,包括本指南实施之前发生的贮存量。
3.自行/委托利用方式:根据实际情况。简要描述利用技术路线和利用产物。
4.自行/委托处置方式:根据实际情况,选择焚烧、填埋、其他处置方式。
5.利用/处置数量:原则上应以“吨”为单位计量,如以其他单位计量则应说明计量单位,并通过估算换算成以“吨”计量。
附表 3
一般工业固体废物出厂环节记录表

注:
1.记录表编号:可采用“出厂”首字母加年月日再加编号的方式设计,例如“CC20210731001”,也可根据需要自行设计。
2.出厂时间:原则上应精确至“分”。
3.出厂数量:原则上应以“吨”为单位计量,如以其他单位计量则应说明计量单位,并通过估算换算成以“吨”计量。
4.运输信息:填写运输车辆车牌号码、驾驶员姓名及联系方式。
5.运输方式:选择公路、铁路、水路。
6.流向类型:选择省内转移、跨省转移、越境转移。
附表 4
一般工业固体废物产生环节记录表

注:
1.记录表编号:可采用“产生”首字母加年月日再加编号的方式设计,例如“CS20210731001”,也可根据需要自行设计。
2.生产设施编码:填写排污许可证载明的设施编码,无编码的依据 HJ 608 自行编码。无固定产生环节的固体废物,可不填写编码。
3.转移去向:是指固体废物在厂内的转移去向,如不经过贮存、利用等环节直接出厂则填写“出厂”。
4.运输经办人:是指固体废物在厂内的运输经办人员。
5.对于废物连续产生的情况,产生时间可按日或按班次计,“转移时间”填写“连续产生”,“运输经办人”项可不填写。
附表 5
一般工业固体废物贮存环节记录表

注:
1.记录表编号:可采用“贮存”首字母加年月日再加编号的方式设计,例如“ZC20210731001”,也可根据需要自行设计。
2.贮存设施编码:填写排污许可证载明的设施编码,无编码的依据 HJ 608 自行编码。
3.废物来源:填写废物移出设施(废物产生设施或贮存设施)的编码和名称。
4.前序表单编号:如废物来自生产环节,则填写附表 4 的记录表编号;如废物来自贮存环节,则填写其他贮存场地附表 5 的记录表编号。
5.如废物为连续产生且经过皮带、管道等方式自动入库而无废物运输经办人,则运输经办人可不填,入库时间可按日计。
附表 6.1
一般工业固体废物自行利用环节记录表(接收)

注:
1.记录表编号:可采用“接收”首字母加年月日再加编号的方式设计,例如“JS20210731001”,也可根据需要自行设计。
2.自行利用设施编码:填写排污许可证载明的设施编码,无编码的依据 HJ 608 自行编码。
3.前序表单编号:如废物来自生产环节,则填写附表 4 的记录表编号;如废物来自贮存环节,则填写附表 5 的记录表编号。
4.运输经办人:是指固体废物在厂内的运输经办人员。
附表 6.2
一般工业固体废物自行利用环节记录表(运出)

注:
1.记录表编号:可采用“运出”首字母加年月日再加编号的方式设计,例如“YC20210731001”,也可根据需要自行设计。
2.运出去向:根据实际情况填写,利用产物可企业自用,也可对外销售等。
3.运输经办人:可根据实际情况,填写厂内运输经办人或出厂运输经办人。
附表 7
一般工业固体废物自行处置环节记录表

注:
1.记录表编号:可采用“处置”首字母加年月日再加编号的方式设计,例如“CZ20210731001”,也可根据需要自行设计。
2.自行处置设施编码:填写排污许可证载明的设施编码,无编码的依据 HJ 608 自行编码。
3.前序表单编号:如废物来自生产环节,则填写附表 4 的记录表编号;如废物来自贮存环节,则填写附表 5 的记录表编号。
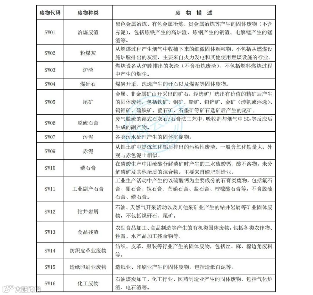
附表 8
一般工业固体废物分类表



联系我们


来源:环评互联网 整理:环保莞家

声明 | 本号对转载、分享、陈述、观点保持中立,目的仅在于行业交流,版权归原作者所有。如涉版权和知识产权等侵权问题,请与本号后台联系,即刻删除内容处理!点击下方“阅读原文”了解我司更多...


