

答复单位:
广东省生态环境厅
答复内容:
您好,应急池是企业风险防控措施的一部分。是否建设应急池应根据环评文件要求及环境风险评估报告结论意见建议来落实。感谢您的关注与支持!
关于事故应急池咨询的回复
来信:
对于非化工类一般工贸企业,但又使用到化学品 在环境应急预案评审的时候,各省专家对事故应急池是否必须具备意见差别很大,有的专家认为必须有事故应急池,有的专家却认为不需要,甚至有的环保局也认为必须有事故应急池,而我们国家关于一般工贸企业是否需要事故应急池也没有明确规定。请问是否可以给个具体的指导文件?
回复:
“非化工类但又使用化学品的一般工贸企业应急池建设”一事。答复如下:《中华人民共和国水污染防治法》第七十八条规定,企业事业单位在应急状态下应当采取隔离等应急措施,防止水污染物进入水体。《突发环境事件应急管理办法》(环境保护部令第34号)第九条明确,企业事业单位的突发环境事件风险防控措施包括有效防止泄漏物质、消防水、污染雨水等扩散至外环境的收集、导流、拦截、降污等措施。《建设项目环境风险评价技术导则》(HJ169-2018)要求,建设项目应设置事故废水收集(尽可能以非动力自流方式)和应急储存设施,以满足事故状态下收集泄漏物料、污染消防水和污染雨水的需要。从以上法律法规等文件可以看出,对于可能发生突发环境事件的企业事业单位应配套事故废水收集和应急储存设施,国家的要求是明确的。您所提的“事故应急池”是事故废水收集和应急储存设施的俗称。企业可以参考《建设项目环境风险评价技术导则》(HJ169-2018)以及《石油化工企业给水排水系统设计规范》(SH3015)等,结合自身特点进行设计、建设、管理。
关于事故应急池建设方式及容积计算问题的回复
来信:对使用到化学品的工贸企业环境应急预案评审时,各地专家对事故应急池的建设方式和容积计算存在不同的意见,如有些专家认为污水处理系统的调节池剩余容积可以用作事故应急池使用,但有些专家不认可。另外在事故应急池容积的计算上,有些专家认为可以利用企业内的雨水管网、生产车间(在车间出入口设置漫坡形成收集空间)收集部分事故废水,因而在计算事故应急池容积时作为V3(发生事故时可以转输到其它储存或处理设施的物料量)计算,最终得出不需建设事故应急池或事故应急池建设容积较小的结论。由于目前已有的关于事故应急池计算的技术文件中并未对事故应急池建设方式及事故废水收纳方式(是否可以兼用还是只能专用)予以明确,各地环保部门的标准也不一样。请问是否可以给个具体的指导意见?
回复:目前,涉及到事故应急池的规范性文件主要有《建设项目环境风险评价技术导则》(HJ169-2018)、《化工建设项目环境保护设计规范》(GB50483-2019)、《石化企业水体环境风险防控技术要求》(Q/SH 0729-2018)等。实践中,有的企业在事故发生后,利用围堰、防火堤、排水设施等暂存事故废水,有效控制了事故废水不进入外环境。企业可参考上述文件中相关要求和计算公式,结合自身特点,设计、建设、管理事故应急池。当项目环境影响评价报告对事故应急池有要求时,应按相关要求建设事故应急池。根据《建设项目环境风险评价技术导则》(HJ169-2018)和《化工建设项目环境保护设计规范》(GB50483-2019)有关规定,事故应急池宜采取地下式,使事故废水重力流排入。关于事故应急池是否可以兼用,目前尚无明确规定,企业可参考《石化企业水体环境风险防控技术要求》(Q/SH 0729-2018),结合自身实际,规范使用和管理。
| 标题 | 事故应急池 |
| 内容 | 事故应急池一点积水也不能有吗?有没有国标规范可以学习的文件 |
| 回复日期 | 2021-11-15 17:35 |
| 内容回复 | 目前,涉及到事故应急池的规范性文件主要有《建设项目环境风险评价技术导则》(HJ169-2018)《化工建设项目环境保护设计规范》(GB50483-2019)《石化企业水体环境风险防控技术要求》(Q/SH 0729-2018)(环保小智已收录20万份环保文件资料,每天及时更新,永久免费查阅)等。参考相关文件,日常情况下,为保持足够的事故排水缓冲容量,事故应急池应保持常空状态。非事故状态下,因物料泄漏、废水处理设施不达标等确需占用事故应急池的情况下,可临时将事故应急池作为缓冲池使用,占用容积不得超过 1/3,并要及时腾空,且应具备在事故发生时30分钟内紧急排空能力。 |
| 答复单位 | 江苏省生态环境厅 |
主题:
关于应急预案
内容:
尊敬的生态环境厅领导好!我公司为计算机组装企业,日常没有生产性废水产生,主要的危险废弃物为灯管、废空桶、废有机溶剂(有时厂房刷点油漆,有少量丝印碎布,所产生的危废总量一年不超500kg,总体环境风险较小。我们也不在《突发环境事件应急预案备案行业名录(指导性意见)》名单中。同时,我们自己编制了应急预案,也进行内部演练。请问我们是否要再进行环境应急预案的备案?因为如果要备案,就需要第三方公司来写,和请专家评审,需要一定的费用。另外,是不是只要有危险废弃物产生,就需要应急预案备案?
答复单位:
广东省生态环境厅(虽由地方回复,但小编认为,对全国有较大普适意义)
答复内容:
您好!《中华人民共和国固体废物污染环境防治法》规定:“产生、收集、贮存、运输、利用、处置危险废物的单位,应当依法制定意外事故的防范措施和应急预案,并向所在地生态环境主管部门和其他负有固体废物污染环境防治监督管理职责的部门备案”。感谢您的关注与支持!
新《固废法》中,第八十五条 产生、收集、贮存、运输、利用、处置危险废物的单位,应当依法制定意外事故的防范措施和应急预案,并向所在地生态环境主管部门和其他负有固体废物污染环境防治监督管理职责的部门备案;生态环境主管部门和其他负有固体废物污染环境防治监督管理职责的部门应当进行检查。
根据《突发环境事件应急管理办法》第三十八条,企业事业单位有下列情形之一的,由县级以上环境保护主管部门责令改正,可以处一万元以上三万元以下罚款:
(一)未按规定开展突发环境事件风险评估工作,确定风险等级的;
(二)未按规定开展环境安全隐患排查治理工作,建立隐患排查治理档案的;
(三)未按规定将突发环境事件应急预案备案的;
(四)未按规定开展突发环境事件应急培训,如实记录培训情况的;
(五)未按规定储备必要的环境应急装备和物资;
(六)未按规定公开突发环境事件相关信息的。
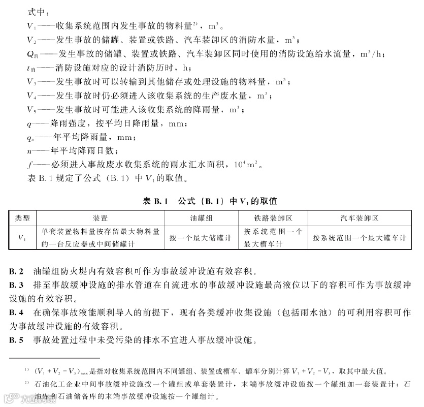
《化工建设项目环境保护设计规范》(GB 50483-2019),化工企业应急事故废水池有效容积计算公式如下:

《事故状态下水体污染的预防与控制技术要求》(Q/SY1190-2013),事故缓冲设施总有效容积计算公式如下:


《水体污染防控紧急措施设计导则》(中石化建标[2006]43号),应设置能够储存事故排水的储存设施。储存设施包括事故池、事故罐、防火堤内或围堰内区域等。
事故储存设施总有效容积:
V总=(V1+ V2- V3)max + V4+ V5
注:(V1+ V2- V3)max是指对收集系统范围内不同罐组或装置分别计算V1+ V2- V3,取其中最大值。
V1——收集系统范围内发生事故的一个罐组或一套装置的物料量。注:储存相同物料的罐组按一个最大储罐计,装置物料量按存留最大物料量的一台反应器或中间储罐计;
V2——发生事故的储罐或装置的消防水量,m3;
V2=∑Q消t消
Q消——发生事故的储罐或装置的同时使用的消防设施给水流量,m3/h;
t消——消防设施对应的设计消防历时,h;
V3——发生事故时可以转输到其他储存或处理设施的物料量,m3;
V4——发生事故时仍必须进入该收集系统的生产废水量,m3;
V5——发生事故时可能进入该收集系统的降雨量,m3;
V5=10qF
q——降雨强度,mm;按平均日降雨量;
q=qa/n
qa——年平均降雨量,mm;
n——年平均降雨日数。
F——必须进入事故废水收集系统的雨水汇水面积,ha;
《石油库设计规范》(GB 50074-2014),石油库漏油及事故污水收集池有效容量设置要求如下:
库区内应设置漏油及事故污水收集系统。收集系统可由罐组防火堤、罐组周围路堤式消防车道与防火堤之间的低洼地带、雨水收集系统、漏油及事故污水收集池组成。
一、二、三、四级石油库的漏油及事故污水收集池容量,分别不应小于1000m³、750m³、500m³、300m³;五级石油库可不设漏油及事故污水收集池。漏油及事故污水收集池宜布置在库区地势较低处。漏油及事故污水收集池应采取隔油措施。
在防火堤外有易燃和可燃液体管道的地方,地面应就近坡向雨水收集系统。当雨水收集系统干道采用暗管时,暗管宜采用金属管道。
雨水暗管或雨水沟支线进入雨水主管或主沟处,应设水封井。

生活垃圾填埋场渗滤液处理工程技术规范(试行)(HJ 564-2010)





制革及毛皮加工废水治理工程技术规范(HJ 2003-2010)








联系我们


来源:东莞怡美 整理:环保莞家

声明 | 本号对转载、分享、陈述、观点保持中立,目的仅在于行业交流,版权归原作者所有。如涉版权和知识产权等侵权问题,请与本号后台联系,即刻删除内容处理!点击下方“阅读原文”了解更多...


