

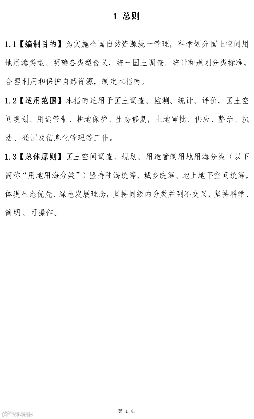
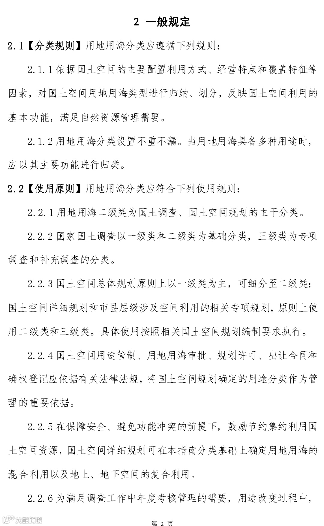
关于《土壤污染防治法》问题的回复
2021-11-26
来信:《土壤污染防治法》第五十九条中规定的“住宅用地、公共管理与公共服务用地”的相关分类说明与依据是什么?
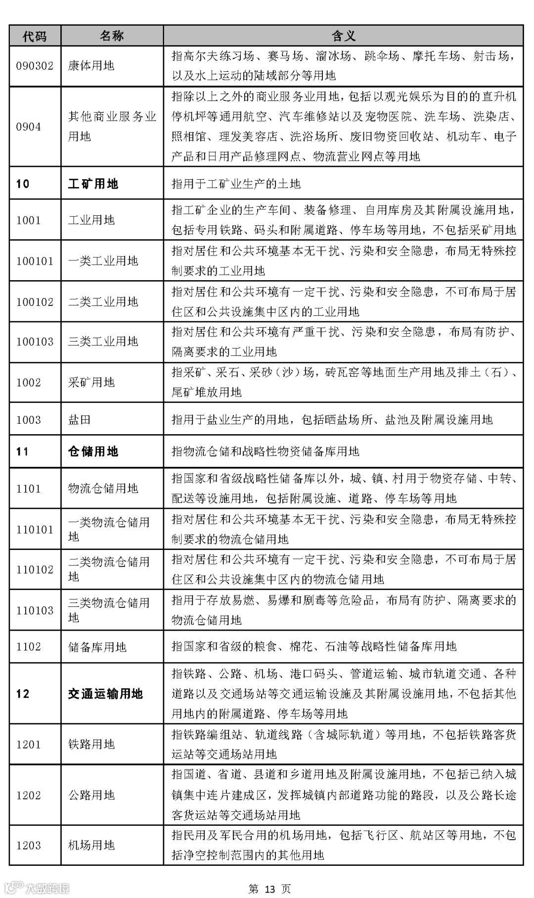
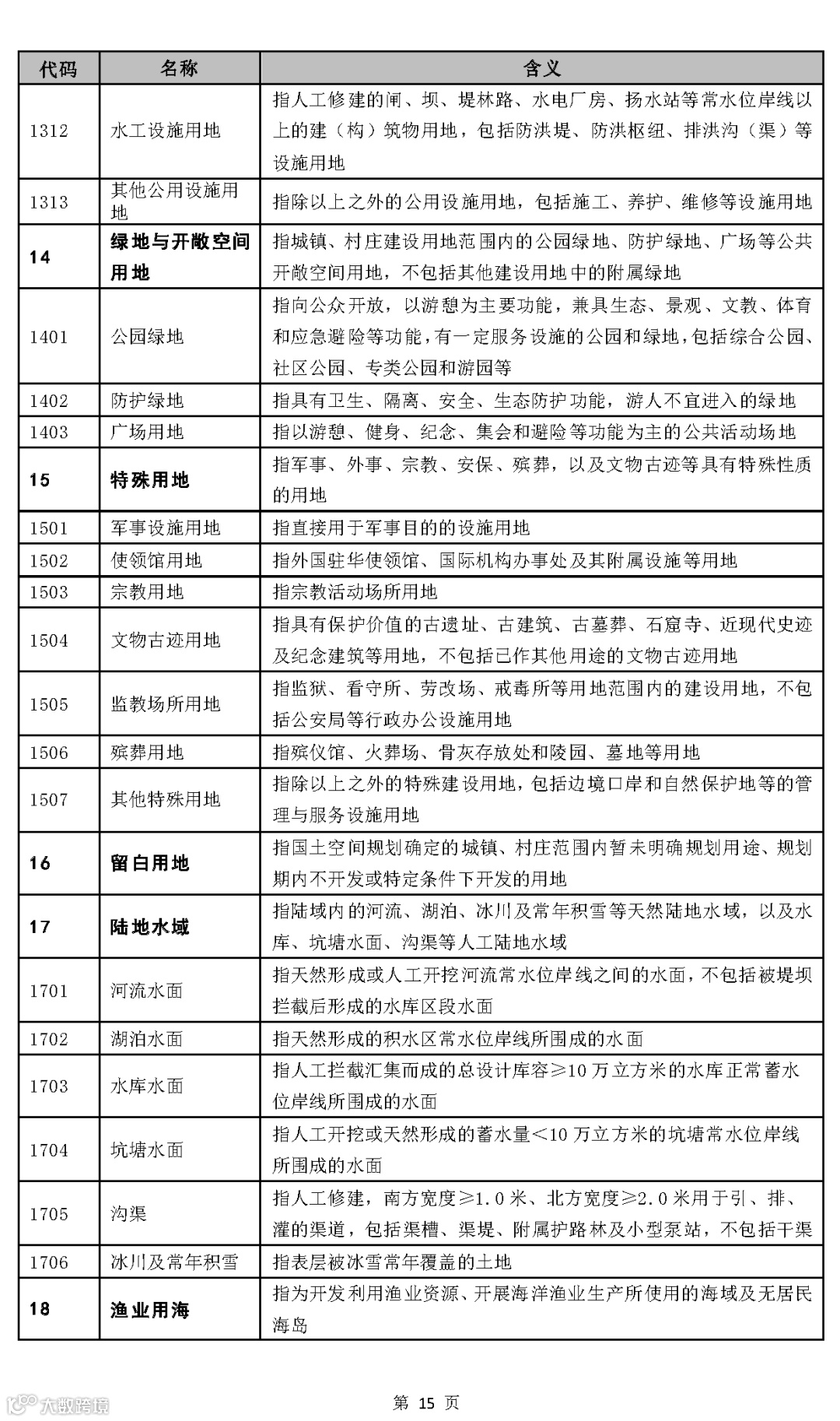
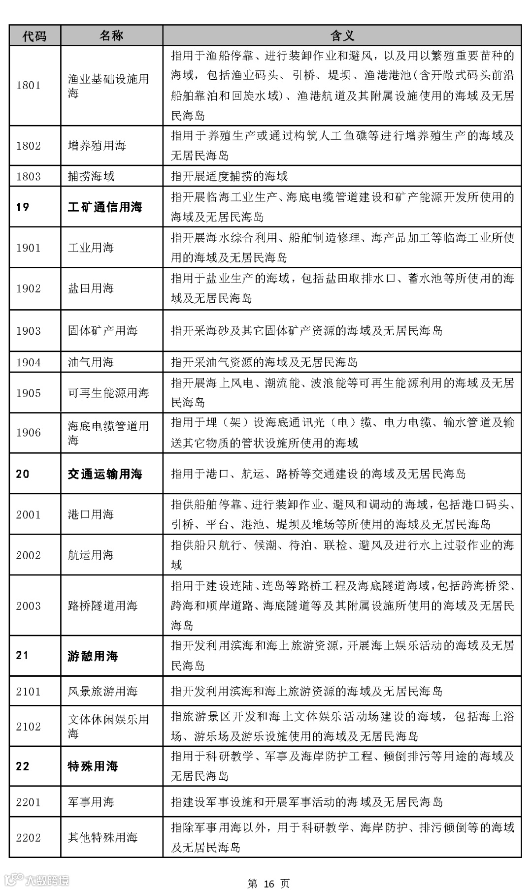
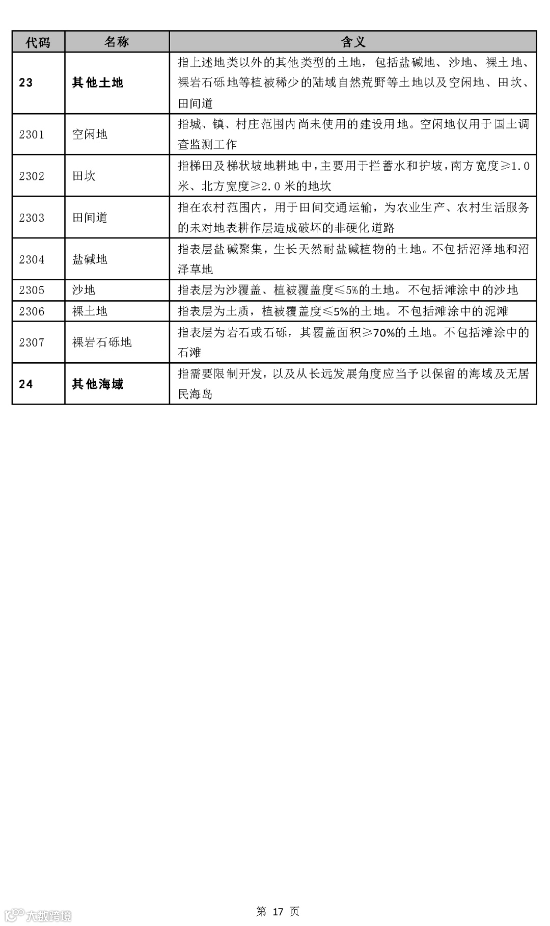
回复:国土空间规划分类建议参考自然资源部办公厅印发的《国土空间调查、规划、用途管制用地用海分类指南(试行)》(自然资办发〔2020〕51号),指南整合原《土地利用现状分类》、《城市用地分类与规划建设用地标准》、《海域使用分类》等分类基础上,建立了全国统一的国土空间用地用海分类。上述指南对“住宅用地、公共管理与公共服务用地”有具体说明。
自然资源部办公厅
关于印发《国土空间调查、规划、用途
管制用地用海分类指南(试行)》
的通知
自然资办发〔2020〕51号
附件:






























联系我们


来源:自然微论坛 整理:环保莞家

声明 | 本号对转载、分享、陈述、观点保持中立,目的仅在于行业交流,版权归原作者所有。如涉版权和知识产权等侵权问题,请与本号后台联系,即刻删除内容处理!点击下方“阅读原文”了解更多《城市用地分类与规划建设用地标准(GB50137-2011)》...


