

关于启用新版广东省固体废物环境监管信息平台的通知
粤环办函〔2021〕97号
各地级以上市生态环境局,各有关单位:
为贯彻落实《中华人民共和国固体废物污染环境防治法》(2021年)、《国务院办公厅关于印发强化危险废物监管和利用处置能力改革实施方案的通知》(国办函〔2021〕47号)有关要求,建立和完善固体废物污染环境防治信息平台,推进固体废物收集、转移、处置等全过程监控和信息化追溯体系建设,提升危险废物监管能力,省生态环境厅对固废信息平台进行了升级和完善,新增了危险废物全过程监控和信息化追溯等功能(以下简称:新平台),为做好新平台上线运行工作,现就有关事项通知如下:
定于2021年12月25日至26日(周六、日)进行平台系统更新和调试工作,届时将暂停省固废平台的访问和使用,12月27日起正式启用新平台,所有业务将按照新的管理模式进行处理。
二、系统登录
新平台登录地址不变,建议使用IE10以上版本浏览器或谷歌浏览器。企业用户门户地址:https://app.gdeei.cn/gfjgqy-mh。生态环境监管部门门户地址:https://app.gdeei.cn/gfjg-mh;新平台启用后,各类用户仍使用原有账号和密码登录。
(一)2021年度危险废物数据申报登记仍按照“按月申报”和年度申报要求进行,一般工业固体废物申报按照《一般固体废物分类与代码》(GB/T 39198-2020)分类填报。从2022年1月1日起,危险废物数据申报登记由“按月申报”改为“实时申报”,申报数据将通过系统自动汇总生成企业月报、年报。
(二)医疗废物集中收集处置机构应在使用“固废通APP”申报每日医疗废物收集、处置总量数据的基础上,从2022年1月1日起通过文件传输形式上报每日收集各医疗机构的医废数据(附件2),自建系统的应按照省平台数据报送标准和要求每日报送相关数据。医疗废物产生机构不再要求每日申报医疗废物产生情况,其它要求不变。
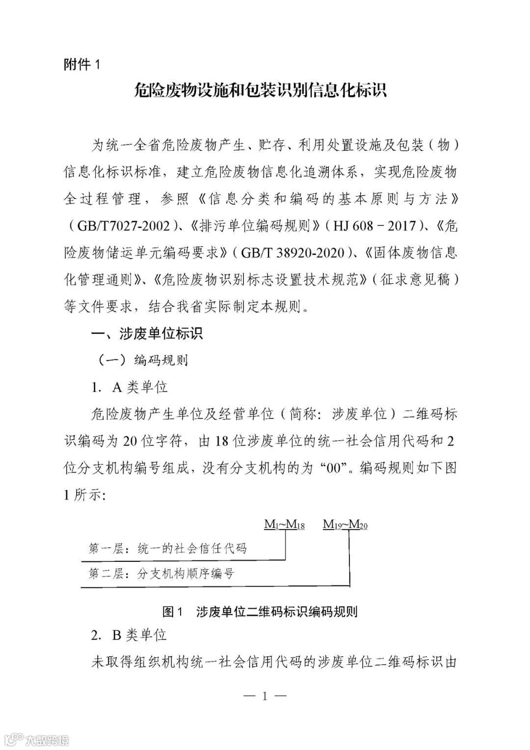
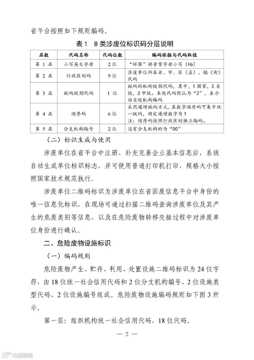
(三)危废产生单位和经营单位应按照危险废物全过程管理的要求,做好危险废物产生、收集、贮存、运输、利用、处置环节和包装的信息化标识及应用工作(附件1),鼓励各单位积极推进智能计重、视频智能监控、电子标签等物联网智能感知技术应用并与省平台联网对接,不断提高我省危险废物全过程信息化管理能力和水平。危废收集经营企业应使用省平台实现收贮运过程信息化管理,自建系统的应和省平台对接,在线报告收贮运经营情况。综合利用处置单位应按照省平台数据对接标准和规范要求与省平台对接,在线报告企业危险废物经营情况、自动汇总生成年度经营情况报告。
(一)新版“固废通APP”,整合了原有“危险废物电子联单APP”“医疗废物转运APP”等多个移动端应用,提供包括危险废物出入库台账登记、废物包装二维码标签制作、二维码标签溯源信息查询、危险废物电子联单办理、小微企业危险废物收储运管理、医疗废物转运联单办理等高频申报和数据查询、预警服务,为企业网上办事提供便利。
(二)鼓励有条件的地区在省平台的基础上进行功能扩展,建设本地危险废物全过程视频监控等系统,推进智能计重、AI视频监控、电子标签等智能感知技术应用并接入省平台,实现省市系统一体化和共建共享,形成组织架构清晰、责任主体明确的危险废物信息化管理体系。相关系统建设指南、联网接口规范等技术标准文件将另文印发。
(三)新平台的使用手册、操作指引培训视频、“固废通APP”软件等资料请在系统门户帮助中心及“固废云学院”中下载或网上学习。
五、技术支持服务
(一)业务QQ群
固废企业用户QQ群:787366462
医废单位用户QQ群:1085832505
(二)技术咨询服务:
危险废物、一般工业固废,联系QQ1:1154315608、QQ2:469166624
数据异常、危废电子联单创建异常,联系QQ3:469166624、QQ4:1193822032
广东省生态环境厅办公室
2021年12月2日
省固环中心联系人及电话:黄潘贤020-89779139;
冉俊18676683089;刘奇18818804510









联系我们


来源:环评资讯编辑小组 整理:环保莞家

声明 | 本号对转载、分享、陈述、观点保持中立,目的仅在于行业交流,版权归原作者所有。如涉版权和知识产权等侵权问题,请与本号后台联系,即刻删除内容处理!点击下方“阅读原文”了解我司更多...


