

这是GB/T 18883-2002《室内空气质量标准》运行20年来,迎来的第一次修订。对新旧版GB/T18883主要技术变化进行对比分析,并对甲醛测定的新方法(高效液相色谱法)和苯、甲苯、二甲苯及TVOC指标的测定方法进行介绍并提出全套设备耗材解决方案。
新版中调整了7项指标要求(二氧化氮、二氧化碳、甲醛、苯、可吸入颗粒物、细菌总数和氡),较2002版均有所收严,并增加了三氯乙烯、四氯乙烯和细颗粒物等3项指标要求,空气质量指标由原来的19项变为22项。

由2002版的4个,增加到2022版的8个。

(1)更改了温度、相对湿度、风速、新风量、臭氧、二氧化氮、二氧化硫、二氧化碳、一氧化碳、氨、甲醛(分光光度法)等11项指标的测定方法和方法来源;
(2)增加了甲醛(高效液相色谱法)、苯并[a]芘、可吸入颗粒物、细颗粒物、氡、三氯乙烯、四氯乙烯等指标的测定方法,更改了苯、总挥发性有机物(TVOC)、细菌总数等指标的测定方法。


















现行的GB/T 18883-2002《室内空气标准》于2002年11月19日由原国家质量监督检验检疫总局、原卫生部和原国家环境保护总局联合发布,自2003年3月1日开始实施,归口单位为原卫生部和原国家环境保护总局。
与GB/T 18883-2002相比,GB/T 18883-2022中除结构调整和编辑性改动外,主要修订内容如下:
一、术语和定义
1、增加了“细颗粒物”“1小时平均”“8小时平均”和“24小时平均”等4个术语和定义;
2、删除了“标准状态”术语和定义;
3、修改了“室内空气质量指标”“可吸入颗粒物”和“总挥发性有机化合物”等3个术语和定义。
以上术语和定义中,除了“室内空气质量指标”和“总挥发性有机化合物”,其他均来源GB 3095-2012《环境空气质量标准》(有适当修改)。
二、室内空气质量要求
1、新增部分指标
增加了三氯乙烯、四氯乙烯和细颗粒物等3项化学性指标及要求,室内空气质量指标由原来的的19项变为22项。
2、调整部分指标
调整了5项化学性指标(二氧化氮、二氧化碳、甲醛、苯、可吸入颗粒物)、1项生物性指标(细菌总数)和1项放射性指标(氡)要求。(注:二氧化碳限值虽未调整,但是要求由“日平均值”修改为“1h平均值”,其他指标均有收严。)
3、修改部分指标名称
将“空气流速”修改为“风速”;将“菌落总数”修改为“细菌总数”。
4、其他修订内容
将温度、相对湿度和风速备注中的“夏季空调”和“冬季采暖”,修改为“夏季”和“冬季”;删除细菌总数备注(依据仪器定);将氡备注中的“行动水平”修改为“参考水平”。
三、附 录
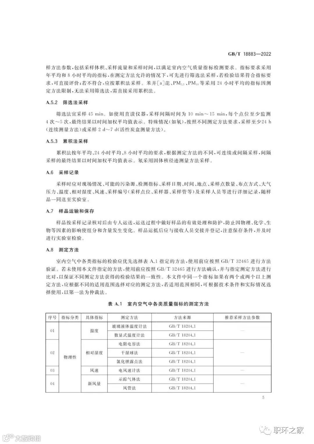
1、附录A(室内空气质量指标检测技术导则)
(1)室内空气采样部分主要修订内容详见下表(标红的部分为GB/T 18883-2022中修订或者新增的内容)。

(2)修改了温度、相对湿度、风速、新风量、臭氧、二氧化氮、二氧化硫、二氧化碳、一氧化碳、氨、甲醛等11项指标的测定方法和方法来源,增加了三氯乙烯、四氯乙烯和细颗粒物的测定方法和方法来源,增加了推荐采样方法参数,详见标准表A.1。
(3)修改了污染物浓度换算方式。GB/T 18883-2002中,在计算浓度时应将采样体积换算成标准状态下的体积。GB/T 18883-2022中,气态污染物的最终浓度是指参比状态下的校正浓度,其他污染物的浓度则为监测时大气压力和温度下的浓度,详见下图。

(4)增加了测量结果有效数字保留方式。测量结果一般保留三位有效数字,但当测量结果接近方法检出限时,测量结果表述与检出限小数点后位数保持一致。
(5)增加了“实验室安全”章节内容。室内空气质量检验过程中实验人员应按照GB/T 27476.5开展检验工作。
2、增加了部分污染物测定方法
增加了甲醛、苯并[a]芘、可吸入颗粒物、细颗粒物、氡等5项指标的测定方法(详见附录B、附录E、附录F、附录H)。
3、修改了部分污染物测定方法
修改了苯、TVOC、细菌总数等3项指标的测定方法(见附录C、附录D、附录G)。需要注意的是,新的TVOC测定方法中,TVOC标准储备溶液中包含22种特征目标化合物,详见下图。

目前国家层面上关于室内空气质量的标准有两本《民用建筑工程室内环境污染控制标准》GB 50325-2020和《室内空气质量标准》GB/T 18883-2022(2023年2月1日实施)。两本标准都对室内控制污染控制做出了一定的要求:
1、性质
GB 50325为强制性标准
GB/T 18883为推荐性标准
2、范围
GB 50325适用于新建、扩建和改建的民用建筑工程室内环境污染控制。
GB/T 18883适用于住宅和办公建筑物,其他室内环境参照本文件执行。
3、对象
4、参数、限量值
GB 50325,共7项指标,放射性1项,化学性6项
GB 50325-2020表6.0.4 民用建筑室内环境污染物浓度限量值

注:1.污染物浓度测量值,除氡外均指室内污染物浓度测量值扣除室外上风向空气中污染物浓度测量值(本底值)后的测量值。
2.污染物浓度测量值的极限值判定,采用全数值比较法。
GB/T 18883,共涉及22项指标,其中分为物理性4项、化学性16项、生物性和放射性各1项,也包含GB50325-2020相同的7项,但限量值不同。

相同指标(除苯外)对比是GB 50325要求更高,实际是如此吗?
5、封闭时间、采样时间
GB 50325
采用集中通风的民用建筑工程,应在通风系统正常运行的条件下进行;采用自然通风的民用建筑工程,检测应在对外门窗关闭1h(氡24h,且一类建筑无架空或地下车库时,一、二层抽检比例不宜低于总抽检房间数的40%)后进行。
GB/T 18883
采样器,应关闭门窗、空气净化设备及新风系统至少12h。采样时,门窗、空气净化设备及新风系统仍应保持关闭状态。使用空调的室内环境,应保持空调正常运转。
6、检测方法
氨、甲醛、氡的检验方法,两项标准各有规定,但至少有一种方法是通用的。而苯、甲苯、二甲苯、TVOC由于依据的检验方法不同而存在较大的差异。
7、小结
颁布机构不同,检测目标、检测动机和检测条件不同,分别依据两本标准测得的数值也没有对比性。
总体而言,GB 50325更多是站在工程验收的层面,为了预防和控制民用建筑工程中主体材料和装饰装修材料产生的室内环境污染,保障公众健康,维护公共利益,做到技术先进、经济合理,制定本标准。GB/T 18883是以人为本、关心人民健康的,更多关注的是各类建筑物室内的空气质量,因而考虑的因素更广泛。


企业有我,环保无忧


来源:环境务联网、环测技术、职环之家

声明:本公众号对转载分享、陈述引用的资料信息保持中立,目的仅在于行业交流,非商业用途,版权归原作者所有。如涉知识产权等问题,请与本号后台小编联系,我们可及时作删除内容处理!点击下方“阅读原文”了解更多...


