▲关注明辰,学业有成▲

插本资讯
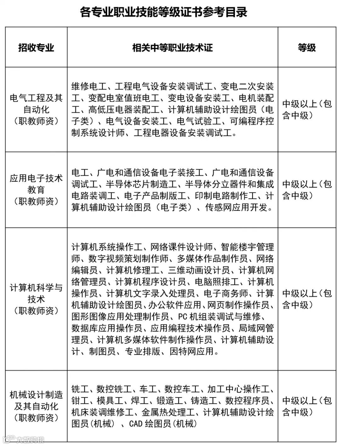
2020年广东技术师范大学本科插班生招生250人,招生5个专业,具体专业和计划如下表:

注:1.报考我校职教师资专业(专业代码002、003、004、005专业)的考生须取得与报考专业相应的中级工以上(含中级工)职业技能证书,具体请参考《广东技术师范大学2020年本科插班生职业技能证书审核指引》;
2.按照《普通高等学校招生体检工作指导意见》及我校《招生章程》的要求,身体素质不符合体检规定者一律不录取;
3.住宿费:500—1500元/年(入学后按实际入住宿舍标准收取);
4. 具体限定大类专业以2019版《普通高等学校高等职业教育(专科)专业目录》为准;
5. 招生计划及招生专业如有调整,最终以广东省招生办确认公布的《2020年广东省本科插班生招生专业目录》为准。

附:2019年报考情况,供大家参考。
报考人数:187人
计划招生:180人
录取人数:180人
录取方式:过线录取
录取比:1.04
Q:各招生专业是否有专业限制?
A:2020年本科插班生所有招生专业均限招相关专业类考生。其中,①“社会工作(文科)”专业限招“社会工作、社会学、心理学、公共管理”等相关专业考生;②“行政管理(文科)”专业限招“行政管理、工商管理、社会学、经济学、法学”等相关专业考生;③“农林经济管理(文科)”限招“管理科学与工程类、工商管理类、农林经济管理类、经济学类”等相关专业考生;④“包装工程”限招“包装工程、印刷工程、食品工程、材料学”等相关专业考生;⑤“资源环境科学”限招“环境类、生态类、与环境相关的生物类”等相关专业考生;⑥“材料化学”限招“化学化工或高分子材料”等相关专业考生;⑦“给排水科学与工程”限招“环境监测类、土木工程类、风景园林类、与供热通风有空调相关的能源类”等相关专业考生;⑧“食品科学与工程”限招“食品类、生物类、药品分析类、药剂类(工科)”等相关专业考生;⑨“食品质量与安全”限招“食品类、生物类、药品分析类、药剂类(工科)”等相关专业考生;⑩“环境科学”限招“环境类、生态类、与环境相关的生物类”等相关专业考生;⑪“环境工程”限招“环境类、生态类、与环境相关的生物类”等相关专业考生;⑫“能源与动力工程”限招“能源与动力工程类、建筑环境与能源应用工程类、制冷与空调技术类”等相关专业考生;⑬“水产养殖学”限招“水产类”等相关专业考生; ⑭“植物保护”、“生物技术”、“农学”、“种子科学与工程”、“生物科学”五个专业限招“农学类、园艺类、生态类、生物类”等相关专业考生。
2020年本科插班生具体招生专业限制请点击“阅读原文”进一步了解。
Q:“药学”能否报考“食品科学与工程”、“生物科学”、“农学”、“植物保护”、“种子科学与工程”等农学类专业?
A:考虑到本科插班生录取学生直接进入大三学习,专业性强、专业课压力较大,我校本科插班生招生将严格限招相关专业类考生。
“药学”专业可报考“生物科学”、“植物保护”等专业,“(与食品相关的)药学”专业可报考“食品科学与工程”、“食品质量与安全”等专业。
具体可电话我校本科招生办咨询。
Q:各招生专业是否有体检限制?
A:①“农林经济管理(文科)”专业不招单色识别不全者;②“包装工程”及“能源与动力工程”专业不招色盲;③“资源环境科学”、“环境科学”、“环境工程”、“材料化学”、“生物科学”、“水产养殖学”、“植物保护”、“生物技术”、“农学”、“种子科学与工程”等专业不招色盲色弱;④“食品科学与工程”、“食品质量与安全”等专业不招色盲色弱;因用人单位可能对考生身体素质有要求,请转氨酶异常的考生慎重报考。
录取新生入学后需要进行体检复检工作。体检标准参照教育部、卫生部、中国残疾人联合会《关于印发<普通高等学校招生体检工作指导意见>的通知》(教学〔2003〕3号)、《教育部办公厅 卫生部办公厅关于普通高等学校招生学生入学身体检查取消乙肝项目检测有关问题的通知》(教学厅〔2010〕2号)及教育部《关于明确慢性肝炎病人并且肝功能不正常的具体判定标准的函》(教学司函〔2010〕22号)要求执行,复检不合格者取消入学资格。
Q:学校近年招生计划数与录取人数?
A:2015年招生计划200人,实际录取214人;
2016年招生计划200人,实际录取191人;
2017年招生计划100人,实际录取153人;
2018年招生计划120人,实际录取124人。
2019年招生计划120人,实际录取240人。
Q:历年招生数和报考数
对2020年的招生录取有无参考价值?
A:由于报考人数、报考专业等每一年不一样,历年招生人数、录取比例与2020年录取人数没有直接关系。
Q:不太了解限招相关专业的具体要求,如何咨询?
A:请致电我校本科招生办咨询电话020-89003030或在微信公众平台(仲恺农业工程学院本科招生办(zhku_zsb))留言。
院校招生简章全文链接:
http://zs.gpnu.edu.cn/info/1018/2619.htm
院校简介

广东技术师范大学是经教育部批准设立的广东省普通高等学校、全国独立设置的职业技术师范院校,入选卓越教师培养计划改革项目,是首批广东省普通本科转型试点高校、全国重点建设职教师资培养培训基地、国家大学生文化素质教育基地、国家技能型紧缺人才培养培训院校、国家民委职业教育师资培训中心,CDIO工程教育联盟成员单位。
据2018年12月学校官网显示,学校共有校本部、西校区、北校区、白云校区等4个校区,拥有教学科研仪器设备总值约2.11亿元、图书馆藏书约220.61万册;有教职工1401人,其中专任教师1027人;全日制普通在校生16916人;设有20个二级学院、开办64个本科专业,拥有学术学位一级学科硕士点4个、学术学位二级学科硕士点22个、3个专业硕士学位授权类别、7个专业硕士学位授权领域。
创建时间:1957年
学校类型:师范
类 别:公立大学(本A)
学生人数:16916人
学校代码:10588
学校地址:校本部:广州市天河区中山大道西293号
西校区:广州市天河区龙口西路576号
北校区:广州市越秀区广园西路183号
白云校区:广州市白云区江高镇环镇西路155号
招办电话:020-38256601
学校网址:https://www.gpnu.edu.cn/
招生网址:http://zs.gpnu.edu.cn/

注:排名数据来自中国校友会
■ 学科建设
据2018年12月学校官网显示,学校拥有学术学位一级学科硕士点4个、学术学位二级学科硕士点22个、3个专业硕士学位授权类别、7个专业硕士学位授权领域,有广东省重点学科5个、广东省高等学校珠江学者岗位计划设岗学科2个;学校是“职业学校教师在职攻读硕士专业学位”和“少数民族高层次骨干人才计划”研究生招生培养单位,有“广东省联合培养研究生示范基地”等13个广东省研究生联合培养基地。
■ 师资力量
据2018年12月学校官网显示,学校共有教职工1401人,其中专任教师1027人,正高职称147人,副高职称352人,副高以上职称人员占专任教师比例48.6%,具有博士学位303人,占专任教师29.5%。师资队伍中,有党的十九大代表、全国政协委员、国家科技进步奖获得者、国家哲学社科基金规划评审组专家、国家自然科学基金评审专家、享受国务院政府特殊津贴专家,有全国优秀教师、第四届新世纪巾帼发明家优秀奖获得者、教育部高校思想政治理论课教学能手、教育部高校思想政治理论课教师年度影响力提名人物、全国高校辅导员年度人物,广东省青年珠江学者、广东省特支计划青年文化英才、会计领军人才、南粤优秀教师(南粤教坛新秀)、广东省教学名师、广东省高校“千百十工程”省级培养对象、广东省高校优秀青年教师培养对象等获得者,有10个省级教学团队。
广东省教学名师:刘颖悟、赵士滨
■ 教学建设
据2018年12月学校官网显示,学校拥有2个国家级和8个省级特色专业建设点、1个国家级和16个省级大学生实践教学基地建设项目、1个国家级和11个省级专业综合改革试点项目、1个国家级和4个省级卓越教师培养计划项目、2门国家级和30门省级精品资源共享课程、1门国家级和2门省级精品视频公开课以及4门其他省级优质课程、14个省级实验教学示范中心、1个省级高校教师教学发展中心。关于院校,你还想了解这些
以下是广东技术师范大学的优势专业:

14个专业中有4个插本招生的专业,该学校重视技术,而后师范,理科相对出色。
学费:详见文章开头招生专业目录
住宿费:500-1500 元/学年(入学后按实际入住宿舍标准收取)
生活费(数据仅供参考):据广东技术师范学院校友分享的数据统计得知,广东技术师范学院2017-2018年生活费平均为1247元/月,其中男生的生活费平均值为1227元/月,女生的生活费平均值为1262元/月,41%的校友报告说他们的生活费1000元/月,40%的校友报告说他们的生活费1500元/月以上。

宿舍(校本部)
宿舍一般是六至八人一间,上下铺。有两个独立卫生间,一个浴室和一个阳台,有公共洗衣机,每次3块钱,投币使用,热水的话,除了北四每间宿舍都配备了热水器,其他宿舍楼的热水供应时间段是17:00-19:00;21:00-23:00。洗澡还是抓紧时间呀,每天11点半熄灯,节假日也一样。空调还没有全面普及,大家开学最好准备个小风扇。
宿舍内部
宿舍(白云校区)
住宿费:1500元/年;四人间宿舍,上床下桌,因为白云校区更建成没多久,设施较新,洗衣机,电风扇,热水器,饮水机齐全,WiFi全覆盖,24小时不断电,还有新空调,住宿条件可以说是非常好了。


食堂(校本部)
校本部三个饭堂,春晖园饭堂和北区饭堂还有清真食堂,春晖园是公共餐具,也可以打包带走,不过要买一次性饭盒的,同学们除了可以在饭堂吃,校园里也还有很多小吃店可以供我们选择。

食堂(白云校区)
饭堂有三层,除了家常菜式,还有各类汤粉、炒饭、糖水、小炒和广式点心等等,最重要的是——学校饭堂还有外卖,在宿舍吹着空调就能吃到饭堂的饭菜。
图书馆

青春广场

十里长亭

运动场
更多关于插本院校的问题
可以加群咨询
好消息!明辰开考试团啦!
省心又实惠的考试团不来了解下吗?

插本资讯:
后台回复【体检表】获取2020年广东省普通高校本科插班生招生体格检查表后台回复【计划招生】获取2020年插本院校招生计划
后台回复【录取率】获取2019年33所插本院校录取率
后台回复【时事政治】获取2019年国内外时事政治汇总
END


