

关于咨询新建项目突发环境事件应急预案完成备案手续的时间要求
事故应急池一点积水也不能有吗?
部长信箱回复汇编
关于事故应急池建设方式及容积计算问题的回复
来信:对使用到化学品的工贸企业环境应急预案评审时,各地专家对事故应急池的建设方式和容积计算存在不同的意见,如有些专家认为污水处理系统的调节池剩余容积可以用作事故应急池使用,但有些专家不认可。另外在事故应急池容积的计算上,有些专家认为可以利用企业内的雨水管网、生产车间(在车间出入口设置漫坡形成收集空间)收集部分事故废水,因而在计算事故应急池容积时作为V3(发生事故时可以转输到其它储存或处理设施的物料量)计算,最终得出不需建设事故应急池或事故应急池建设容积较小的结论。由于目前已有的关于事故应急池计算的技术文件中并未对事故应急池建设方式及事故废水收纳方式(是否可以兼用还是只能专用)予以明确,各地环保部门的标准也不一样。请问是否可以给个具体的指导意见?
关于事故应急池咨询的回复
关于应急预案备案

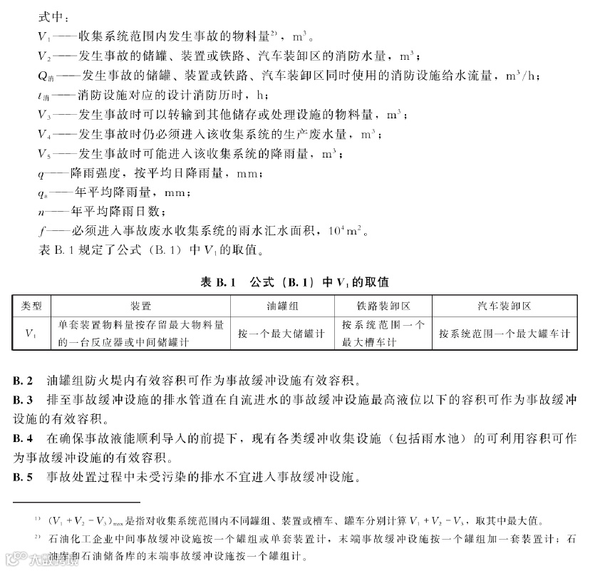
《事故状态下水体污染的预防与控制技术要求》(Q/SY1190-2013),事故缓冲设施总有效容积计算公式如下:


《水体污染防控紧急措施设计导则》(中石化建标[2006]43号),应设置能够储存事故排水的储存设施。储存设施包括事故池、事故罐、防火堤内或围堰内区域等。
事故储存设施总有效容积:
V总=(V1+ V2- V3)max + V4+ V5
注:(V1+ V2- V3)max是指对收集系统范围内不同罐组或装置分别计算V1+ V2- V3,取其中最大值。
V1——收集系统范围内发生事故的一个罐组或一套装置的物料量。注:储存相同物料的罐组按一个最大储罐计,装置物料量按存留最大物料量的一台反应器或中间储罐计;
V2——发生事故的储罐或装置的消防水量,m3;
V2=∑Q消t消
Q消——发生事故的储罐或装置的同时使用的消防设施给水流量,m3/h;
t消——消防设施对应的设计消防历时,h;
V3——发生事故时可以转输到其他储存或处理设施的物料量,m3;
V4——发生事故时仍必须进入该收集系统的生产废水量,m3;
V5——发生事故时可能进入该收集系统的降雨量,m3;
V5=10qF
q——降雨强度,mm;按平均日降雨量;
q=qa/n
qa——年平均降雨量,mm;
n——年平均降雨日数。
F——必须进入事故废水收集系统的雨水汇水面积,ha;
《石油库设计规范》(GB 50074-2014),石油库漏油及事故污水收集池有效容量设置要求如下:
库区内应设置漏油及事故污水收集系统。收集系统可由罐组防火堤、罐组周围路堤式消防车道与防火堤之间的低洼地带、雨水收集系统、漏油及事故污水收集池组成。
一、二、三、四级石油库的漏油及事故污水收集池容量,分别不应小于1000m³、750m³、500m³、300m³;五级石油库可不设漏油及事故污水收集池。漏油及事故污水收集池宜布置在库区地势较低处。漏油及事故污水收集池应采取隔油措施。
在防火堤外有易燃和可燃液体管道的地方,地面应就近坡向雨水收集系统。当雨水收集系统干道采用暗管时,暗管宜采用金属管道。
雨水暗管或雨水沟支线进入雨水主管或主沟处,应设水封井。
《建设项目环境风险评价技术导则》(HJ169-2018)

生活垃圾填埋场渗滤液处理工程技术规范(试行)(HJ 564-2010)

酿造工业废水治理工程技术规范(HJ 575-2010)



电镀废水治理工程技术规范(HJ 2002-2010)

制革及毛皮加工废水治理工程技术规范(HJ 2003-2010)

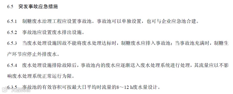
制糖废水治理工程技术规范(HJ 2018-2012)

医院污水处理工程技术规范(HJ2029-2013)

味精工业废水治理工程技术规范(HJ 2030-2013)

染料工业废水治理工程技术规范(HJ 2036-2013)

柴油废水治理工程技术规范(HJ 2041-2014)

饮料制造废水治理工程技术规范(HJ 2048-2015)

纺织染整工业废水治理工程技术规范(HJ 471-2020)

企业有我,环保无忧

来源:环保365 编辑:环保莞家

声明:本公众号对转载分享、陈述引用的资讯信息保持立场和观点中立,目的仅在于行业交流,版权归原作者所有。如涉知识产权等问题,请与本号小编联系,我们可及时作删除内容处理!点击下方“阅读原文”了解更多...


