▲关注明辰,学业有成▲
点击查看:2020年专插本招生工作规定

广东技术师范大学天河学院是2001年经教育部批准设立的全日制本科高校。学校办学以工科为主,工、管、经、文、艺等多学科协调发展,立足广东,面向华南,着力培养基础扎实、知识面宽、动手能力强、富有创新精神的高素质应用型专门人才。2008年被评为广东省“十佳独立学院”之一,2010年被评为广东省“就业工作先进单位”。
2020年广东技术师范大学天河学院本科插班生招生9个专业,计划900人。具体专业和计划如下:
招生计划

学费:文、理类 26000-27000元/年、艺术类 29000元/年
住宿费:1700元/年
注:招生专业、招生计划以广东省教育考试院公布的《2020年广东省普通高等学校本科插班生招生考试大纲及专业目录》为准。

广东石油化工学院是广东省高水平理工科大学建设单位之一 ,是广东省人民政府与中国石油化工集团公司、中国石油天然气集团公司、中国海洋石油总公司共建的公办本科高校,为华南地区唯一一所石油化工特色本科高校、教育部“卓越工程师教育培养计划”高校、广东省首批普通本科转型试点高校。
2020年广东石油化工学院本科插班生计划招生专业28个,招生919人。
2020年新增6个招生专业(油气储运工程、食品科学与工程、测控技术与仪器、会计学、音乐学、音乐表演),计划人数较2019年增幅高达130%。
招生计划



广东技术师范大学是经教育部批准设立的广东省普通高等学校、全国独立设置的职业技术师范院校,入选卓越教师培养计划改革项目,是首批广东省普通本科转型试点高校、全国重点建设职教师资培养培训基地、国家大学生文化素质教育基地、国家技能型紧缺人才培养培训院校、国家民委职业教育师资培训中心,CDIO工程教育联盟成员单位。
广东技术师范大学2020年本科插班生招生专业5个,招生计划250人。
招生计划


岭南师范学院,简称“岭南师院”,位于广东省湛江市,是一所全日制普通本科高等院校,是广东省新增硕士学位授权立项建设单位、广东首批普通本科转型试点高校、省市共建高校、广东省特殊教育教师发展联盟理事长单位、首批民政部社会工作专业人才培训基地。
岭南师范学院2020年本科插班生招生专业10个,招生计划250人。
招生计划


韩山师范学院,简称“韩山师院、韩师”,是广东省属本科师范院校,是广东省与潮州市共建高校 ,位于国家历史文化名城潮州市。
韩山师范学院2020年本科插班生(含三二分段专升本)招生专业10个,招生计划155人。
招生计划



韶关学院坐落于韶关市,是经中国教育部批准成立的一所省属全日制综合性普通本科大学。学校前身是创办于1958年的韶关师专,是一所学科齐全的综合性大学,CDIO工程教育联盟成员单位。
韶关学院2020年本科插班生招生计划220人,比去年增加20人,招生10个专业。
招生计划

注:我校2020年本科插班生最终专业招生和计划数以广东省教育考试院编制的《广东省普通高等学校2020年本科插班生招生考试大纲及专业目录》公布为准。

广东金融学院是一所省属公办普通本科院校,也是华南地区唯一的金融类高校。
2020年广东金融学院本科插班生招生专业2个,招生计划60人,具体专业和计划如下:
招生计划



肇庆学院是广东省和肇庆市共建的公办全日制综合型本科大学,是广东省转型发展试点院校,是广东省2017年硕士学位授予立项建设单位之一。
2020年肇庆学院本科插班生招生1415人,较2019年增加1257人,15个专业招生,新增国际经济与贸易、会计学、市场营销、数学与应用数学(师范)、计算机科学与技术(师范)、环境工程、食品科学与工程、酒店管理、旅游管理共9个专业,具体专业和计划如下表:
招生计划

指定参考书



仲恺农业工程学院简称仲恺,创办于1927年,是一所以伟大的爱国主义者、近代民主革命家廖仲恺先生名字命名,以现代农业科学为特色,农学、工学为优势,农、工、理、经、管、文、艺、法八大学科协调发展的广东省省属应用研究型大学,是教育部本科教学评估优秀学校及全国首批卓越农林人才教育培养计划高校。
2020年仲恺农业工程学院学院本科插班生招生18个专业,新增7个专业:社会工作、行政管理、农林经济管理、包装工程、资源环境科学、材料化学、给排水科学与工程,计划300人。具体专业和计划如下:
招生计划



五邑大学坐落于广东省江门市,是一所以工科为主的多科性大学,为广东省高水平理工科大学建设高校,CDIO工程教育联盟成员单位。
2020年五邑大学本科插班生招生专业5个,招生计划280人,具体专业和计划如下:
招生计划

注:招生专业、招生计划及收费标准等信息以广东省教育考试院公布的《2020年广东省普通高等学校本科插班生招生考试大纲及专业目录》为准。

东莞理工学院是广东东莞市的第一所普通本科院校,省市共建,以市为主,由诺贝尔物理学奖获得者杨振宁博士任名誉校长。入选教育部首批“卓越工程师教育培养计划”、“新工科研究与实践项目”,首批”广东省高水平理工科大学建设单位“、国家大学科技园培育单位、伊拉斯谟世界项目、广东省博士后创新实践基地、省教育厅“特色高校提升计划”、广东省大学生创新创业教育示范学校、全省唯一一所新型高水平理工科大学示范校。
2020年东莞理工学院本科插班生招生专业这次只有1个,招生计划30人,具体专业和计划如下:
招生计划


广州美术学院位于广东省广州市,是经国家教育部批准成立的中国华南地区唯一一所高等美术学府,拥有硕士学位授予权,同时是国务院公布的首批艺术硕士(MFA)专业学位授予单位,入选国家大学生文化素质教育基地,中国八大美院之一 。
2020年广州美术学院本科插班生招生专业2个,招生计划45人,具体专业和计划如下:
招生计划
(一)艺术与科技专业,25名
培养目标:培养知识复合型、实践应用型和思维创新型,具有人文、艺术、科技素养和综合设计能力的专业人才。能够掌握展示设计的基本理论和方法,能在展览策划、博物馆、主题馆、会展设计、公共艺术、教育等相关领域从事专业工作。
主要课程:设计理论、空间设计基础、制图、展示信息设计、媒材与装置、品牌展示设计、博物馆设计、大型会展策划与设计。
(二)视觉传达设计专业,20名
培养目标:围绕平面设计、品牌设计、包装设计、文创设计、互联网设计等专业知识和技能,在课程设置上既做到补短板,又着力实现学生专业能力的全面提升。培养具有多元的视觉表达能力,能灵活运用多种媒介技术手段,适应艺术设计领域各类信息沟通与传达,具有学习和成长性的设计专门人才。
主要课程:字体设计、编排设计、品牌插画、文化创意品牌设计、广告影片、营销传播、品牌塑造、设计考察、校企合作课题设计、专题设计、论文写作、毕业设计。
所报考的专业必须与考生原就读的专科专业相对应。

华南师范大学,简称“华南师大”,坐落于广东省广州市,是广东省人民政府和教育部共建高校,入选国家“双一流”世界一流学科建设高校 、首批国家“211工程”重点建设大学,入选国家“111计划” 、“卓越教师培养计划”、广东省高水平大学整体建设高校、广东省重点大学、中国政府奖学金来华留学生接收院校、国家大学生文化素质教育基地,中国100所首批联入CERNET和INTERNET网的高校之一。
2020年华南师范大学本科插班生招生专业2个,招生计划120人,具体专业和计划如下:
招生计划
前置专业即考生在高职(专科)就读的专业;确定前置专业的依据是教育部《普通高等学校高等职业教育(专科)专业目录(2015年)》等。
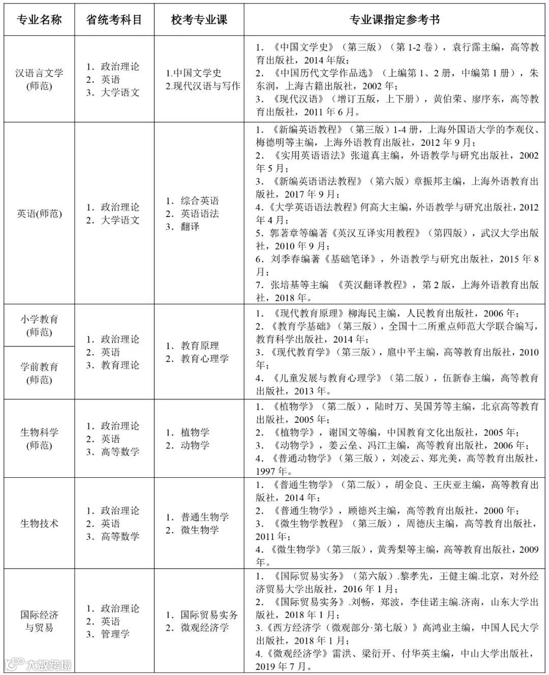
指定参考书


佛山科学技术学院,国家硕士学位授予单位,广东省高水平理工科大学,博士学位授予立项建设单位,教育部数据中国“百校工程”试点院校,入选教育部首批新工科研究与实践项目(卓越工程师教育培养计划2.0)、国家级大学生创新创业训练计划、广东省第二批创新创业教育示范学校、广东省博士后创新实践基地。
2020年佛山科学技术学院本科插班生招生专业2个,招生计划70人,具体专业和计划如下:
招生计划

广州航海学院是经广东省人民政府批准,教育部备案的一所公办普通本科院校,是华南地区独立建制的海事本科院校。
2020年广州航海学院本科插班生招生专业5个,招生计划50人,具体专业和计划如下:
招生计划

嘉应学院是由广东省人民政府举办、教育部备案,广东省人民政府与梅州市人民政府共建、以省为主的全日制普通本科院校,是“粤东西北高校振兴计划”建设高校。
2020年嘉应学院本科插班生招生专业22个,招生计划583人,具体专业和计划如下:
招生计划


广东财经大学,由广东省人民政府与国家司法部共同建设,是一所以法律和商科为教学特色的高等学府,广东省重点建设大学之一,为教育部1+2+1中美人才培养计划定点高校之一,卓越法律人才教育培养计划高校,入选国家大学生文化素质教育基地,“一带一路”高校战略联盟成员。
2020年广东财经大学本科插班生招生专业2个,招生计划20人,具体专业和计划如下:
招生计划


广东理工学院创办于1995年,位于珠三角城市肇庆市,是2014年5月经国家教育部批准设立的一所以工科为特色,文、经、管、艺术多学科协调发展的全日制普通本科院校。
广东理工学院2020年本科插班生招生计划公布,今年计划招生1800人,招生专业21个,具体情况如下:
招生计划

注:招生专业及计划数仅供参考,以广东省教育考试院编制的《广东省普通高等学校2020年本科插班生招生考试大纲及专业目录》为准。

电子科技大学中山学院,是由中山市人民政府与电子科技大学合作举办的一所民办全日制普通本科独立学院,是广东省教育厅和中山市人民政府共建高校、广东省首批普通本科转型试点高校、省高等教育“冲一流、补短板、强特色”提升计划建设高校。
电子科技大学中山学院2020年本科插班生招生专业3个,招生计划210人。
招生计划

*最终招生专业、招生计划、收费标准及相关说明以广东省教育考试院公布的《广东省2020年本科插班生招生专业目录》为准。

广东海洋大学寸金学院是由广东海洋大学与湛江寸金教育集团合作创办一所全日制普通本科院校,先后获得“广东省民办教育突出贡献奖”、“中华文化传承基地”、 “湛江市园林式单位”等荣誉称号。
随着办学条件的不断完善,为进一步吸收更多优秀人才就读学校,满足更多专科毕业生继续深造,广东海洋大学寸金学院2020年本科插班生招生专业16个,招生计划1000人。
招生计划



广州大学松田学院位于广东省广州市,是经教育部2004年4月批准成立,由广州大学与增城松田实业有限公司合作建设的本科独立学院。
广州大学松田学院正式发布《2020年本科插班生招生计划》,计划招收本科插班生1000名,招生专业21个,专插本招生计划比2019年增加200人。
据了解,2019年松田学院本科插班生原计划招生800人,报名人数相当火爆,实际上线人数1631人。根据学校的申请和省教育厅的批准,我校对所有上线考生全部予以录取。
2020年,广州大学松田学院本科插班生招生专业21个,比2019年新增3个招生专业,分别是电子信息工程、通信工程、商务英语3个专业。
招生计划



随着学校的办学质量不断提升,为积极推进我校向高水平应用型大学转型,根据《国务院关于深化考试招生制度改革的实施意见》(国发〔2014〕35号)、《广东省人民政府关于深化考试招生制度改革的实施意见》(粤府〔2016〕17号)以及《 广东省招生委员会 广东省教育厅关于做好2020年普通高校考试招生改革工作的通知》(粤招〔2019〕12号)有关精神,满足更多专科学生继续深造,学校2020年本科插班生计划招生1050名,招生专业和招生计划与2019年基本持平。
吉林大学珠海学院2020年本科插班生招生专业29个,招生计划1050人。
招生计划



广东省2020年本科插班生招生工作即将展开,为更好的满足专科学生的报考需要,我校2020年本科插班生招生计划增至1400,比去年增加850,同时新增3个招生专业:财务管理、信息管理与信息系统、动画。
目前招生专业共17个,涵盖了工学、经济学、管理学、文学、艺术学等多个学科门类,各招生专业的计划数同比去年都有大幅增加,不仅给广大考生提供了更多的专业选择,同时增加了录取机会。具体专业和计划如下表:
招生计划



中山大学南方学院位于广东省广州市从化区,是一所多学科全日制应用型本科高等学校。
中山大学南方学院2020年招收本科插班生230名,招生专业四个:行政管理、人力资源管理、计算机科学与技术、公共艺术。
招生计划


广州商学院,创建于1997年,位于广东省广州市“中新广州知识城”的核心区域,是国家教育部批准设立的一所以经管类学科为主,经、管、文、法、工、艺等多学科协调发展的全日制普通本科院校。
2020年本科插班生将开设11个招生专业,招生500人。
招生计划


广东白云学院坐落于广东省广州市,是经国家教育部批准成立的广东省属民办全日制普通本科高校;是中国应用技术大学联盟发起和理事单位、全国新建本科院校联盟副理事长单位、教育部数据中国“百校工程”项目院校、广东省普通本科转型试点高校、广东省第三批“易班”建设试点高校,CDIO工程教育联盟成员单位。
2020年广东白云学院本科插班生将开设27个招生专业,招生2000人。
招生计划




华南农业大学珠江学院是经国家教育部批准设立,实施本科层次教育的独立学院,现有28个本科专业,目前在校生12800余人。学校坐落于广州著名的生态风景区,中国温泉之都广州从化区,是从化区9大高校之一。
华南农业大学珠江学院2020年专插本招生2150人,共17个专业。
招生计划和收费标准


广东省2020年本科插班生招生工作即将展开,广东科技学院继续面向全省招收本科插班生。近年来,学校对教学教育资源、校园配套设施的投入不断加大,学校综合竞争力持续增强,报考广东科技学院的考生呈倍数增长。学校现有南城和松山湖两个校区,在校生逾两万人;为充分利用学校优质的教育资源,满足更多高职院校学生深造的需求,2020年本科插班生招生将继续面向全省扩大招生规模。
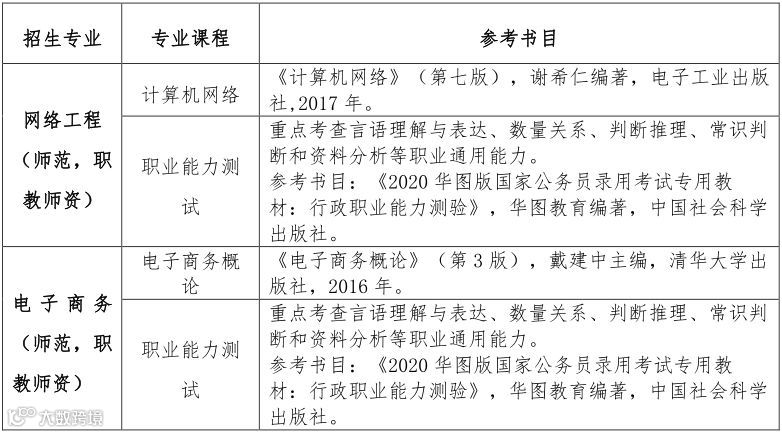
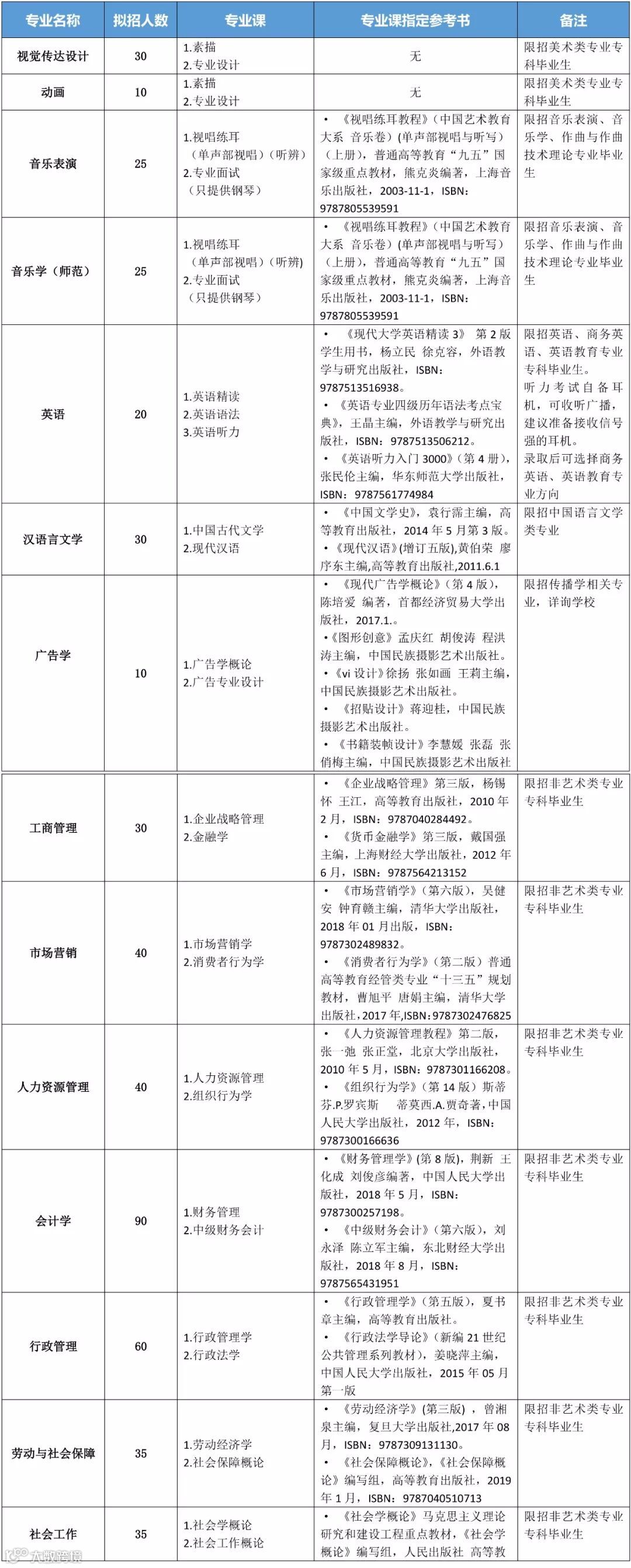
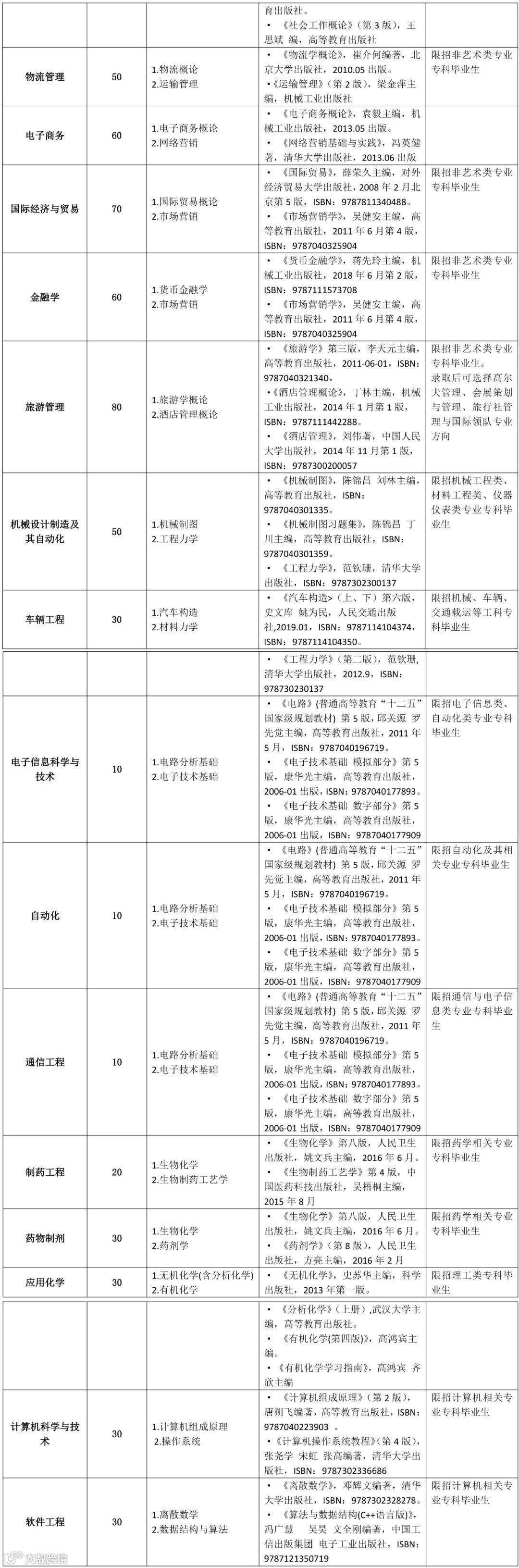
广东科技学院2020年本科插班生招生计划将增至1800人,同时新增8个招生专业,总招生专业数量将达25个,现将招生专业目录及时对外公布。
招生计划


广东培正学院位于广东省广州市,是管理学、经济学为主,文学、法学、艺术和工学、理学多学科交融渗透、协调发展的省属全日制民办普通本科高校。
2020年广东培正学院本科插班生招生700人,较2019年增加190人,新增秘书学、网络工程等2个专业,招生15个专业,具体专业和计划如下表。
招生计划


注:招生专业、招生计划以广东省教育考试院公布的《2020年广东省普通高等学校本科插班生招生考试大纲及专业目录》为准。
学费:25000 - 28000元/年
住宿:1600 - 2300元/年
19年录取方式:择优录取

中山大学新华学院是一所综合性全日制普通高等院校,是中国医学数字教育项目示范基地学校。
中山大学新华学院2020年本科插班生招生计划为800人,招生专业13个(招生计划以广东省教育考试院公布的为准),较去年计划增加了350人,新增了6个专业。所有招生专业允许跨专业报考。
招生计划







东莞理工学院城市学院是2004年6月经国家教育部批准成立的独立学院。学院涵盖了工、理、文、法、经、商、艺等学科门类,是经国家教育部批准,由东莞理工学院、广东鸿发投资集团有限公司合作举办,按新机制运作的全日制本科独立学院。
东莞理工学院城市学院对2020年本科插班生招生专业和招生计划做了适当调整,今年计划招生专业14个,计划招生725名,计划招生相比2019年增加325名,但同时招生专业减少了9个:财务管理、汉语言文学、自然地理与资源环境、计算机科学与技术、安全工程、市场营销、物联网工程、环境工程、保险学。
招生计划


指定参考书


广东财经大学华商学院是于2006年4月经国家教育部批准设立的民办独立学院,由广东财经大学与广州太阳城集团联合创办,是一所涵盖经济学、管理学、文学、工学等学科的全日制普通本科高等院校。
2020年广东财经大学华商学院本科插班生招生2200人,招生22个专业,具体专业和计划如下表:
招生计划



广州工商学院是教育部批准设立的民办全日制普通本科院校,创建于1995年。2004年独立设置为广州工商职业技术学院,2014年5月升格本科并更名为广州工商学院。2018年通过学士学位评估,获批成为学士学位授予单位。
2020年广州工商学院本科插班生招生210人,招生7个专业,具体专业和计划如下表:
招生计划


北京理工大学珠海学院创办于2004年,是经教育部批准的本科院校。学校位于广东省珠海市唐家湾,为全国国际商务人才培养基地,CDIO工程教育联盟成员单位。
2020年北京理工大学珠海学院本科插班生招生专业这次只有1个,招生计划100人,具体专业和计划如下:
招生计划

更多关于插本院校的问题
可以加群咨询
群若失效请在后台回复:【咨询群】
扫最新二维码进群
好消息!明辰开考试团啦!
省心又实惠的考试团不来了解下吗?

集训班
专业课真题大放送
插本资讯:
后台回复【体检表】获取2020年广东省普通高校本科插班生招生体格检查表
后台回复【计划招生】获取2020年插本院校招生计划
后台回复【真题】获取往年插本院校专业课真题
后台回复【录取率】获取2019年33所插本院校录取率
后台回复【时事政治】获取2019年国内外时事政治汇总
END




