▲关注明辰,学业有成▲
插本考试中,政治是一门非常重要的科目,在之前那篇上岸师兄师姐经验分享的文章中,永远18岁的小鱼儿前辈明确表示:除了复习专业课外,也一定要把精力放到政治上,政治是一门高付出高回报的学科(文章指路→ 备考专插本,看完你也能考上!)。
那么在毛概知识点都掌握的差不多的情况下,如何在政治考试中脱颖而出呢?答案是:时事政治。
首先,我们来回顾一下2019年专插本政治理论考试大纲对于时事政治部分的要求是怎么样的:
1、考试范围:2018年1月1日至12月31日国内外重大时事政治。
2、分数占比:毛概占90%,时事政治占10%。
根据以上考纲要求,我们可以清晰地知道时事政治在考试中的分数占比是10分,而考试的知识点范围则是贯穿了考试前一年。(注意:比如2019年的考试,时事政治的考试范围是2018年的全年所发生的国内外时事政治)
不过时事政治的内容有多少呢?
☟

对你没看错
整整9万多字
一般人的阅读速度平均为300~500字/分钟
哪怕是以十倍速读
都要看个30小时
假设你一周每天复习8小时
也就才56小时啊
10分值的内容就占据了复习的大半时间

那10分就要放弃了吗?
不行!
小编不允许你放弃!
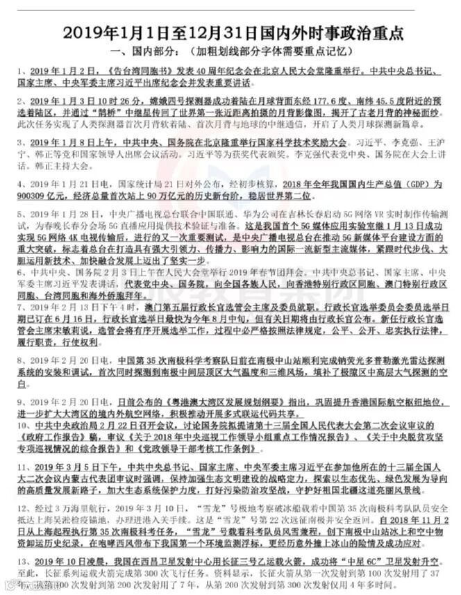
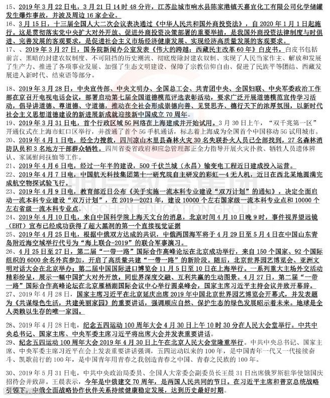
其实政治时事的10分并不难拿,毕竟范围已经确定的,但是就是难在如何在众多资料中能记住多少知识点。小编给大家浓缩了12个月份的国内外时事,100页精简到只有 5 页!让你们对厚厚的资料say goodbye!
《12月份时事政治精简版》
内页预览
向下滑动查看
当然纯看文字又怎么能牢牢记住呢?
万能的小编也准备好题目啦
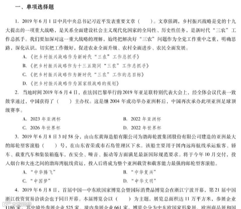
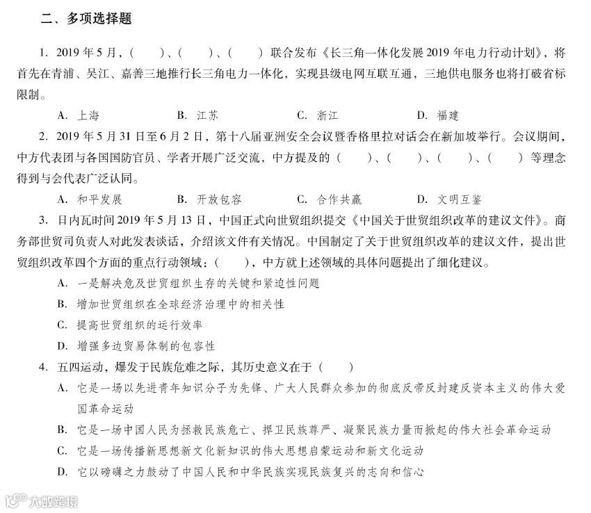
《2020年时政必刷200题》
内页预览
当然有同学不太满足
“小编你这才200题,太少啦”
emmm
没关系,小编这就满足你们
1200题也都送给你们!
2019年1—12月时事政治试题与答案1200题
内页预览
以上的资料都是无条件领取哒!你仅需后台回复【轻松过政治】,即可获取下载链接。
小编还给你们整理了一个小彩蛋:毛概万能答题模板。如果你在测试的时候经常对大题毫无头绪的话,可以参考一下哦~

希望小编整理的资料
能够让你在政治上轻松获得高分

插本资讯:
后台回复【体检表】获取2020年广东省普通高校本科插班生招生体格检查表后台回复【计划招生】获取2020年插本院校招生计划
后台回复【真题】获取往年插本院校专业课真题
后台回复【录取率】获取2019年33所插本院校录取率
后台回复【时事政治】获取2019年国内外时事政治汇总
END



