环环评(2023)52号:












摘录:
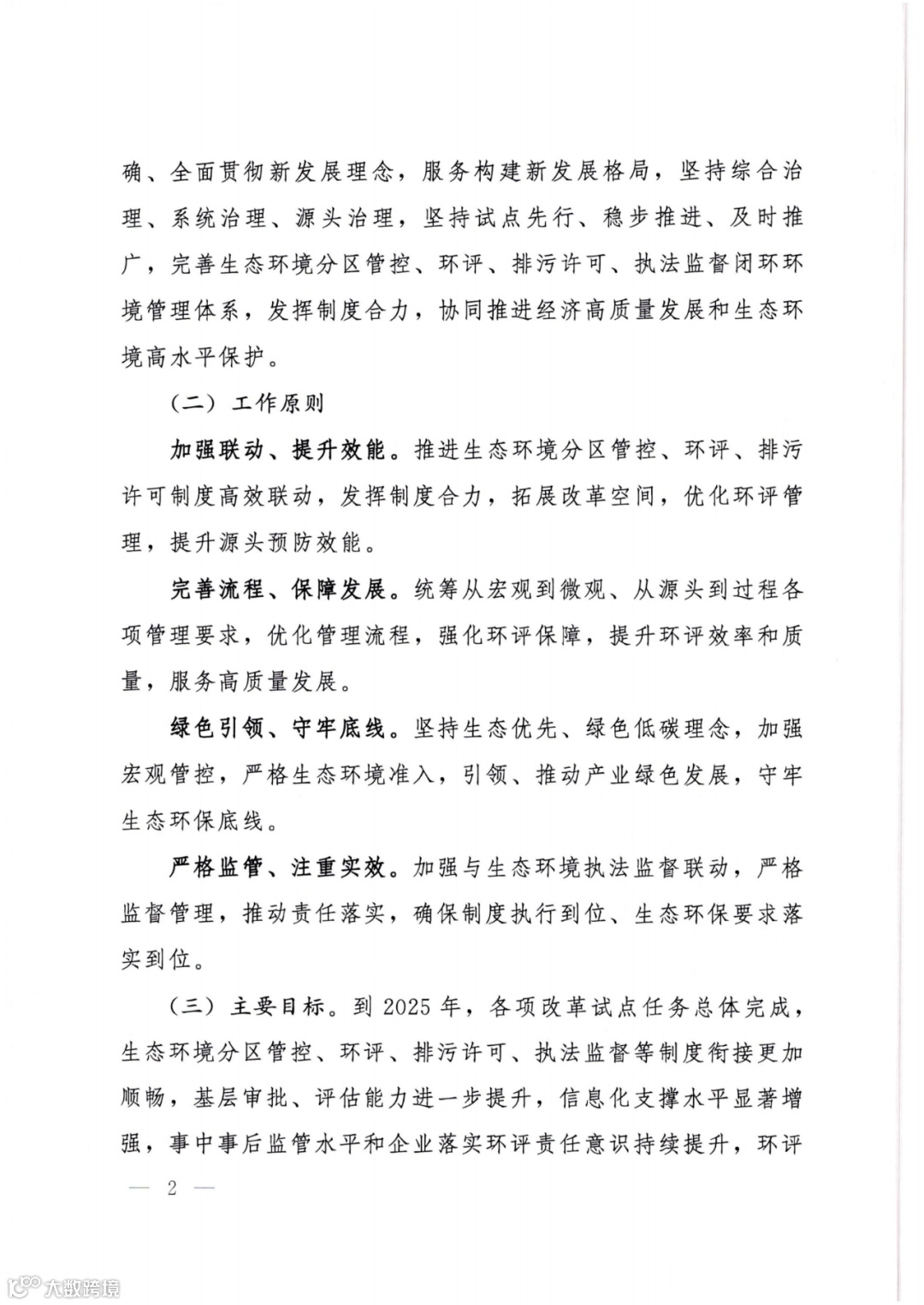
二、加强制度衔接联动
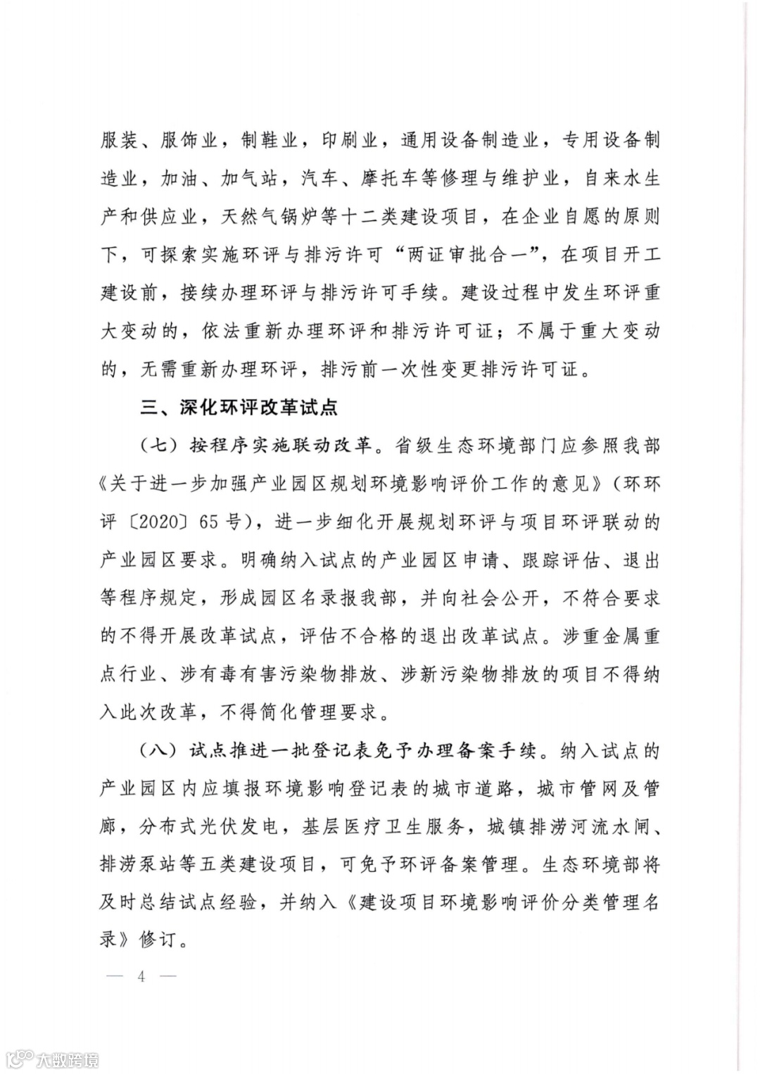
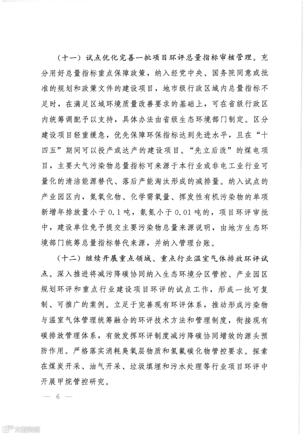
三、深化环评改革试点
四、牢牢守住生态环保底线
本意见有关改革试点有效期自发布之日起至 2025 年 12 月 31 日。
来源:生态环境部 编辑:东莞怡美
声明:本公众号所发布的内容含其转载引用的资讯素材来自互联网或官方等合法公开渠道。本号对所发布的内容及其素材保持立场和观点中立,目的在于学习分享和行业交流,素材版权归原作者所有,如有涉知识产权等问题,请及时与本号小编联系,本号可酌情对所发布内容作修改、删撤等方式处理。点击下方“阅读原文”了解更多...






