

表1 相关行业产品VOCs含量限值标准
序号 |
标准编号 |
标准名称 |
实施日期 |
1 |
GB 38468-2019 |
室内地坪涂料中有害物质限量 |
2020年7月1日 |
2 |
GB 38469-2019 |
船舶涂料中有害物质限量 |
2020年7月1日 |
3 |
GB 18581-2020 |
木器涂料中有害物质限量 |
2020年12月1日 |
4 |
GB 18582-2020 |
建筑用墙面涂料中有害物质限量 |
2020年12月1日 |
5 |
GB 24409-2020 |
车辆涂料中有害物质限量 |
2020年12月1日 |
6 |
GB 30981-2020 |
工业防护涂料中有害物质限量 |
2020年12月1日 |
7 |
GB 33372-2020 |
胶粘剂挥发性有机化合物限量 |
2020年12月1日 |
8 |
GB 38507-2020 |
油墨中可挥发性有机化合物(VOCs)含量的限值 |
2021年4月1日 |
9 |
GB 38508-2020 |
清洗剂挥发性有机化合物含量限值 |
2020年12月1日 |
10 |
GB/T 38597-2020 |
《低挥发性有机化合物含量涂料产品技术要求》 |
2021年2月1日 |
二、无组织排放控制
表2 部分重点行业排放标准
序号 |
标准编号 |
标准名称 |
1 |
GB 31570—2015 |
石油炼制工业污染物排放标准 |
2 |
GB 31571—2015 |
石油化学工业污染物排放标准 |
3 |
GB 31572—2015 |
合成树脂工业污染物排放标准 |
4 |
GB 37823—2019 |
制药工业大气污染物排放标准 |
5 |
GB 37824—2019 |
涂料、油墨及胶粘剂工业大气污染物排放标准 |
6 |
GB 20952—2020 |
加油站大气污染物排放标准 |
7 |
GB 41616—2022 |
印刷工业大气污染物排放标准 |
三、末端治理
1、企业应依据排放废气的浓度、组分、风量,温度、湿度、压力,以及生产工况等,合理选择治理技术,推进建设、改造适宜高效的治污设施,提高VOCs 治理效率,不得稀释排放。根据《重点行业挥发性有机物综合治理方案》(环大气〔2019〕53号)指导意见,低浓度、大风量废气,宜采用沸石转轮吸附、活性炭吸附、减风增浓等浓缩技术,提高VOCs 浓度后净化处理;高浓度废气,优先进行溶剂回收,难以回收的,宜采用高温焚烧、催化燃烧等技术;油气(溶剂)回收宜采用冷凝+吸附、吸附+吸收、膜分离+吸附等技术;低温等离子、光催化、光氧化技术主要适用于恶臭异味等治理;生物法主要适用于低浓度VOCs 废气治理和恶臭异味治理;非水溶性的VOCs 废气禁止采用单一水或水溶液喷淋吸收处理。尽量选用行业排污许可证申请与核发技术规范中推荐的污染防治可行技术,非甲烷总烃初始排放速率≥2kg/h的,处理效率不应低于80%,采用更换式活性炭吸附技术的,应选择碘值不低于800毫克/克的活性炭,并参考活性炭更换周期计算方法(附件1),按设计要求足量添加、及时更换,并将废旧活性炭交有资质的单位处理处置,记录更换时间和使用量。
2、国家对吸附法、催化燃烧法、蓄热燃烧法治理挥发性有机物,均出台了相应的技术规范,企业在进行治污设施建设或升级改造时,工程设计应满足相关技术规范要求,并在污染防治设施建设、运行期间做好安全防范措施。
表3 VOCs治理工程技术规范标准
序号 |
标准编号 |
标准名称 |
1 |
HJ 2026-2013 |
吸附法工业有机废气治理工程技术规范 |
2 |
HJ 2027-2013 |
催化燃烧法工业有机废气治理工程技术规范 |
3 |
HJ 1093-2020 |
蓄热燃烧法工业有机废气治理工程技术规范 |
3、企业应按照治污设施与生产设备“同启同停”的原则提升治理设施运行率。根据处理工艺要求,在处理设施达到正常运行条件后方可启动生产设备,在生产设备停止、残留VOCs废气收集处理完毕后,方可停运处理设施。VOCs废气处理系统发生故障或检修时,对应生产工艺设备应停止运行,待检修完毕后同步投入使用;因安全等因素生产工艺设备不能停止或不能及时停止运行的,应设置废气应急处理设施或采取其他替代措施,并向生态环境部门备案。
4、企业车间或生产设施收集排放的废气,必须达到相关排放标准限制要求,并落实监测监控制度。实行环评和排污许可豁免管理的企业原则上每年至少开展1次VOCs废气处理设施进、出口监测和厂界无组织监控浓度监测;需办理环评和排污许可的企业严格按照环评和排污许可的要求进行日常监督检测。重点企业VOCs自动监控设施建设和运行应满足《固定污染源废气中非甲烷总烃排放连续监测技术指南(试行)》规范要求,达不到要求的应立即整改。
5、企业应规范设置废气排放口。排气筒应设置采样孔(包括进口采样孔和出口采样孔)和永久监测平台,监测平台面积应不小于1.5 m2,并设有1.1 m高的护栏,采样孔距平台面约1.2 m~1.3 m,监测平台高度距地面大于5m时需安装旋梯、“Z”字梯或升降电梯。同时设置规范的永久性排污口标志。
表4 山东省VOCs系列排放标准
序号 |
标准编号 |
标准名称 |
1 |
DB37/2801.1-2016 |
挥发性有机物排放标准第1 部分:汽车制造业 |
2 |
DB37/2801.2-2019 |
挥发性有机物排放标准第2 部分:铝型材工业 |
3 |
DB37/2801.3-2017 |
挥发性有机物排放标准第3 部分:家具制造业 |
4 |
DB37/2801.4-2017 |
挥发性有机物排放标准第4 部分:印刷业 |
5 |
DB37/2801.5-2018 |
挥发性有机物排放标准第5 部分:表面涂装行业 |
6 |
DB37/2801.6-2018 |
挥发性有机物排放标准第6 部分:有机化工行业 |
7 |
DB37/2801.7-2019 |
挥发性有机物排放标准第7 部分:其他行业 |
8 |
DB37/3161-2018 |
有机化工企业污水处理厂(站)挥发性有机物及恶臭污染物排放标准 |
四、精细化管理
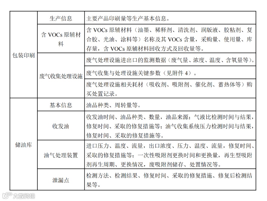
企业应加强内部运行管理,系统梳理VOCs 排放主要环节和工序,包括启停机、检维修作业等,制定具体操作规程,落实到具体责任人。应健全企业内部考核制度,加强工作人员能力培训和技术交流,严格按照操作规程生产。建立管理台账,记录企业生产和治污设施运行的关键参数(见附件2),相关台账记录至少保存5年。VOCs 排放量较大的企业应自行或委托开展“一厂一策”方案编制工作,并适时开展治理效果后评估工作。
五、法律责任
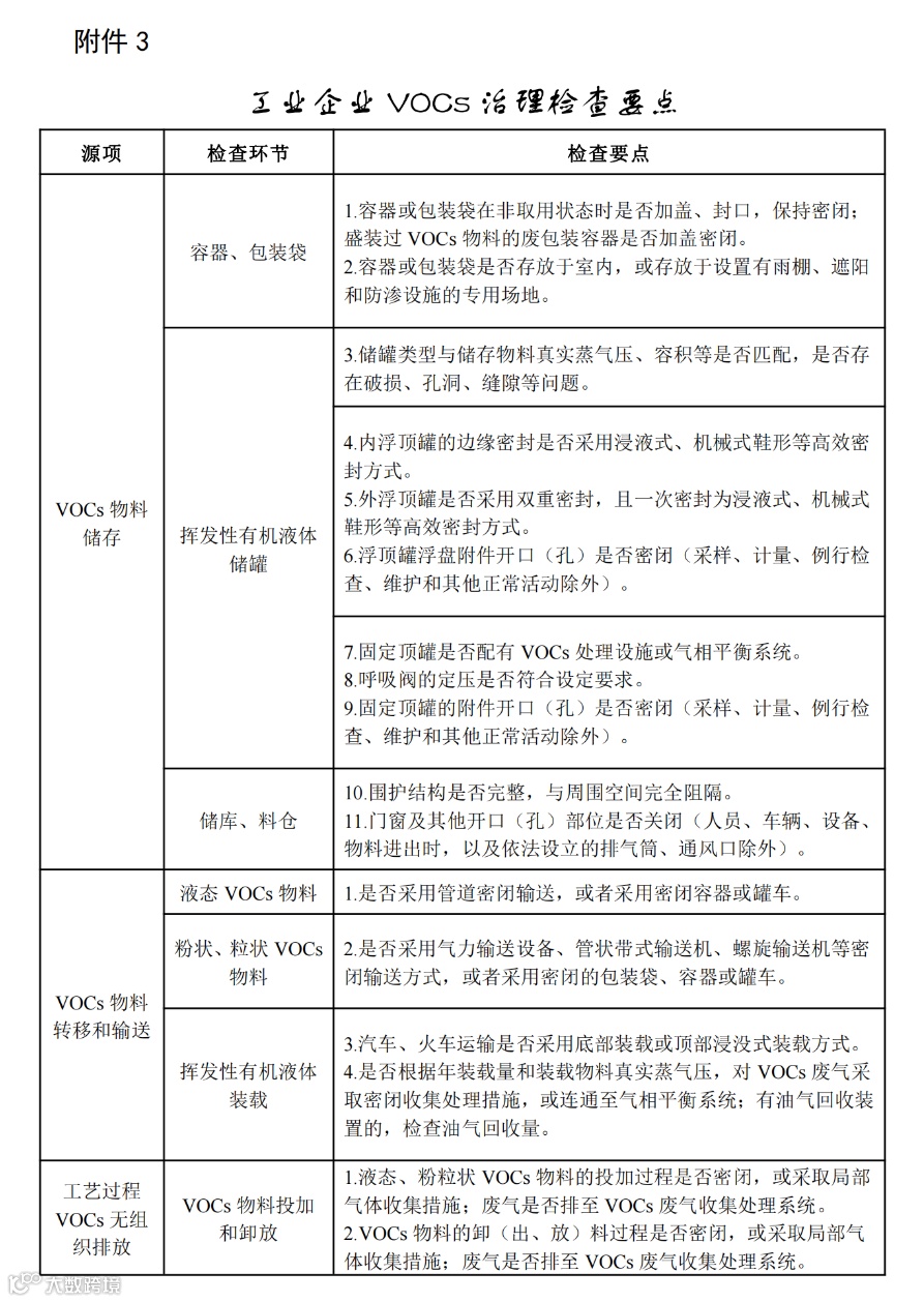
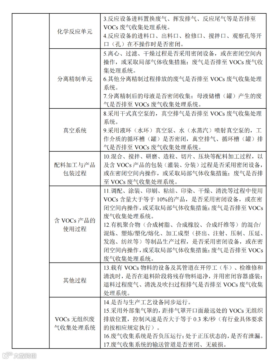
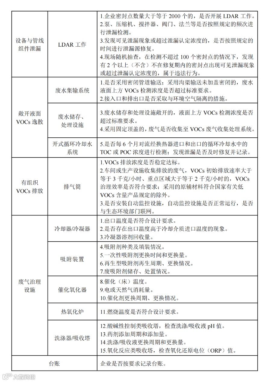
企业应履行环境治理的主体责任,自觉遵守相关法律法规、政策标准要求,杜绝违法现象的发生。企业应参照各级生态环境部门对工业企业VOCs治理检查的要点(见附件3),全面做好各环节VOCs防治工作。生态环境部门对排放稳定达标、运行管理规范、环境绩效水平高的企业,纳入监督执法正面清单;对不能稳定达标排放、不满足无组织控制要求的企业,依据《中华人民共和国大气污染防治法》等法律法规予以处罚,受到行政处罚的企业将被记入环境信用诚信记录;涉嫌环境违法犯罪的,依法移交公安部门处理。
六、扶持政策
各级财政支持力度不断加大,大气专项资金重点向挥发性有机物治理倾斜,优先将企业VOCs治理工程、工业园区和企业集群综合整治等项目纳入项目储备库。企业可积极进行项目申报,争取获得专项资金支持,相关要求可咨询生态环境局(0536-5221887)。
为深入推进挥发性有机物治理攻坚,生态环境部发布了《挥发性有机物治理实用手册》,以及石化、化工、工业涂装、包装印刷及油品储运销等14个行业(领域)的挥发性有机物治理实用手册(分册),便于生态环境部门和有关企业学习借鉴。
实用手册下载地址:
http://www.mee.gov.cn/ywgz/dqhjbh/dqgdyhjgl/202006/t20200630_786614.shtml
http://www.mee.gov.cn/ywgz/dqhjbh/dqgdyhjgl/202007/t20200702_787103.shtml
附件1:活性炭更换周期计算方法

附件2:VOCs治理台账记录要求


附件3:工业企业VOCs治理检查要点




企业有我,环保无忧!


来源:VOCs前沿 编辑:东莞怡美

声明:本公众号所发布的内容含其转载引用的资讯素材来自互联网或官方等合法公开渠道。本号对所发布的内容及其素材保持立场和观点中立,目的在于学习分享和行业交流,素材版权归原作者所有,如有涉知识产权等问题,请及时与本号小编联系,本号可酌情对所发布内容作修改、删撤等方式处理。点击下方“阅读原文”了解更多...


