

2、生态环境部:《高污染燃料目录》(国环规大气〔2017〕2号)

何谓高污染燃料?
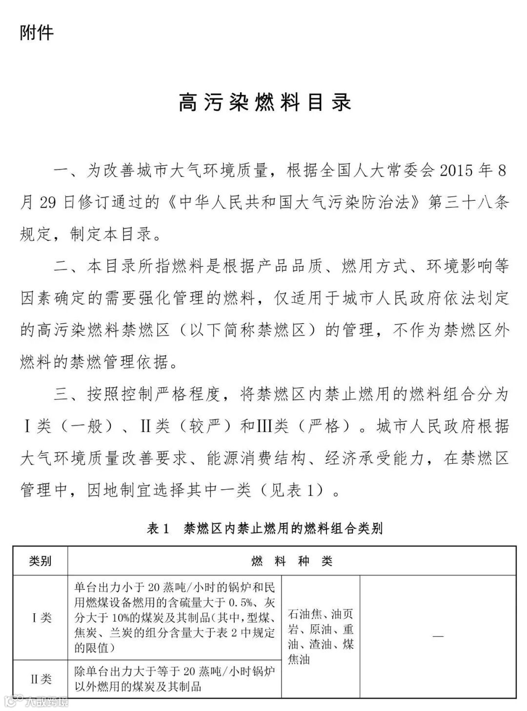
环境保护部(现生态环境部)于2017年3月27日发布了《高污染燃料目录》(国环规大气[2017]2号,简称“目录”)。



目录明确规定,按照控制严格程度,将禁燃区内禁止燃用的燃料组合分为I类(一般)、Ⅱ类(较严)和Ⅲ类(严格)。对于生物质成型燃料,仅在第Ⅲ类最严格的管控要求下,对其燃用方式进行了规范,即要求必须在配置袋式除尘器等高效除尘设施的生物质成型燃料专用锅炉中燃烧。换句话说,即使在最严的第Ⅲ类管控条件下,只要是配置了专用锅炉和袋式等高效除尘设施条件下,且满足禁燃区环保排放要求,在城市禁燃区是可以燃用生物质成型燃料的。


生物质锅炉供热项目需做哪类环评?
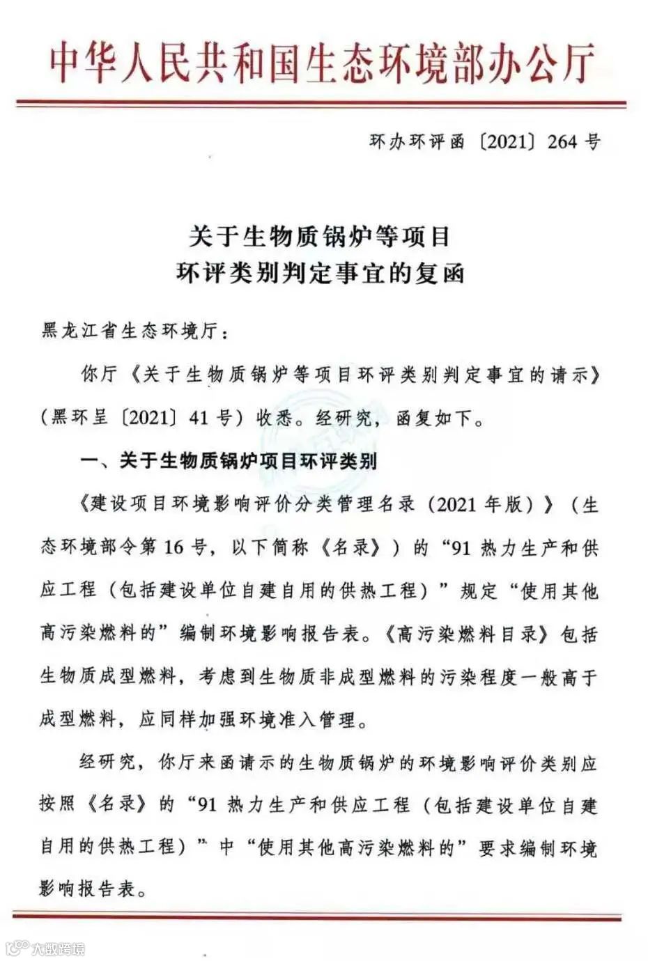
《建设项目环境影响评价分类管理名录》(2021年版)第91项明确规定,使用其他高污染燃料(高污染燃料指国环规大气〔2017〕2号《高污染燃料目录》中规定的燃料)的热力生产和供应工程应编制环评报告表,明确了燃用生物质成型燃料的热力生产项目建设时需要做环评报告表。
考虑到生物质非成型燃料(农林剩余物,也就是行业通常所讲的“生物质散料”)的污染程度一般高于成型燃料,应同样加强环境准入管理。所以,对于生物质非成型燃料热力生产项目建设时,也应编制环评报告表。

企业有我,环保无忧!


来源:生物质能观察 编辑:环保莞家

声明:本公众号所发布的内容含其转载引用的资讯素材来自互联网或官方等合法公开渠道。本号对所发布的内容及其素材保持立场和观点中立,目的在于学习分享和行业交流,素材版权归原作者所有,如有涉知识产权等问题,请及时与本号小编联系,本号可酌情对所发布内容作修改、删撤等方式处理。点击下方“阅读原文”了解更多...


