大数跨境

固废管理 l 一般工业固体废物环保台账管理

固废管理 l 一般工业固体废物环保台账管理 环保莞家
2024-04-03
1
导读:建立一般工业固体废物管理台账一般工业固体废物管理台账应如实记录产生工业固体废物的种类、数量、流向、贮存、利用、

建立一般工业固体废物管理台账

一般工业固体废物管理台账应如实记录产生工业固体废物的种类、数量、流向、贮存、利用、处置等信息,实现工业固体废物全过程、可追溯、可查询。管理台账应由专人管理,防止遗失,保存期限不少于5年。

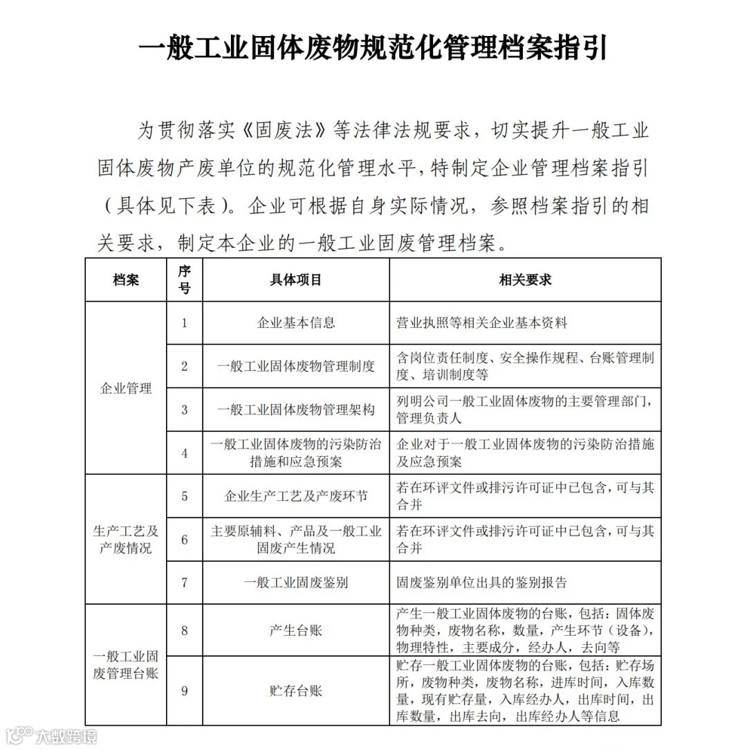
制定一般工业固废管理档案

企业可根据自身实际情况,参照档案指引的相关要求,建立一般工业固体废物规范化管理档案。



声明:本公众号所发布的内容含其转载引用的资讯素材来自互联网或官方等合法公开渠道。本号对所发布的内容保持立场和观点中立,目的仅在于学习分享和行业交流。所转载引用的素材版权归原作者所有,如有涉知识产权等问题,请及时与本号小编联系,本号可酌情对所发布内容作修改、删撤等方式处理。整理不易,转载、引用本号内容请注明来自本号。点击下方阅读原文了解更多...

【声明】内容源于网络
0
0
环保莞家
内容 632
粉丝 0
环保莞家
总阅读754
粉丝0
内容632