根据生态环境部《全面实行排污许可制实施方案》(环环评〔2024〕79号)要求,2025年需全面完成工业噪声、工业固体废物排污许可管理。为避免临期扎堆申请出现系统拥堵,导致申报体验不佳,并影响后续资料审核、现场核查,建议已申请取得排污许可证的相关排污单位提前填报、错峰办理,于2025年7月底前登陆系统更新排污许可证载信息,确保能及时领取证照!
一、实施范围
(一)工业噪声排污许可管理对象:按照《国民经济行业分类》(GB/T 4754)属于工业行业(行业门类为B(采矿业)、C(制造业)、D(电力、热力、燃气及水生产和供应业)),且依据《固定污染源排污许可分类管理名录(2019年版)》(以下简称《名录》)属于第3至99类应当纳入排污许可管理的排放工业噪声的排污单位。
(二)工业固体废物排污许可管理对象:按照《名录》应申请取得排污许可证的产生工业固体废物的排污单位。
二、实施步骤
登录“全国排污许可证管理信息平台”,通过重新申请新增工业噪声或同时增加工业噪声、工业固体废物排污许可管理事项;仅需增加工业固废环境管理要求的,可依法通过申请延续、重新申请或变更排污许可证新增相关内容。
三、填报指引
(一)排污许可证工业噪声环境管理信息填报模板
(二)排污许可证工业固体废物环境管理信息填报模板

扫描二维码获取填报模板
>>《全面实行排污许可制实施方案》(环环评〔2024〕79号)20241103.pdf
>> 广州市生态环境局:你的排污许可证是否缺少这些!赶紧来补充
(在“工业噪声排放信息”栏目)
1.产噪单元编号
按“CZ+XXXX四位流水顺序码”格式进行填报。
2.产噪单元名称
按XX生产厂房(生产线或生产单元)、辅助设施分类填报。
(1)生产厂房建议以构筑物为主体分别填报,供水、供气等配套设施使用的泵、风机、冷却塔等一并填报在对应的生产厂房。有条件的排污单位可以进一步细化到具体的生产线或生产单元。
(2)辅助设施建议按照发电机房(发电机组)、锅炉房、污水处理设施等相对独立的构筑物分别填报。
3.主要产噪设施及数量
(1)每个产噪单元内相同的主要产噪设施合并填报,格式为“XX(主要产噪设施名称)/X座(或台)”。具体的主要产噪设施详见《工业噪声规范》附表A.1。
(2)原则上,优先按照《工业噪声规范》附表A.1确定主要产噪设施,同时根据适用的行业《污染防治可行技术指南》补充《工业噪声规范》附表A.1未提及的其他主要产噪设施,并将上述主要产噪设施及数量对应填报到所属的各个产噪单元。
(3)排污单位可按照经批复的环评报告书(表)、行业《排污单位自行监测技术指南》、行业《污染源源强核算技术指南》等进一步识别其他产噪设施,但暂不作强制性要求。
4.主要噪声污染防治设施及数量
(1)每个产噪单元内相同的主要噪声污染防治设施合并填报,格式为“XX(主要噪声污染防治设施名称)/X个(座、套或米(隔声屏))”。具体的主要噪声污染防治设施详见《工业噪声技术规范及行业污染防治可技术指南》。
(2)根据排污单位实际情况,结合《工业噪声规范》附表A.1、行业《污染防治可行技术指南》、经批准的环评报告书(表)填报主要噪声防治设施。
执行标准填报示例
1.排放标准名称及编号
属于默认选项,直接选择即可。
2.生产时间段
日间生产时段的范围为“06:00-22:00”,夜间生产时段的范围为“22:00-次日06:00”,结合实际生产情况选择具体的昼夜生产时段即可。
例如,生产时段为早上8点30分-晚上11点的(含中午休息时间),则昼间生产时段选择“08:30-22:00”、夜间生产时段选择“22:00-23:00”(0点-6点之间不生产的,不需要勾选“次日”)。
注意:如不涉及昼间生产或者不涉及夜间生产的,对应的“昼间”或“夜间”生产时段留空即可。
工业噪声排放许可管理要求填报示例
1.厂界噪声点位名称
(1)工业噪声排污单位2015年1月1日起取得的经批复的环评报告书(表)有明确提出厂界噪声点位要求的,原则上从其规定。
(2)如上述环评文件未规定厂界噪声点位、工业噪声排污单位周边情况已经发生变化或者工业噪声排污单位2015年1月1日起未取得环评批复等,则依据《工业企业厂界环境噪声排放标准》(GB12348—2008,见条款4.1.5及5.3)、《排污单位自行监测技术指南 总则》(HJ819—2017,见条款5.4)等,同时结合工业噪声声源、周边噪声敏感建筑物布局以及毗邻的区域类别等进一步确定具体的噪声点位。
四至厂界
原则上,在四至厂界外1m处设置厂界噪声点位,尽量位于厂内主要噪声源、受被测声源影响大的噪声敏感建筑的邻近区域。但是,以下特殊情形可以结合实际情况确认:
①厂界紧邻另一排污单位的,在临近另一排污单位侧是否布点由两家排污单位协商确定。
②针对“厂中厂”、位于有明确管理边界的工业园区内部或者多个排污单位位于同一栋厂房(上下层)等情形的内部排污单位,如对应的外围排污单位、工业园区管理机构或者同一厂房内某一家排污单位的噪声点位布局合理,则内部排污单位可以与外围排污单位、工业园区管理机构或者同一厂房内某一家排污单位协商共用噪声点位及工业噪声监测数据。
③面临海洋、大江、大河的厂界原则上不布点。
④厂界紧邻交通干线(指铁路(铁路专用线除外)、高速公路、一级公路、二级公路、城市快速路、城市主干路、城市次干路、城市轨道交通线路(地面段)、内河航道)不布点。
⑤结合生态环境部2022年12月7日发布的《排污许可证申请与核发技术规范 工业噪声(征求意见稿)编制说明》“工业噪声排污单位周边不存在噪声敏感建筑物的,不需要执行许可排放限值”的有关精神,如工业噪声排污单位的四至厂界外200m范围(参考《环境影响评价技术导则 声环境》(HJ2.4—2021)一级评价范围)内无噪声敏感建筑物的,有条件的地市发证部门可以与工业噪声管理部门进一步商定是否需要设置厂界噪声点位。
噪声敏感建筑物户外(不涉及的可不布点)
当厂界无法测量到声源的实际排放状况时(如声源位于高空、厂界设有声屏障等),在受影响的噪声敏感建筑物户外1m处另设布点。
噪声敏感建筑物室内(不涉及的可不布点)
当厂界与噪声敏感建筑物距离小于1m时,在噪声敏感建筑物的室内布点。
(3)《工业企业厂界环境噪声排放标准》(GB12348—2008)条款4.1.5、条款5.3.3.2提出了噪声敏感建筑物室内、户外的布点要求,如工业噪声排污单位实际不涉及上述噪声敏感建筑物的,可不设置噪声敏感建筑物(XX)户外1m、噪声敏感建筑物(XX)室内等噪声点位。
(4)与其他单位协商共用厂界噪声点位的,也须填报共用的厂界噪声点位及许可排放限值要求,并且在“其他信息”处注明“与XX(排污单位名称)协商共用厂界噪声点位和工业噪声监测数据,由XX(排污单位名称)开展工业噪声自行监测工作。”。
(上下滑动查看更多)
2.厂界外声环境功能区类别
根据《佛山市声环境功能区划》确定周边区域所属的声环境功能区类别。若位于未划分声环境功能区的区域,当厂界外有噪声敏感建筑物时,依法依规参照GB3096和GB/T15190的规定确定厂界外区域的声环境质量要求,据此确定厂界外声环境功能区类别。
3.工业噪声许可排放限值
根据所属的声环境功能区类别选择对应的工业噪声许可排放限值。
注意:如企业实际夜间不生产的话,在“其他信息”处注明“夜间不生产”。
自行监测要求填报示例
1.厂界噪声点位名称
与表3-工业噪声排放许可管理要求内的“厂界噪声点位名称”保持一致。其中,与其他单位协商共用厂界噪声点位的,也须填报共用的厂界噪声点位的自行监测要求。
2.监测指标
仅昼间生产的,监测指标选择“等效声级”;仅夜间生产或者昼夜生产的,监测指标选择“等效声级”“最大声级”。
3.监测技术
暂时选择“手工”。待工业噪声自动监测技术规范发布后,属于当地当年度噪声重点排污单位的,须按规定增加自动监测要求。
4.自动监测是否应联网
暂时选“否”。待工业噪声自动监测技术规范发布后,属于当地当年度噪声重点排污单位的,其自动监测要求对应的“自动监测是否应联网”选“是”。
5.手工监测频次
适用《排污单位自行监测技术指南 陶瓷工业》(HJ1255—2022)或《排污单位自行监测技术指南 砖瓦工业》(HJ1254—2022)的工业噪声排污单位,其手工监测频次为1次/半年;不适用HJ1254或者HJ1255的,其手工监测频次为1次/季度。
其他信息填报示例
1.如某一方向的四至厂界未设置厂界噪声点位的,须说明具体原因。
2.与其他单位共用厂界噪声点位及工业噪声监测数据的,须说明具体情况。
3.如夜间不生产的,须按表3的注释说明具体情况。
4.如属于当地当年度噪声重点排污单位的,补充说明暂无法开展自动监测的具体原因。
5.如无具体须说明的信息的,建议打“/”。
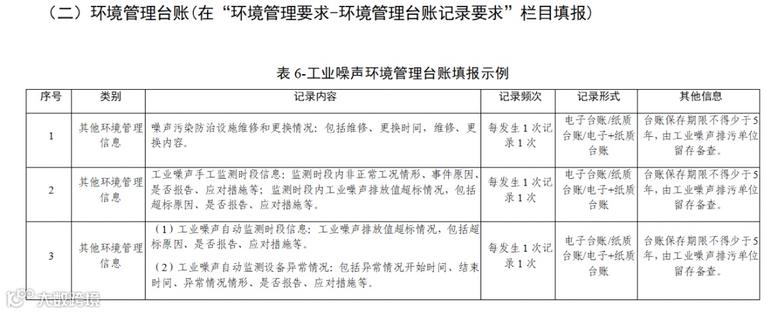
(在“环境管理要求-环境管理台账记录要求”栏目填报)
1.类别-其他环境管理信息
工业噪声手工监测要求的,该行属于必填项;无工业噪声手工监测要求(例如位于“厂中厂”或者四至厂界紧邻其他排污单位等,且与其他排污单位协商确定不需要开展厂界噪声监测的),可不填报该行。
工业噪声排污单位属于当地当年度噪声重点排污单位的,该行属于必填项,需填报自动监测信息、自动监测设备异常情况等;其余情形,不填报该行。
2.记录形式
排污单位根据自身实际情况选择工业噪声台账记录形式,可选择“电子台账”“纸质台账”或“电子+纸质台账”。

(在“固体废物基础信息”栏目填报)
固体废物基础信息表
1.分别逐项填报产废单位全部危险废物和一般工业固体废物的基础信息。
2.不得遗漏填报企业内部工业固废种类。
3.原则上不得遗漏固废特性的相关信息。
固体废物类别、固体废物名称、代码、危险特性
1.一般情况新建企业可参考环境影响评价文件确定危险废物种类,及其名称、代码、危险特性等信息;已建成企业的危险废物类别可参考环境影响评价文件、本年度危险废物产生单位管理计划、危险废物上年度危险废物年报等材料,结合实际生产过程判定危险废物种类。
2.未投产建设项目环评文件要求部分工业固体废物需要鉴别后判定是否为危险废物的,“固体废物类别”选择“危险废物”;“危险废物名称”选择“其他”,并手动填报环评文件中工业固体废物名称;“危险废物代码”“危险特性”填报“待鉴别”。按要求鉴别后,需根据鉴别结果变更填报该固体废物基础信息。
3.固体废物名称按系统默认选项选择后,代码、危险特效类别自动生成。危险废物依据《国家危险废物名录(2025年版)》、GB5085.1~7和HJ298判定,填报危险废物名称、代码、危险特性等信息。
4.特别注意:从2025年1月1日起,利用铝灰渣和二次铝灰的企业需办理危险废物经营许可证。
类别
危险废物的自动生成,一般工业固体废物的需按照实际情况选择。
物理性状
1.物理性状为危险废物在常温、常压下的物理状态,包括固态(固态废物,S)、半固态(泥态废物,SS)、液态(高浓度液态废物,L)、气态(置于容器中的气态废物,G)等。
2.可参考环境影响评价文件、本年度危险废物产生单位管理计划、上年度危险废物及一般工业固体废物年报等材料,结合实际情况填报。
产生环节
1.产生环节指产生该种危险废物、一般工业废物的设施、工序、工段或车间名称等。
2.这部分内容与“主要产品及产能信息表”中的“主要生产单元名称”关联,工业固体废物治理排污单位接收外单位一般工业固体废物、危险废物的,填报“外来”。
去向
去向包括自行贮存,自行利用/处置,委托贮存/利用/处置等。应注意本模块为多选项,需填报危险废物、一般工业固体废物厂界内的全过程去向情况。自行贮存,自行利用/处置需要与后续填报的固废设施对应。
备注
1.排污单位可填报需要补充说明的事项,例如,一般工业固体废物、危险废物的企业内部管理简称;半固态危险可备注含水率、含油率等指标等。
2.除生态环境管理部门特殊需求外,一般不建议排污单位在“其他信息”栏中填报危险废物、一般工业废物委外单位名称、废物产生/贮存/利用/处置/委外数量等在排污许可证有效期内容易发生变化的信息。
污染防控技术要求
1.排污单位委托他人运输、利用、处置危险废物的,应落实《中华人民共和国固体废物污染环境防治法》等法律法规要求,对受托方的主体资格和技术能力进行核实,依法签订书面合同,在合同中约定污染防治要求;转移危险废物的,应当按照国家有关规定填写、运行危险废物转移联单等。
2.排污单位委托他人运输、利用、处置一般工业固体废物的,应落实《中华人民共和国固体废物污染环境防治法》等法律法规要求,对受托方的主体资格和技术能力进行核实,依法签订书面合同,在合同中约定污染防治要求等。
分别逐项填报产废单位全部危险废物和一般工业固体废物的自行贮存和自行利用/处置设施信息,即一般工业固体废物自行贮存设施、一般工业固体废物自行利用/处置设施、危险废物自行贮存设施、危险废物自行利用/处置设施应分开填报。
固体废物类别
填一般工业固体废物或危险废物。
设施名称
1.与主要产品及产能信息表或主要产品及产能信息补充表内的“生产设施”保持一致。如无相关内容的,可按照实际名称填报,比如:石膏库房、危险废物暂存间、危险废物焚烧炉等。
设施编号
与主要产品及产能信息表或主要产品及产能信息补充表内的“生产设施编号”保持一致。如无内部编号的,建议按照HJ608格式“TS001”要求进行编号。
设施类型
设施类型根据设施类型单项选填填自行贮存或自行利用/处置设施。
位置
直接在平台内点选设施所在位置,自动生成坐标信息。
是否符合相关标准要求
1.是指该设施是否符合相关标准中生产运营期间的环境管理和相关设施运行维护要求。(如:标识、三防……)
2.如排污单位自查过程中发现存在不符合国家或地方标准规定的,应当抓紧整改相关事项直到符合标准要求后,再申请排污许可证。
自行利用/处置方式
按照实际情况填报,仅限处置设施填报,自行贮存设施的该项留空。
自行贮存/利用/处置能力、单位、面积
1.可参考环境影响评价文件、竣工验收报告、设计文件等材料,结合实际设施建设情况,完整、准确填报。
2.注意单位与填报数值、设施类型相对应。
自行贮存/利用/处置危险废物基本信息
1.可通过系统勾选项从已填报的“固体废物基础信息表”进行多选,不可空白或遗漏固体废物种类。如:某企业约2年产生一批废催化剂,需要临时存入危废贮存间A,则危废贮存间A也需要填报“废催化剂”相关信息;
2.勿填报不符合标准规定的内容,比如一般工业固体废物贮存场填报危险废物的种类。
污染防控技术要求
1.污染防控技术要求没有模块化选项,可根据《中华人民共和国固体废物污染环境防治法》等法律法规要求,环境影响评价文件和批复等,依法依规提出工业固体废物相关污染防控技术要求。
2.(危险废物)排污单位委托他人运输、利用、处置危险废物的,应落实《中华人民共和国固体废物污染环境防治法》等法律法规要求,对受托方的主体资格和技术能力进行核实,依法签订书面合同,在合同中约定污染防治要求;转移危险废物的,应当按照国家有关规定填写、运行危险废物转移联单等;
3.(一般工业固体废物)排污单位委托他人运输、利用、处置一般工业固体废物的,应落实《中华人民共和国固体废物污染环境防治法》等法律法规要求,对受托方的主体资格和技术能力进行核实,依法签订书面合同,在合同中约定污染防治要求等。
4.可填环评文件及批复具体要求。
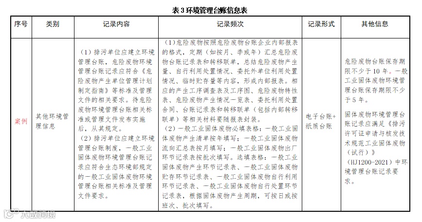
(在“环境管理要求-环境管理台账记录要求”栏目填报)
工业固体废物环境管理台账信息必须完整,如果“固体废物基础信息表”包括一般工业固体废物和 危险废物的,环境管理台账记录表单中应包含一般工业固体废物和危险废物的台账记录内容、频次、记录形式等。
类别
填“其他环境管理信息”。
记录内容
根据《排污许可证申请与核发技术规范工业固体废物(试行)》(HJ1200-2021)“6环境管理台账编制要求”,结合企业自身情况填写,危险废物台账记录应符合《危险废物管理计划和管理台账制定技术导则》,一般工业固体废物台账记录要求应符合 《一般工业固体废物管理台账制定指南(试行)》等文件要求。
记录频次
检查记录频次要求是否符合规范要求,与记录内容是否对应。
记录形式
电子台账+纸质台账
其他信息
填报台账保存时间、台账记录要求等。其中危险废物台账保存期限不少于10年,一般工业固体废物环境管理台账保存期限不少于5年(《广东省固体废物污染环境防治条例》第三十五条规定)。固体废物环境管理台账记录应满足《排污许可证申请与核发技术规范工业固体废物(试行)》(HJ1200-2021)中环境管理台账记录要求。
生态环境部办公厅2021年以来先后印发《关于开展工业固体废物排污许可管理工作的通知》(环办环评〔2021〕26 号)和《关于开展工业噪声排污许可管理工作的通知》(环办环评〔2023〕14 号),明确将推动“十四五”期间工业噪声和工业固废全部纳入排污许可证管理,所有已取得排污许可证的企业须增加工业噪声及固体废物排放信息。
若企业未按要求增加工业噪声及固体废物排放信息,根据《排污许可管理条例》第二十三条,排污单位依法应当重新申请取得排污许可证,未重新申请取得排污许可证排放污染物,由生态环境主管部门责令改正或者限制生产、停产整治,处20万元以上100万元以下的罚款;情节严重的,报经有批准权的人民政府批准,责令停业、关闭。



企业有我,环保无忧!



