大数跨境

“非禁即入”:《市场准入负面清单(2025年版)》(发改体改规〔2025〕466号)

“非禁即入”:《市场准入负面清单(2025年版)》(发改体改规〔2025〕466号) 环保莞家
2025-04-25
2

关于印发《市场准入负面清单(2025年版)》的通知




发改体改规〔2025〕466号

各省、自治区、直辖市人民政府,新疆生产建设兵团,中央和国家机关有关部门:
《市场准入负面清单(2025年版)》已经党中央、国务院批准,自即日起印发实施,请结合实际认真贯彻落实。2022年3月12日发布的《市场准入负面清单(2022年版)》(发改体改规〔2022〕397号)同时废止。
国家发展改革委
商  务  部
市场监管总局
2025年4月16日
《市场准入负面清单(2025年版)》(发改体改规〔2025〕466号).pdf

1.“市场准入负面清单”定义:

市场准入负面清单是指以清单形式将我国境内禁止和经政府许可才能够投资经营的行业、领域、业务汇总列出,各级政府依法采取相应管理措施的一系列制度安排。市场准入负面清单之外,各类经营主体皆可依法平等进入‌。

2.具体内容:

市场准入负面清单包括禁止许可两类事项。

(1)禁止准入事项,市场主体不得进入,行政机关不予审批、核准,不得办理有关手续。

(2)许可准入事项,包括有关资格的要求和程序、技术标准和许可要求等,由市场主体提出申请,行政机关依法依规作出是否予以准入的决定,或由市场主体依照政府规定的准入条件和准入方式合规进入‌。

关于《市场准入负面清单(2025 年版)》有关情况的说明
实行市场准入负面清单制度,是党中央、国务院作出的重大决策部署,是构建高水平社会主义市场经济体制的重要制度安排。经党中央、国务院批准,《市场准入负面清单(2025 年版)》由国家发展改革委、商务部、市场监管总局联合发布。现将有关要求说明如下。
一、市场准入负面清单事项类型和准入要求。市场准入负面清单分为禁止和许可两类事项。对禁止准入事项,经营主体不得进入,政府依法不予审批、核准,不予办理有关手续;对许可准入事项,地方各级政府要公开法律法规依据、技术标准、许可要求、办理流程、办理时限,制定市场准入服务规程,由经营主体按照规定的条件和方式合规进入;对市场准入负面清单以外的行业、领域、业务等,各类经营主体皆可依法平等进入。对未实施市场禁入或许可准入但按照备案管理的事项,不得以备案名义变相设立许可。
二、市场准入负面清单管理措施适用范围。市场准入负面清单依法列出中华人民共和国境内禁止或经政府许可方可投资经营的行业、领域、业务等。针对所有组织和个人普遍采取的管理措施,针对非投资经营活动的管理措施、准入后管理措施、备案类管理措施、职业资格类管理措施,只针对境外经营主体的管理措施,以及针对生态保护红线、自然保护地、饮用水水源保护区等特定地理区域、空间的管理措施等不列入市场准入负面清单,从其相关规定。
三、市场准入负面清单管理措施法定依据。列入清单的市场准入管理措施,由法律、行政法规、国务院决定或地方性法规设定,省级人民政府规章可设定临时性市场准入管理措施。全国人大及其常委会或国务院根据需要,依法授权在特定范围调整或暂停实施市场准入管理措施的,从其规定。清单实施中,因防范经济运行突发重大风险等特殊原因,经党中央、国务院同意,有关部门可采取临时性市场准入管理措施。为保护公共道德,维护公共利益,有关部门依法履行对文化领域和与文化相关新产业的市场准入政策调整和规制的责任。
四、市场准入负面清单一致性要求。各类按要求编制的全国层面准入类清单目录,全部纳入市场准入负面清单管理。产业结构调整指导目录、政府核准的投资项目目录,纳入市场准入负面清单,地方对两个目录有细化规定的,从其规定。地方国家重点生态功能区和农产品主产区产业准入负面清单(或禁止限制目录)及地方按照党中央、国务院要求制定的地方性产业结构禁止准入目录,统一纳入市场准入负面清单。上述清单目录修订中,涉及增设市场准入管理措施或增设准入条件的,应报国务院同意。各地区、各部门不得另行制定市场准入性质的负面清单。
五、市场准入负面清单与其他准入规定之关系。境内外经营主体统一适用市场准入负面清单的各项规定,境外投资者还需适用《外商投资准入特别管理措施(负面清单)》的有关规定;境外服务提供者以跨境形式提供服务的,还需适用《跨境服务贸易特别管理措施(负面清单)》的有关规定。我国参加的国际公约、与其他国家签署的双多边条约、与港澳台地区达成的相关安排等另有规定的,按照相关规定执行。涉及跨界(境)河流水资源配置调整的重大水利项目和水电站、跨境电网工程、跨境输气管网等跨境事项,以及涉界河工程、涉外海洋科考,征求外事部门意见。
六、市场准入规范化便利化要求。市场准入负面清单实施中,要统筹衔接“证”“照”管理,统一各类经营主体登记,推动经营主体经营范围登记与市场准入负面清单管理措施、涉企经营许可事项管理相衔接,强化涉企信息归集共享,建立服务经营主体生产经营全流程的机制安排,不断提高企业办事便利度和可预期性。
七、市场准入负面清单信用承诺及履约要求。经营主体以告知承诺方式获得许可但未履行信用承诺的,撤销原发放许可,将其履约践诺情况全面纳入信用记录并共享相关信息,依法依规开展失信惩戒。对拒不履行司法裁判或行政处罚决定、屡犯不改、造成重大损失的经营主体及其相关责任人,依法依规在一定期限内实施市场和行业禁入措施。
八、市场准入负面清单综合监管要求。各级政府部门要按照职责分工,坚决查处违法违规进入行为,依法依规对经营主体实施准入后监管,做到事前事中事后监管全覆盖,杜绝监管盲区和真空,推动构建政府监管、企业自觉、行业自律、社会监督互为支撑的协同监管格局。
市场准入负面清单由国家发展改革委、商务部、市场监管总局会同有关部门负责解释。
---
---
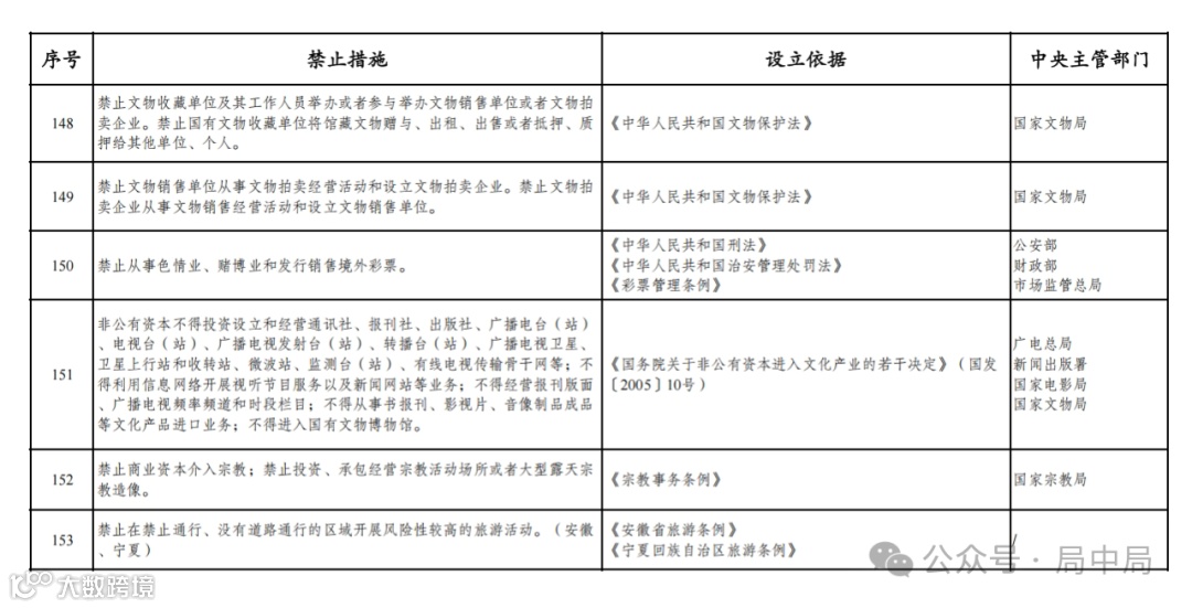
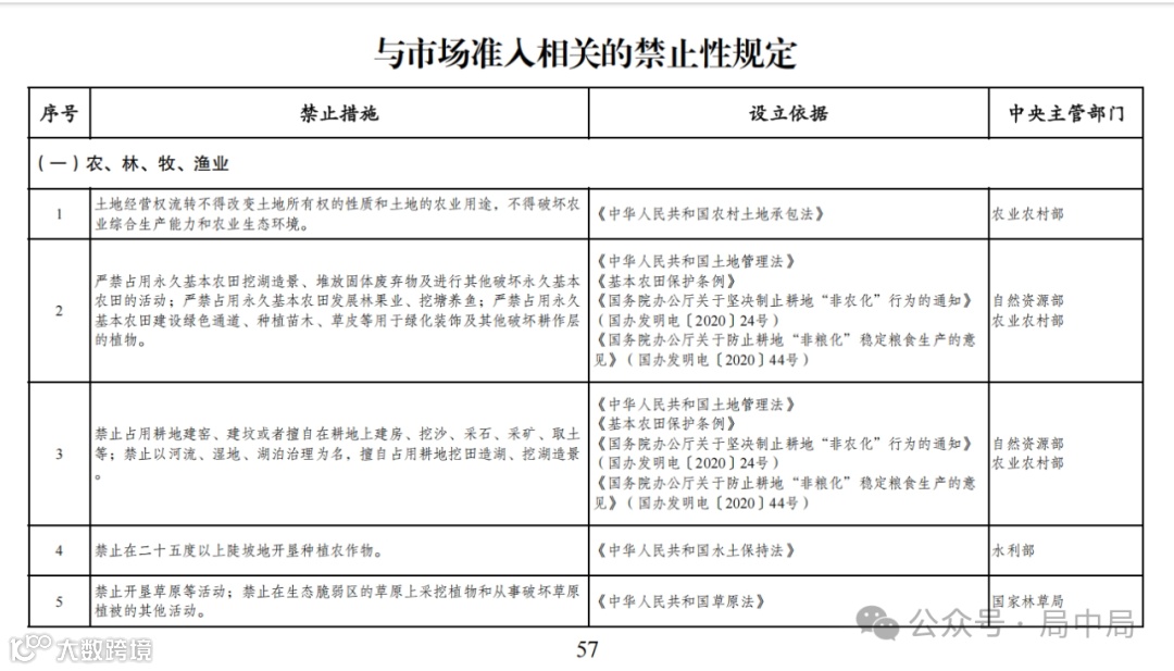
附件
与市场准入相关的禁止性规定
说   明
本附件所列禁止措施是现有法律、法规、国务院决定等明确设立、且与经营主体投资经营活动密切相关的禁止性规定,在此汇总列出,以便经营主体参考。法律、法规、国务院决定设立的其他禁止性措施,从其规定。
---


声明:本公众号所发布的内容含转载引用的图文音影素材来自官方机构或互联网等公开合法渠道。本号对所发布的内容保持立场和观点中立,仅供本公众号主体内部人员学习交流、借鉴参考和研究收藏。所引用的内容如有涉知识产权等问题,请及时与本号小编联系,本号可对所发布内容作修改、删撤等方式处理。整理编辑不易,转载引用本号内容请注明来自本号。点击底部阅读原文了解更多...

企业有我,环保无忧!

惠州环保管家(东莞怡美驻惠州办事处

【声明】内容源于网络
0
0
环保莞家
内容 632
粉丝 0
环保莞家
总阅读41
粉丝0
内容632