▲关注明辰,学业有成▲

不知道各位对这张图还有没有印象,在2020年省教育考试院在线访谈活动中,考试院首次公开回应有关专插本考试改革事宜,原文如下:


“我们正在根据国家有关普通高校专升本招生的相关政策,以更好满足考生升学愿望为宗旨,进一步优化我省本科插班生招生政策,具体情况将通过省教育考试院的官方渠道及时向社会公布,请您留意省教育考试院的官网、官微。"
消息来源 / 广东省教育考试院官方公众号
虽然考试院虽然没有就政策的细节进行回复,但通过此次考试院的回复,证明2021年的招生政策将会变动,在原有的基础上进行优化。
以下是网上流传的2021年专插本改革主要的变动:
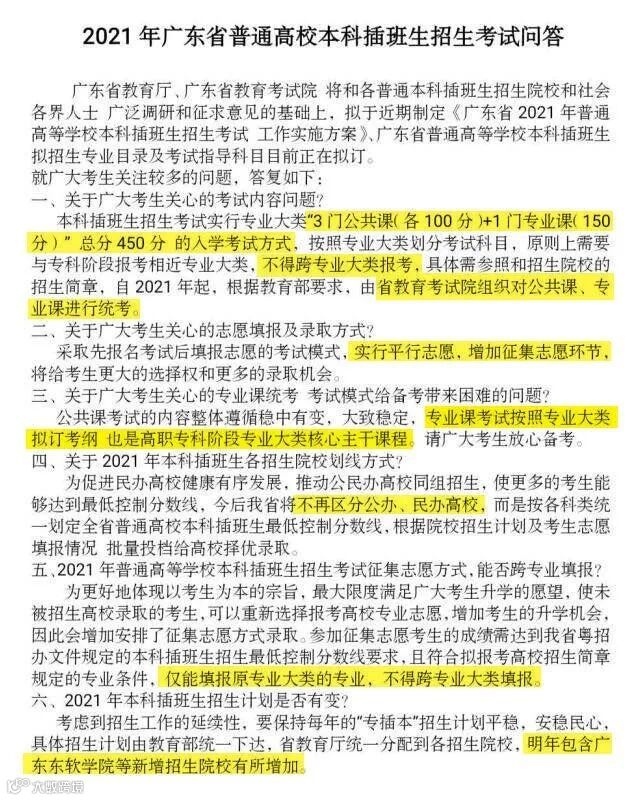
考试科目改为四门:公共科三科(每科100分制)+专业课一门(150分制)=450分
不得跨专业报考(需为对口专业)
专业课考纲内容按照专业大类拟定,属于高职专科阶段专业大类的核心主干课程
由省考试院组织统一出题(专业课不再由招生院校命题)
先报名考试后填志愿,实行平行志愿,征集志愿
不再分公办、民办划分数线;按科类划线,由高分至低择优录取
征集志愿,仅能填报原专业大类的专业,不得跨专业大类报考
2021年专插本是否真如网传一般改动,小编之前就做了一篇文章分析,大家可以参考一下:
如果真按上面改革的话,其实21年考试反而会简单,毕竟考试的科目少了一科,同学们可以更有时间复习其他科目。但是对于本身学习基础不好,想要报考民办院校求稳的同学来说,考试可能变难了。因为民办院校的专业课考试是相对比较简单的,如果改成统考,那么题目难度也会上升。
最后,还是那句老话,分数为王。不管网上流言如何天花乱坠,自己看看就行千万不要太上心,记住,你现在最重要的事情始终是备考。
政策再怎么变,只要好好复习,基础扎实怎么出题都不怕,请大家继续保持自己复习的节奏吧!
按照往年的时间,一般考试院会在11月中旬左右发布今年的考试工作安排了,到时候小编也会第一时间跟进,分析最新的专插本考试政策给大家,希望大家持续关注我们!

关于插本如果你还有想了解的资料
欢迎咨询我们的老师哦
尽心尽责的给你们解决插本疑惑❤
插本资讯:
后台回复【计划招生】获取2020年插本院校招生计划
后台回复【公共课考纲】获取2020年插本院校考试大纲
后台回复【专业考纲】获取2020年插本院校专业课大纲
后台回复【专业真题】获取历年插本院校专业课真题
后台回复【历年真题】获取专插本历年公共课真题
后台回复【重点笔记】获取专插本公共课备考笔记
后台回复【模拟试卷】获取插本院校公共课全真模拟卷
后台回复【时事政治】获取2019年国内外时事政治汇总
END



