随着《排污许可管理办法》和《排污许可管理条例》等一系列法律法规的颁布与实施,为帮助大家更好的了解《排污许可证申请与核发技术规范 医疗机构》(HJ1105-2020)的编制思路、主要内容和重点难点,相关技术专家对本标准进行重点内容解读。
▌转自:惠州市生态环境局
规范适用范围
该标准适用于医疗机构排污单位排放的大气污染物、水污染物以及产生的危险废物的排污许可管理。根据《固定污染源排污许可分类管理名录(2019年版)》,对床位500张以上的(不含专科医院8415中的精神病、康复和运动康复医院以及疗养院8416)医疗机构实行重点管理;对床位100张及以上的专科医院8415(精神病、康复和运动康复医院)以及疗养院8416,床位100张及以上500张以下的综合医院8411、中医医院8412、中西医结合医院8413、民族医院8414、专科医院8415(不含精神病、康复和运动康复医院)实行简化管理。(注:小微医疗机构是指注册或实际经营在19床以下的医疗机构)
行业主要污染物确定
医疗机构排污单位排放污水主要为门诊、病房、手术室、检验室、病理解剖室、放射室等从事诊疗活动的各科室,以及洗衣房、太平间、消毒供应中心、医疗废物暂存间等处排出的诊疗、生活及粪便污水,主要特征污染物包括粪大肠菌群数、肠道致病菌、肠道病毒、结核杆菌和总余氯等。医疗机构污水许可排放管理依据《医疗机构水污染物排放标准》(GB18466)确定污染物种类和浓度限值,医疗机构排污单位水污染物不许可排放量。医疗机构污水指医疗机构门诊、病房、手术室、各类检验室、病理解剖室、放射室、洗衣房、太平间等处排出的诊疗、生活及粪便污水。当医疗机构其他污水与上述污水混合排出时一律视为医疗机构污水。
医疗机构排污单位废气主要为污水处理站废气,主要污染物包括硫化氢、甲烷、氨、氯气等。医疗机构废气许可排放管理依据《医疗机构水污染物排放标准》(GB 18466-2005)确定污染物种类和无组织排放浓度限值,有组织排放速率限值参考《恶臭污染物排放标准》(GB14554)。
医疗机构排污单位产生的危险废物主要包括医疗废物、废药物、药品和污水处理站污泥。栅渣、化粪池和污水处理站污泥根据《国家危险废物名录》、《医疗废物分类目录》,医疗卫生行业产生的携带病原微生物具有引发感染性疾病传播危险的医疗废物,定义为感染性废物,代码为HW01类841-001-01,属危险废物,应按危险废物进行处理和处置。危险废物应分类收集包装,交由有资质的单位进行处置,许可排放量为0。(注:《危险废物豁免管理清单》明确,感染性废物按照医疗废物处理处置污染控制标准(GB 39707-2020)以及《医疗废物高温蒸汽消毒集中处理工程技术规范》(HJ 276-2021)或《医疗废物化学消毒集中处理工程技术规范》(HJ 228-2021)或《医疗废物微波消毒集中处理工程技术规范》(HJ 229-2021)进行处理后,进入生活垃圾填埋场填埋或进入生活垃圾焚烧厂焚烧的,处置过程不按危险废物管理。)
排放口类型和管理要求
“医疗机构技术规范”将医疗机构排污单位的污水排放口管理类型分为主要排放口和一般排放口两类。其中,实行重点管理排污单位的污水总排放口为主要排放口,实行简化管理排污单位污水总排放口为一般排放口。涉及含第一类污染物的特殊医疗污水的科室或设施排放口为主要排放口,特殊医疗污水应进行相应预处理后,再与其他医疗污水合并处理,传染性特殊医疗污水仅说明预处理情况。单独的生活污水排放口直接排入环境水体的为一般排放口,排入城镇集中污水处理设施的仅说明排放去向。
医疗机构排污单位的污水处理站废气排放口为一般排放口。
排放限值要求
医疗机构排污单位的医疗污水仅许可排放浓度,不设置许可排放量要求,浓度限值依据《医疗机构水污染物排放标准》(GB 18466-2005)或地方标准取严确定。医疗机构污水处理站废气许可排放浓度,无组织排放的浓度限值按照GB18466确定;有组织排放的速率限值按照GB14554确定。
固体废物管理要求
医疗机构纳入排污许可管理的固体废物主要包括医疗废物和污水处理站污泥。栅渣、化粪池和污水处理站污泥根据《国家危险废物名录》、《医疗废物分类目录》,医疗卫生行业产生的携带病原微生物具有引发感染性疾病传播危险的医疗废物,定义为感染性废物,代码为HW01类841-001-01,属危险废物,应按危险废物进行处理和处置。

《医疗机构废弃物综合治理工作方案》(国卫医发〔2020〕3号).pdf
▌医疗机构排污单位在填报排污许可证申请表时如何填报危险废物信息?
医疗废物管理应符合以下要求:a)医疗机构排污单位必须建有规范的医疗废物暂存间,医疗废物暂存间的建设与管理应符合GB18597的要求;b)应按照分类记录医疗废物、废药物、药品和污水处理站污泥的产生量、贮存量和转移量,并向全国固体废物管理信息系统报送相关数据;c)各类危险废物应分类收集、分类存放,按类别置于防渗漏、防锐器穿透的包装物或密闭容器内,应当符合HJ421要求;d)医疗废物暂存间应及时清运;e)医疗废物转移过程中执行《医疗废物集中处置技术规范(试行)》,废药物、药品和污水处理站污泥转移处置过程中执行《危险废物转移联单管理办法》。
污水处理站污泥应经过消毒处理,由有资质的单位进行收运处置。污泥清掏前需按照GB18466要求进行监测。
注:《危险废物豁免管理清单》明确,按照医疗废物处理处置污染控制标准(GB 39707-2020) 以及《医疗废物高温蒸汽消毒集中处理工程技术规范》(HJ 276-2021)或《医疗废物化学消毒集中处理工程技术规范》(HJ 228-2021)或《医疗废物微波消毒集中处理工程技术规范》(HJ 229-2021)进行处理后,进入生活垃圾填埋场填埋或进入生活垃圾焚烧厂焚烧的,处置过程不按危险废物管理。即:医疗机构相关污泥经过消毒灭菌确保不具有感染性时,可参照一般工业污泥进行无害化处置,不属于危险废物。
自行监测的要求
该标准依据GB18466管理要求提出了排污单位制定自行监测方案的要求,明确了监测点位、监测指标、监测频次。医疗机构排污单位污水总排放口须安装自动监测设备。污水直接排放的医疗机构粪大肠菌群数每月监测不得少于1次;采用含氯消毒剂消毒时,接触池出口总余氯每日监测不得少于2次;肠道致病菌主要监测沙门氏菌、志贺氏菌,沙门氏菌的监测,每季度不少于1次,志贺氏菌的监测,每年不少于2次;肠道病毒每年监测不少于2次;pH值每日监测不少于2次,化学需氧量和悬浮物每周监测1次,其他污染物每季度监测不少于1次。污水间接排放的医疗机构在污水总排放口对氨氮、肠道致病菌、肠道病毒、色度、总余氯等污染物无监测要求。污水处理站废气每季度监测1次。
台账记录和执行报告管理要求
医疗机构排污单位应记录环境管理台账,主要记录内容包括:污染治理设施运行管理信息、危险废物管理信息和监测记录信息。其中,污染治理设施运行管理信息记录频次为每日1次,实施简化管理的医疗机构可延长至每周1次;危险废物管理信息记录频次为每日1次;监测记录信息依据污染物的监测频次要求记录。
实行重点管理的排污单位应提交年度执行报告和季度执行报告。年度执行报告内容应包括:排污单位基本信息、污染治理设施运行情况、自行监测情况、台账管理情况、实际排放情况及合规判定分析、信息公开情况、排污单位内部环境管理体系建设与运行情况、排污许可证规定的其他内容执行情况、其他需要说明的问题、结论和附件附图要求。季度执行报告至少包括年度执行报告中污染治理设施运行情况、主要污染物的实际排放情况及合规判定分析等内容。
实行简化管理的排污单位可以仅提交年度执行报告,年度执行报告至少应包括排污单位基本情况、污染治理设施运行情况、自行监测执行情况、环境管理台账执行情况、实际排放情况及合规判定分析、结论等。
实际排放量核算方法
医疗机构排污单位一般排放口、无组织排放,以及科室或设施排放口的实际排放量不进行核算。污水污染物的实际排放量采用实测法进行核算。危险废物的产生量、贮存量和转移量应选取合理的计量称重设备,按照实际情况进行称重核算。
合规判定方法
合规性判定主要包括许可事项合规判定和管理要求合规判定。许可事项是指排污单位排污口位置和数量、排放方式、排放去向、污染物种类、排放限值符合许可证规定。其中,排放限值合规是指排污单位的实际排放浓度(或排放速率)满足许可排放限值要求。环境管理要求合规是指排污单位按许可证规定落实危险废物贮存、转移管理要求以及自行监测、台账记录、执行报告、信息公开等环境管理要求。
1、本标准适用范围是什么?社区医疗机构、街道和乡镇卫生院、妇幼保健院以及体检中心等是否纳入本标准适用范围?
本标准适用的医疗机构排污单位指依法定程序设立的从事疾病诊断、治疗活动的综合医院、中医医院、中西医结合医院、民族医院、专科医院和疗养院等,国民经济代码包括综合医院8411、中医医院8412、中西医结合医院8413、民族医院8414、专科医院8415和疗养院8416等。社区医疗机构、街道和乡镇卫生院、妇幼保健院以及体检中心等不属于本标准适用范围,其中妇幼保健院指“非医院的妇女及婴幼儿保健活动”根据名录不纳入排污许可管理。
2、哪些医疗机构应实施排污许可重点管理?
根据《固定污染源排污许可分类管理名录(2019年版)》,床位500张及以上的医疗机构(不含专科医院8415中的精神病、康复和运动康复医院以及疗养院8416)应实施重点管理。实行重点管理的医疗机构排污单位在台账记录和执行报告等方面的管理要求较为严格。
3、医疗机构排污单位申请时需要提交哪些图件?
排污单位在申请排污许可证时,需提交污水处理工艺流程图和院区平面布置图。污水处理流程图应包括工艺名称和处理规模;院区平面布置图应至少包括主体设施、公辅设施,以及危废暂存间、污水处理站等环保设施,同时注明院区雨水和污水收集和运输走向、排放口位置及排放去向等内容。
4、医疗机构排污单位填报时,原辅料信息填报哪些内容?
排污单位主要原辅材料信息仅填报污水及废气处理过程中添加的化学药剂等辅料信息。
5、如何识别医疗机构排污单位的主要排放口和一般排放口?
重点管理排污单位的污水总排放口和涉及一类污染物的科室或设施排放口为主要排放口;简化管理排污单位的污水总排放口为一般排放口;单独的生活污水排放口直接排入环境水体的为一般排放口。医疗机构排污单位污水处理站废气排放口为一般排放口,锅炉的废气排放口分类参考《排污许可证申请与核发技术规范锅炉》(HJ953)。
6、医疗机构排污单位废水许可哪些内容?
医疗机构排污单位对医疗污水仅许可排放浓度,不许可排放量;单独排入城镇集中污水处理设施的生活污水不规定许可排放浓度和许可排放量。污水总排口的纳入许可限值管理的水污染物主要有粪大肠菌群数、肠道致病菌、肠道病毒、化学需氧量、氨氮、pH值、悬浮物、五日生化需氧量、动植物油、石油类、阴离子表面活性剂、挥发酚、色度、总氰化物、总余氯;传染病、结核病专科医疗机构还应将结核杆菌纳入许可管理。此外,对于检验室、实验室、放射科、口腔科等产生的含第一类污染物的特殊医疗污水,应在科室或设施排放口对第一类污染物进行浓度限值管理。
7、医疗机构排污单位废水排放浓度的执行标准?
传染病和结核病专科医疗机构排污单位,污水污染物许可排放浓度按照《医疗机构水污染物排放标准》(GB 18466-2005)中的表1确定;非传染病和结核病专科医院的医疗机构排污单位,污水污染物许可排放浓度按照GB18466中的表2确定。
8、在出现重大疫情的情况下,无感染性疾病科的医疗机构被指定为传染病定点收治医院,在排污许可管理过程中对该类医院是否有特殊管理要求?排放标准是否改变?
根据排污许可证管理要求,应将传染病房污水与非传染病房污水分开,传染病房的污水、粪便经过单独的消毒设施处理后方可与其他污水合并处理。考虑到疫情期间医疗机构没有充足的时间进行污水处理设施改造,在污水处理过程中应按GB18466中传染病医疗机构的要求加强对医疗污水的消毒工作,疫情期间应提高监测频次,并做好相关的台账记录。排放标准仍按原标准执行。
9、医疗机构排污单位废气许可哪些内容?
医疗机构排污单位主要对污水处理站废气的排放浓度进行许可限值管理,纳入管理的污染物指标包括氨、硫化氢、臭气浓度、甲烷和氯气。医疗机构排污单位的锅炉废气的许可内容参考HJ953,不在本标准范围内。
10、医疗机构污水处理站废气排放浓度的执行标准?
医疗机构排污单位的污水处理站废气许可排放限值根据排放形式进行区分,无组织排放的浓度限值执行《医疗机构水污染物排放标准》(GB 18466-2005);有组织排放的速率限值执行《恶臭污染物排放标准》(GB14554)。
11、医疗机构排污单位危险废物许可哪些内容?
医疗机构纳入排污许可管理的危险废物包括医疗废物(HW01)、废药物、药品(HW03)和污水处理站污泥。栅渣、化粪池和污水处理站污泥根据《国家危险废物名录》、《医疗废物分类目录》,医疗卫生行业产生的携带病原微生物具有引发感染性疾病传播危险的医疗废物,定义为感染性废物,代码为HW01类841-001-01,属危险废物,应按危险废物进行处理和处置。需按行《医疗废物集中处置技术规范(试行)》(环发〔2003〕206号)、《危险废物转移联单管理办法》和《医疗机构水污染物排放标准》(GB 18466-2005)的要求进行管理、贮存和转移,按照规定危险废物不允许排放,许可排放量为0。
官方解答 l 2021新版危废名录后,医疗机构(如医院)污水处理设施产生的污泥是否属于危险废物以及豁免管理条件?
12、医疗机构排污单位产生的生活废水排至城镇污水处理厂,是否需要进行监测?
单独排入城镇集中污水处理设施的生活污水仅说明排放去向,不需要许可浓度,也不需要开展自行监测;如生活污水与医疗污水混合排放,则按医疗污水进行管理,依据GB18466和本标准的要求开展自行监测。
13、医疗机构排污单位应开展哪些项目的自动监测?
医疗机构排污单位应对流量进行自动监测,设区的市级及以上生态环境主管部门明确要求安装在线监测设备的,须采取在线监测。
14、实行重点管理的医疗机构排污单位环境管理台账应记录哪些内容?记录频次有什么要求?与简化管理的区别?
实行重点管理的医疗机构排污单位环境管理台账应记录污染治理设施运行管理信息、危险废物管理信息和监测记录信息。其中,污染治理设施运行管理信息主要记录处理水量、污染物排放浓度、药剂投放情况以及设施运维记录,记录频次为1次/天;危险废物管理信息主要记录危险废物种类、产生量、转移量、处理消毒情况、处理人员和运输人员等,记录频次为1次/天;监测信息主要记录监测时间、监测点位和污染物排放浓度等,记录频次依据监测频次确定。实行简化管理的区别主要在污染治理设施运行管理信息,主要记录污水处理设施的运行状态和药剂投放情况等,记录频次为1次/周,其他与重点管理一致。
15、医疗机构排污单位应提交哪些执行报告?
实施重点管理的排污单位应提交年度执行报告和季度执行报告,实行简化管理的排污单位应提交年度执行报告。地方生态环境主管部门根据环境管理需求,可要求排污单位上报季度/月度执行报告,并在排污许可证中明确。
医疗污水指医疗机构门诊、病房、手术室、各类检验室、病理解剖室、放射室、洗衣房、太平间等处排出的诊疗、生活及粪便污水。当医疗机构其他污水与上述污水混合排出时一律视为医疗机构污水。
生态环境部、卫生健康委等五部门联合印发《关于加快补齐医疗机构污水处理设施短板提高污染治理能力的通知》(环办水体〔2021〕19号)要求:传染病医疗机构、20张床位及以上医疗机构,应按照《医疗机构水污染物排放标准》(GB18466)相关规定,并参照《医院污水处理工程技术规范》(HJ2029)要求,科学确定污水处理设施的规模、工艺,确保出水达标排放。20张床位以下的医疗机构污水经消毒处理后方可排放。
法律法规规定
监督检查的关键点
监督检查方法
检测要求
为进一步加强医疗污水无害化处理工作,惠州市环境科学研究所组织开展了相关法律法规和有关技术规范的研究和分析,拟定了医疗污水处理的相关法规条款及核查技术要点,主要内容包括医疗污水相关的法律法规、技术规范、处理工艺、排放标准、核查要点等,供生态环境和卫生医疗机构等相关从业人员在工作中参阅。
《医疗污水处理环境监管相关法规及核查技术要点》网络链接:
https://www.yunzhan365.com/15736282.html
https://book.yunzhan365.com/holo/rwtz/mobile/index.html
▌转自:惠州市生态环境局
相关资料:
环境部:《医院污水处理技术指南》(环发〔2003〕197号).pdf
环境部:《医院污水处理工程技术规范》(HJ 2029-2013).pdf
住建部:《医疗机构污水处理工程技术标准》(2024年版).pdf
住建部:《综合医院建筑设计标准》(GB51039-2014)修订版.pdf
环境部:《医疗机构水污染物排放标准》(GB 18466-2005).pdf
修改单:《医疗机构水污染物排放标准》(GB 18466-2005)(征求)2023.pdf
▌ 广东省地方标准《水污染物排放限值》(DB44/ 26-2001)
一、医疗污水处理的法律依据
二、医疗污水处理的技术规范
三、医疗污水处理的主要工艺
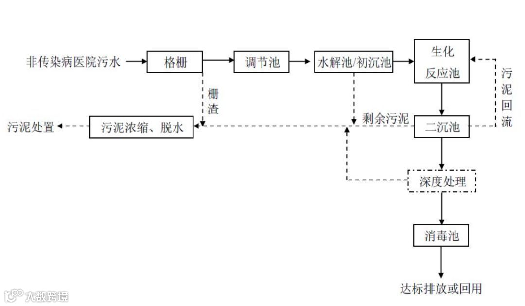
根据《医院污水处理技术指南》、《医院污水处理工程技术规范》和《新型 冠状病毒污染的医疗污水应急处理技术方案(试行)》,医院污水处理按非传染 病医院和传染病医院分别采取不同的处理工艺:
四、医疗污水处理的监管核查要点
医疗污水执法监管重点主要包括查看废水收集、废水处理设施系统运行和排 放、排放口设置、固体废物消毒、储存及处置等情况;另外,还要特别关注污水 管网及处理设施废气收集处理情况,以及对照《建设项目竣工环境保护验收技术 规范 医疗机构》检查其是否严格按技术规范落实了竣工环保验收。
五、医疗污水达标排放标准
严格执行《医疗机构水污染物排放标准》(GB18466-2005)和《广东省地方标准水污染物排放标准》(DB44/26-2001),参照《医院污水处理技术指南》(环发〔2003〕197 号)、《医院污水处理工程技术规范》(HJ 2029-2013)和《新型冠状病毒污染的医疗污水应急处理技术方案(试行)》等有关要求,对医 疗污水须按照以下要求分类处理达标,以确保疫情期间医疗污水稳定达标排放。
随着我国医疗卫生基础设施的不断完善和发展,医疗机构污染物妥善处理问题日益受到关注。医疗机构污水的来源成分复杂,且含病菌、病毒等有毒有害物质,为保障公共卫生安全、保护生态环境,进一步规范医疗机构污水处理系统工程的设计、施工、运行管理等方面,住建部发布《医疗机构污水处理工程技术标准》(GB51459-2024),自2024年9月1日起实施。

一、新国标主要内容
二、强制性条文
在《医疗机构污水处理工程技术标准》中,共有6条强制性条文,必须严格执行。具体内容如下:
第1.0.4条 医疗机构区域内排水应采取雨污分流,传染病医疗机构屋面及地面雨水严禁回用。
第3.0.4条 医疗机构污水必须进行消毒处理。
第3.0.6条 特殊医疗污水必须经处理达到相应排放标准和符合进水水质要求后,方可与其他污水合并处理。
第5.0.9条 医疗机构污水通气管严禁接入风井(管)道。
第7.2.5条 综合医疗机构的传染病区污水、传染病医疗机构污水在进入污水处理系统前应进行预消毒处理,预消毒设施的水力停留时间不应小于1.0h。
第11.1.8条 医疗机构污水处理工程的管道和设备应有永久标识,并应符合下列规定:
(1)污水收集管道、工艺管道应有识别色和识别符号,并用箭头标识流动方向;
(2)处理设备应标识设备名称;
(3)构筑物护栏、扶梯和走道板应有安全色;
三、环保条线关联规范标准
■ 2004年环境保护部发布《医院污水处理技术指南》(环发[2003]197号),初步规定了医院污水处理应采用的技术及有关技术要求;
■ 2006年环境保护部发布《医疗机构污水排放标准》(GB18466-2005),规定了医疗机构污水及污水处理站产生的废气和污泥的污染物控制项目及其排放限值、处理工艺与消毒要求、取样与监测和标准的实施与监督等;
■ 2013年环境保护部发布《医院污水处理工程技术规范》(HJ 2029-2013),规定了医院污水处理工程的设计、施工、验收及运行管理等环节的技术要求;
■ 2020年生态环境部发布《排污许可证申请与核发技术规范 医疗机构》(HJ1105-2020),规定了医疗机构的排污许可证申请、核发及证后监管要求。
住建部发布的新国标《医疗机构污水处理工程技术标准》(GB51459-2024),其对医疗机构污水处理的实施要求更为严格和具体。包括水量与水质、污水收集、处理工艺及设施、消毒、污泥及废气处理等方面的详细规定。特别是强调了处理工艺的选择原则、工艺流程的描述以及强制性条文的执行。新国标与环保条线关联规范标准相结合,构筑起全面的医疗机构污水处理环境管理技术支持体系,为环境、卫生健康等管理部门提供技术依据。
▌转自:张宗和 上海环保管家
随着《排污许可管理办法》和《排污许可管理条例》等一系列法律法规的颁布与实施,医院在污水处理方面所存在的短板问题逐渐凸显。由于医院业务的特殊性和复杂性,医院污水的来源和成分相较于一般生活污水更为复杂多样,处理难度也相应增大。
目前,医疗机构在污水处理方面存在的普遍问题有:污水处理设施不完善,设备陈旧、自动化程度低,不能确保处理设施长期良好运行,存在环保风险;污水处理系统设计不规范、工艺段缺失;部分小型医疗机构未配置污水处理系统;缺少专业化环保技术人员,缺少污水处理及系统管理的专业知识;运行管理粗放,相关设施得不到及时和正确的维修和保养;运行成本普遍偏高,污水消毒效果得不到保证;医院相关管理人员无法及时掌握现场动态,对污水处理工艺和系统设备不熟悉,对现场无法实现监管和风险预防等。
▌转自:医健筑资讯、环保人联盟

医疗机构
污水处理现状
由于多数综合医院建立时间较早,其污水处理站在设计、建设及运营管理方面往往难以适应当前新形势下排污许可证的严格要求。目前主要存在以下亟待解决的问题:
首先,污水处理工艺设计存在缺陷。受限于医院场地条件和管理层重视程度,许多医院污水处理站缺乏厌氧池、调节池、格栅、好氧池、污泥池等关键工艺环节,导致处理流程不完整。
其次,设计处理能力与实际需求不匹配。随着医院规模的不断扩大,门急诊人流量和床位数急剧增加,原有污水处理系统面临满负荷甚至超负荷运行的困境。新建或改建污水处理站同样受到场地限制,难以有效提升处理能力,导致污水处理效果不理想。
此外,污水处理设施设备老化严重,运行故障频发。填料脱落、曝气盘老化、鼓风机噪声大等问题频发,同时缺乏必要的废气治理设施,容易引发噪声扰民和臭气四溢等环境问题。
同时,污水处理自动化程度偏低,电气控制系统老化严重,存在安全隐患。这些问题不仅影响了污水处理效率,还可能对整个医院的安全运行构成威胁。
另外,格栅和污泥清理不及时也是一个突出问题。长时间不清理容易导致水泵堵塞和污水处理系统失效,给医院运营带来不便。
最后,运营管理不规范,缺乏专业技术人才。这导致在面对污水处理站日常运行中的问题时,难以做出准确判断并及时解决问题,进一步加剧了污水处理站的运行困境。
综上所述,为确保医院污水处理工作符合新形势下的法规要求,必须针对上述问题采取切实有效的改进措施,加强污水处理设施的建设与管理,提高污水处理效率和质量,确保医院污水能够得到妥善处理和合规排放。

医疗机构污水
处理系统的设计
结合医疗机构的性质,参照《医疗机构水污染物排放标准》(GB 18466-2005)、《医院污水处理工程技术规范》(HJ2029-2013)的要求:对于执行预处理标准的非传染病医院,推荐使用简易生化+ 消毒处理工艺,降低污泥产生量,提高出水水质,降低消毒剂使用量,进而降低运行成本;对于执行排放标准的非传染病医院,推荐使用A/O+ 消毒或A/O+MBR+ 消毒工艺;对于执行排放标准的传染病医院,推荐使用预处理+A/O+ 消毒或预处理+A/O+MBR+ 消毒处理工艺。

医疗机构污水处理推荐工艺流程

医疗机构污水
处理系统的核心单元
1、生化处理
生化处理池,作为医疗机构污水处理系统中的核心组件,其性能表现对整个系统的稳定运行具有决定性影响。无论执行何种排放标准或采用何种处理工艺,生化处理池的效果均至关重要。若其处理效果出色,还能有效降低消毒药剂的使用量,进而减少运行成本。通常,医疗机构污水中的有机成分较为单一,浓度接近生活污水,因此,在满足工艺设计参数的条件下,重点在于后期的运行控制与管理。
当前,生化处理主要运用活性污泥法、生物接触氧化法、曝气生物流化床法和膜生物反应器(MBR)。其中,曝气生物流化床法和MBR以其稳定且高效的表现而备受推崇。
近年来,PPC生物载体填料在曝气生物流化床中得到了广泛应用。这种填料在运行前呈白色块状,空隙大,体积小。然而,在运行过程中,PPC填料会吸水膨胀,体积增大至原来的1.7倍,颜色也变为深棕色。其吸水性能主要源于其凝胶状多孔体所形成的“墙体结构”,这种结构具有高亲水性,能有效解决“挂膜”问题。当填料上形成“挂膜”的细菌时,便能分解污水中的有机物。PPC填料具有诸多优势,如比表面积大(> 4000 m²/m³)、挂膜容易、溶解氧利用率高、具备墙体结构、耐腐蚀性强、硝化与反硝化并存以及高效脱氮节省碳源等。与活性污泥法相比,PPC填料能减少50%以上的剩余污泥量。
MBR则是一种结合MBR膜高效分离技术与污水处理中的生化反应的水处理技术。它利用膜分离设备的截留作用,将生化反应池中的活性污泥和大分子物质截留,从而省去了二次沉淀池。该技术不仅能显著提高生化反应池中的活性污泥浓度,使降解污水的生化反应更加迅速、彻底,进而提高污水处理负荷、减少停留时间;同时,由于膜的高过滤精度,出水水质清澈透明,达到了高质量的标准。
2、消毒处理
医疗机构污水中含有大量的细菌、病毒等病原微生物,这使得污水消毒变得尤为关键。当前,医疗机构常用的污水消毒药剂主要包括单过硫酸氢钾复合盐、二氧化氯和次氯酸钠溶液等。
单过硫酸氢钾复合盐以其高效且安全的消毒与氧化性能,在给水消毒、废水处理以及水产养殖等多个领域均得到了广泛应用。考虑到其出色的消毒效果与广泛的应用背景,我们推荐医疗机构在污水消毒时优先考虑使用单过硫酸氢钾复合盐。这种药剂不仅能够有效地杀灭污水中的病原微生物,还能确保处理过程的安全性和效率。
3、污泥处理
在施工图设计之前,方案设计和初步设计阶段的报审报批事项必须获得书面批复或确认。施工图设计阶段详细描绘了施工技术和工程做法,并对医疗工艺的三级流程进行了深化,为后续施工招标清单制作和指导施工提供了图纸依据。在此阶段,需特别避免由于需求变化而引发的设计变更。同时,施工图设计文件必须符合国家法律法规和标准规范的强制性要求,业主方可委托具有相应资质的第三方审图机构进行技术审查,并确保获得施工图审查合格报告。
对于医疗机构污水处理系统所产生的污泥和栅渣,它们均被视为危险废物。鉴于大部分医疗机构的污水处理规模较小,系统产泥量相对较少,因此,对于日处理污水量在500 m³ 以上的污水处理系统,建议配置专业的污泥脱水机。而对于处理水量较小的污水处理站,建议建造污泥存储池,并定期委托第三方专业公司进行转运和安全处置。常用的污泥脱水机包括叠螺机、板框机、带式压滤机和离心机等,根据医疗机构污水的特性,叠螺机被推荐作为污泥脱水的首选设备。
4、臭气处理
在医疗机构污水处理站中,常用的臭气处理设备有活性炭吸附塔、UV 光解设备和生物除臭设备等。然而,活性炭吸附塔和UV 光解设备需要频繁的维护和耗材更换,导致运行成本较高,且可能因维护不及时而影响除臭效果。因此,推荐使用生物除臭设备来处理臭气。生物除臭工艺的原理是:将污水处理过程中产生的臭气通过收集系统集中送至生物滤池除臭装置。臭气在湿润、多孔且充满活性微生物的滤层中通过时,被微生物吸附并降解为CO2、H2O、H2SO4、HNO3 等简单无机物。生物除臭设备平时维护需求较低,只需定期补充新鲜水即可。
5、监测设备
根据《固定污染源排污许可分类管理名录》(2019年版),拥有500张以上床位的医疗机构被纳入重点管理范围。这些机构必须安装水污染物排放自动检测设备。针对医疗机构污水的特点,建议在排放口安装CODcr 在线监测设备、氨氮在线监测设备、余氯在线监测设备、出水流量计以及数据采集传输仪等。此外,鼓励有条件的医疗机构额外安装污水处理过程监控仪表,如调节池出水流量计、超声波液位计、曝气池溶氧仪、污泥浓度计和消毒池余氯仪等,以便更好地控制和监管污水处理过程。
6、次氯酸钠工艺处理
在当前的废水处理实践中,次氯酸钠的应用主要体现在两个方面。首先,通过投加次氯酸钠或次氯酸钙等药剂,进行专业化的医疗废水处理。这种方法成本相对较低,操作简便,因此在小型医疗机构中得到了广泛应用,并取得了良好的效果。然而,这种处理方式主要适用于人数较少的医疗机构和污染成分相对简单的情况。由于整个过程依赖人工操作,存在较大的不确定性,难以保证最终的处理效果。
另一方面,利用次氯酸钠的自动生成设备进行自动化处理,并对药剂进行自动化计量。这种方式能够实现废水处理的自动化,确保处理过程的连续性,并通过调整药剂计量,形成针对性的处理效果,有效消除废水中的污染成分。然而,这种处理方式会消耗较多的能源,包括电量和盐耗,从而增加了运行成本。长时间使用后,相关设备可能会受到严重腐蚀,需要专职人员进行设备的维修和管理工作,这同样会增加处理成本。因此,对于规模较大、患者数量较多、产生大量医疗废水且废水成分复杂的医疗机构,采用这种方式可能更为合适。

医疗机构污水
信息化管理系统
为强化医疗机构的日常管理,提升污水处理工作机制和管理体系的完善度,确保对医疗机构污水消毒情况的有效监督并形成长效机制,我们建议医院相关职能部门构建一个医疗机构污水信息化管理系统。这一系统能充分发挥专业运营管理人员的丰富经验和专业优势,综合考虑污水处理设施的运营管理需求和发展趋势。通过这一系统,医疗机构领导及相关管理科室能够实时掌握污水处理情况,同时确保污水处理系统持续稳定运行。

该污水信息化管理系统由感知层、策略层、执行层和应用层构成,可与医院其他管理平台无缝对接,实现以下核心功能:
智慧化工艺管理:包括智能调节进水水量、智能控制曝气池氧气含量、智能排泥与回流、智能加药等。
智慧化设备管理:涵盖设备状态监控、配套物资管理、维修保养等全面管理。
智慧化人员管理:包括人员基本信息管理、证照管理、绩效考核等,提升人员管理效率。
智慧化能耗管理:对设备能耗进行单独统计与分析,实现节能减排。
智慧化报表生成:自动形成设备运行状态记录、仪器仪表数据等日报、周报和月报,简化报表流程。
可视化管理:构建多端显示平台,支持手机、平板电脑、电脑等终端直观了解现场设备运行状态和相关参数,并可实现远程操控。同时,利用高清摄像头实现远程观察现场运行情况和周围环境。
异常情况预警:结合污水处理工艺与人工智能技术,全方位监控、分析污水处理站上传的数据。一旦发现异常,如水质恶化趋势,系统将自动确定预警信息并推送给相关工作人员。预警采用分级管理,支持多种推送形式,如语音、短信、微信、App、监控大屏幕等,并允许自定义策略编写和告警联动设置。
惠州市“无废城市”建设工作领导小组办公室组织前往市卫健局开展调研帮扶

目前惠州市已按照《医疗废物管理条例》的分工进行分类、贮存、周转;明确了医疗机构是本单位医疗废物处置工作的责任主体,医疗机构主要负责人是医疗废物处理工作的第一责任人。医疗机构要成立医疗废物处置工作组,制定相应的医疗废物处置工作方案、工作制度及医疗废物突发事件应急处置预案等,确保医疗废物处置规范。
市卫健局联合惠州市卫生监督所组织定期或者不定期执法检查,通过对医疗机构年审校验和新设置监督对各区属医疗机构进行医疗废物处置协议和医疗废物台账监管。2023年3-6月组织开展“2023年医疗卫生机构医疗废物与医疗污水处置专项检”工作,7个县区共督导21间医疗机构;惠州市中心人民医院、惠州市第三人民医院、惠州市第二妇幼保健院共三家三甲医疗机构自建院内医疗废物系统。下一步将继续强化推动省医疗废弃物系统的使用;强化培训,提升医疗废物管理能力;继续督导,采取不定期抽查的方式。
目前市卫健局已督促引导二级以上医疗机构与有资质的回收处置公司签订回收协议,由回收处置企业将医疗废物分类收集、转运回收进行无害化处置;市商务局负责对回收处置企业进行资质审批及后期监管。
目前位置偏远收运困难的卫生站的医疗废物自行闭环送到就近的卫生院进行暂存并做好交接登记后统一交给有资质的医废公司收运处置。目前收运公司受收运能力制约,对偏远小医疗机构的医疗废物收运不够及时,下一步将计划申请省级专项资金,建立医疗废物智能收纳体系,解决偏远地区医疗废物收运不及时的问题。

▌相关链接:

企业有我,环保无忧!



