大数跨境

危废管理 l 图解危险废物规范化管理要点(南京经开区)

危废管理 l 图解危险废物规范化管理要点(南京经开区) 环保莞家
2025-04-05
1
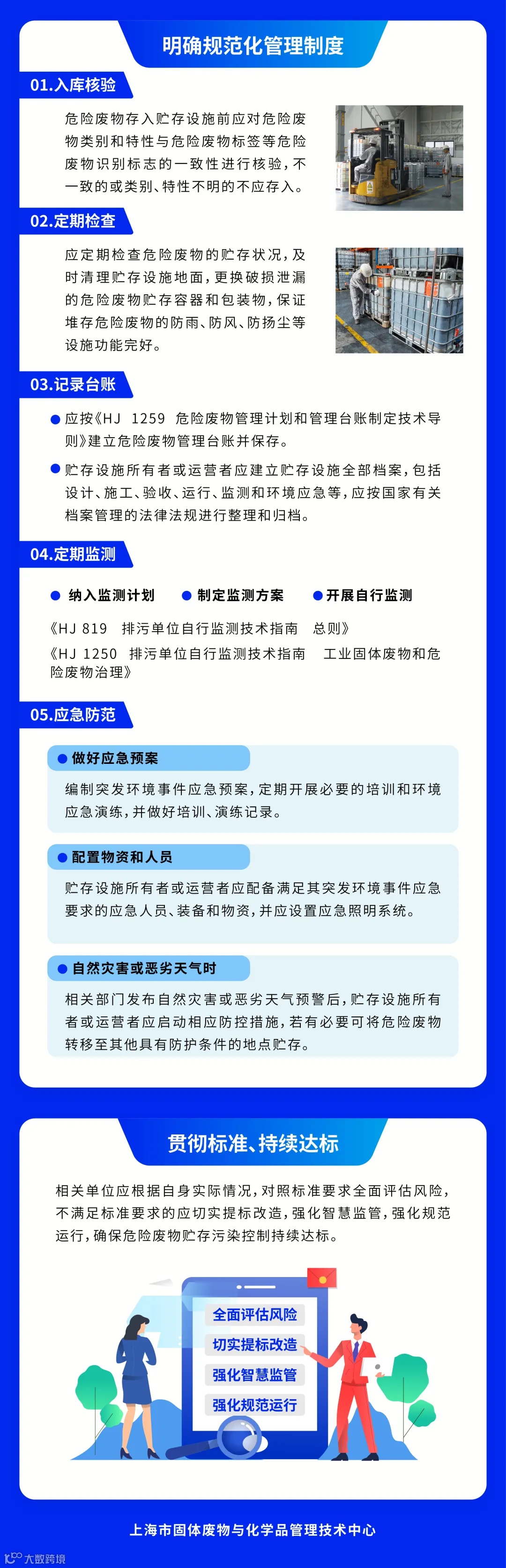
导读:▌《危险废物规范化管理要点示意图谱》(南京经开发区202310).pdf声明:本公众号所发布的内容含转载引用的
图片

《危险废物规范化管理要点示意图谱》(南京经开发区202310).pdf





图片
图片
图片






图片

图片


声明:本公众号所发布的内容含转载引用的图文音影素材来自官方机构或互联网等公开合法渠道。本号对所发布的内容保持立场和观点中立,仅供本公众号主体内部人员学习交流、借鉴参考和研究收藏。所引用的内容如有涉知识产权等问题,请及时与本号小编联系,本号可对所发布内容作修改、删撤等方式处理。整理编辑不易,转载引用本号内容请注明来自本号。点击底部阅读原文了解更多...

图片
图片

  企业有我,环保无忧! 

图片

惠州环保管家(东莞怡美驻惠州办事处)

【声明】内容源于网络
0
0
环保莞家
内容 632
粉丝 0
环保莞家
总阅读530
粉丝0
内容632