长期停产的企业是否需要编制突发环境事件应急预案?
企业停产后是否还需进行环境应急预案备案?
像这种每年就产生几十千克危险废物的企业,是不是也要编制突发环境事件应急预案?
《中华人民共和国固体废物污染环境防治法》第八十五条产生、收集、贮存、运输、利用、处置危险废物的单位,应当依法制定意外事故的防范措施和应急预案,并向所在地生态环境主管部门和其他负有固体废物污染环境防治监督管理职责的部门备案;生态环境主管部门和其他负有固体废物污染环境防治监督管理职责的部门应当进行检查。
《企业事业单位突发环境事件应急预案备案管理办法(试行)》第三条环境保护主管部门对以下企业环境应急预案备案的指导和管理,适用本办法
:(一)可能发生突发环境事件的污染物排放企业,包括污水、生活垃圾集中处理设施的运营企业;
(二)生产、储存、运输、使用危险化学品的企业;
(三)产生、收集、贮存、运输、利用、处置危险废物的企业;
(四)尾矿库企业,包括湿式堆存工业废渣库、电厂灰渣库企业;
(五)其他应当纳入适用范围的企业。
除此之外,各设区市主管部门每年都会发布年度环境应急预案应备案企业名录,企业应实时关注,另外,如环境影响评价文件中明确要求编制突发环境事件应急预案的,也要编制预案。
有人说在验收后,有人说在验收前,还有人说在试生产前?
根据《关于印发企业事业单位突发环境事件应急预案备案管理办法(试行)的通知》(环发【2015】4号)第十七条,建设单位制定的环境应急预案或者修订的企业环境应急预案,应当在建设项目投入生产或者使用前,
按照本办法第十五条要求,向建设项目所在地受理部门备案。因此,突发环境应急预案应该在环境影响评价之后(需办理环境影响评价手续的项目),竣工环保验收之前。如企业存在试生产阶段,企业试生产内容包含调试行为,环境应急预案的编制应当在试生产前完成。
有人直接拿环境影响评价来做类比,认为不用重新(报批)备案,其实两者不具备可类比性,环境影响评价针对的是建设项目,只是主体变更不用进行重新报批。
根据《关于印发企业事业单位突发环境事件应急预案备案管理办法(试行)的通知》(环发【2015】4号)第八条:企业是制定环境应急预案的责任主体,根据应对突发环境事件的需要,开展环境应急预案制定工作,对环境应急预案内容的真实性和可操作性负责。
第十二条:有下列情形之一的,及时修订:
(一)面临的环境风险发生重大变化,需要重新进行环境风险评估的;
(二)应急管理组织指挥体系与职责发生重大变化的;
(三)环境应急监测预警及报告机制、应对流程和措施、应急保障措施发生重大变化的;
(四)重要应急资源发生重大变化的;
(五)在突发事件实际应对和应急演练中发现问题,需要对环境应急预案作出重大调整的;
(六)其他需要修订的情况。
因此项目主体(企业)变更后,企业应当及时修订突发环境事件应急预案并重新备案。
《突发事件应急预案管理办法》(国办发〔2013〕101号)第六章第二十六条规定:“应急预案修订涉及组织指挥体系与职责、应急处置程序、主要处置措施、突发事件分级标准等重要内容的,修订工作应参照本办法规定的预案编制、审批、备案、公布程序组织进行。
仅涉及其他内容的,修订程序可根据情况适当简化”;
《企业事业单位突发环境事件应急预案备案管理办法(试行)》(环发〔2015〕4号)第十八条规定:“企业环境应急预案有重大修订的,应当在发布之日起20个工作日内向原受理部门变更备案。变更备案按照本办法第十五条要求办理。环境应急预案个别内容进行调整、需要告知环境保护主管部门的,应当在发布之日起20个工作日内以文件形式告知原受理部门”;
《企业事业单位突发环境事件应急预案评审工作指南》(环办应急〔2018〕8号)明确,评审对象为环境应急预案及其相关文件,包括环境应急预案及其编制说明、环境风险评估报告、环境应急资源调查报告(表)等文本。
从以上法律法规等文件可以看出,“重大修订”情形已在《突发事件应急预案管理办法》中进行明确,且企业事业单位突发环境事件应急预案评审对象为环境应急预案及其相关文件,包括环境应急预案及其编制说明、环境风险评估报告、环境应急资源调查报告(表)等文本。如预案有重大修订,须编制四本报告并开专家评审会后备案;
如无重大修订,仅个别内容进行调整,可不开专家评审会,编制四本报告后直接备案。
但如属地主管部门要求组织评审的,需要按照属地主管部门要求进行。
五、关于“企业突发环境事件应急预案”中事故应急池问题
一句话,挖池子要花钱,尤其对于一些体量小的企业,这笔费用是个不小的投资,再者,建大建小也涉及投资花费大小。各地专家对事故应急池的建设方式和容积计算存在不同的意见,如有些专家认为污水处理系统的调节池剩余容积可以用作事故应急池使用,但有些专家不认可。
另外在事故应急池容积的计算上,有些专家认为可以利用企业内的雨水管网、生产车间(在车间出入口设置漫坡形成收集空间)收集部分事故废水,因而在计算事故应急池容积时作为V3(发生事故时可以转输到其它储存或处理设施的物料量)计算,最终得出不需建设事故应急池或事故应急池建设容积较小的结论。
目前,涉及到事故应急池的规范性文件主要有《建设项目环境风险评价技术导则》(HJ169-2018)《化工建设项目环境保护设计规范》(GB50483-2019)《石化企业水体环境风险防控技术要求》(Q/SH 0729-2018)等。
实践中,有的企业在事故发生后,利用围堰、防火堤、排水设施等暂存事故废水,可有效控制事故废水不进入外环境。而对于一般企业,没有具体的指导文件。
另外,当项目环境影响评价报告对事故应急池有要求时,应按相关要求建设事故应急池。江苏省发布了《江苏省重点行业工业企业雨水排放环境管理办法(试行)》,办法明确了初期雨水池兼做应急池的要求,雨水收集池同时兼顾事故应急池的作用时,池内容积应同时具备事故状况下的收集功能,满足事故应急预案中的相关要求。
事故应急池内应增加液位计,实时监控池内液位,初期雨水收集进入应急池后能迅速通过提升泵转至污水处理系统,确保应急池保持常空状态;同时应设置手动阀作为备用,确保在突发暴雨同时发生事故等极端情况下,即使断电也能采取手动方式实现应急池阀门和雨排阀的有效切换。
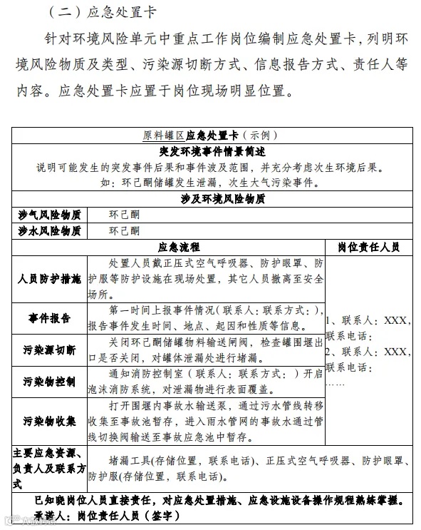
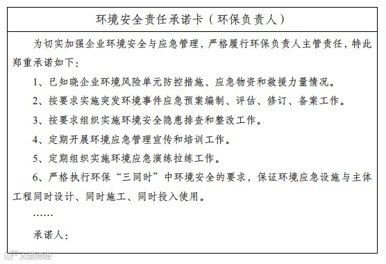
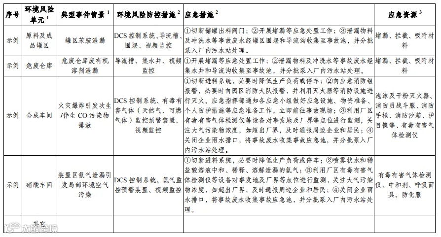
六、什么是“一图两单两卡”编制要求
《江苏省突发环境事件应急预案管理办法》(苏环发〔2023〕7 号)要求,为提高企业事业单位突发环境事件应急预案的可操作性,备案时必须同时提供以下图件:一图两单两卡,即如下图例:
《企业突发环境事件风险分级方法》附录A中未列出的物质(经判定也不属于第八部分),是否可认定其不属于环境风险物质。例如金属钠属于危险化学品重大危险源,但不在《企业突发环境事件风险分级方法》附录A中,叔丁醇为易燃物,也不在《企业突发环境事件风险分级方法》附录A中
回复是“有毒有害化学品种类多、数量大,《企业突发环境事件风险分级方法》环境风险物质清单依据我国《危险化学品重大危险源辨识》、美国环保局《化学品事故防范法规》、我国历史环境事件中出现的污染物名录、欧盟《塞维索指令》等提出,第八部分按照健康危险急性毒性物质、危害水环境物质等分类给出了环境风险物质临界量,对于不在附录A中的化学品,可不识别为环境风险物质。需要说明的是,随着研究和认识的深入,物质清单应不断补充、完善和动态更新。企业可根据自身涉及的化学品及可能的突发环境事件情形,补充和确定突发环境事件环境风险物质。”
但实践中,附录A中未列出的物质往往通过类比来确定其“临界量”,这种自行加码的行为要求原因较复杂。另外需提醒,风险物质的识别范围除了原辅料外,包含企业产品,危险废物、废气、废水等。
关于应急预案评审专家资格规定最明确的为《企业事业单位突发环境事件应急预案评审工作指南(试行)》(环办应急〔2018〕8号)中:
“4.3评审人员评审人员及其数量由企业自行确定。
评审人员,一般包括具有相关领域专业知识、实践经验的专家和可能受影响的居民代表、单位代表。其中,评审专家可以选自监管部门专家库、企业内部专家库、相关行业协会、同行业或周边企业具有环境保护、应急管理知识经验的人员,与企业有利害关系的一般应当回避。
评审人员数量,原则上较大以上突发环境事件风险企业不少于5人,一般环境风险企业不少于3人;其中,较大以上环境风险企业评审专家不少于3人,可能受影响的居民代表、单位代表不少于2人。”
关于评审人员职称,目前生态环境部,省厅并无明确要求。但同时属地主管部门有具体规定,应从其规定。
企业有我,环保无忧!

