2025年5月21日,生态环境部印发2025年《国家污染防治技术指导目录》,含15类鼓励,14类低效污染防治技术。
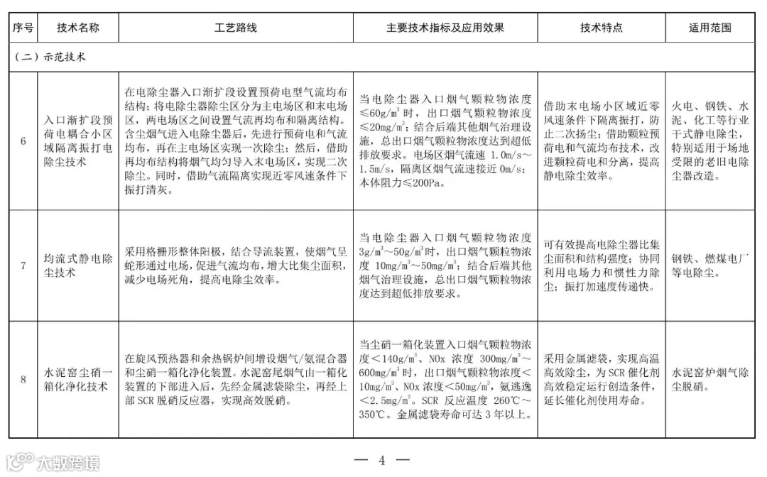
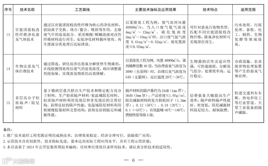
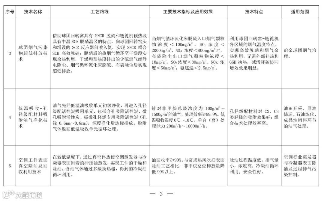
值得VOCs与恶臭异味治理领域关注的是,在鼓励类技术中,低温吸收-孔径级配材料吸附油气净化技术、冷凝-吸附-催化油气回收净化技术、官能团接枝改性纤维净化恶臭气体技术、生物法恶臭气体治理技术等,因在实际应用中展现出显著的治理效果和良好的经济可行性,被列为推广技术或示范技术。这些技术不仅能够稳定达到治理目标,还具备一定的创新性和工程示范价值,对于同行业具有重要的借鉴意义。
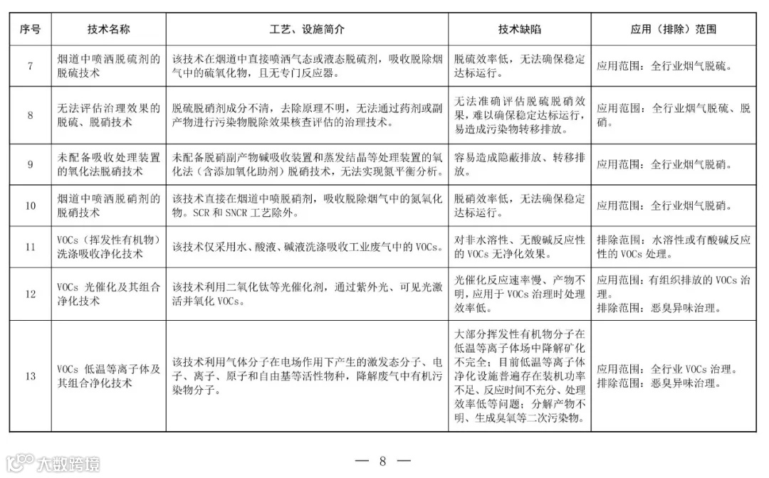
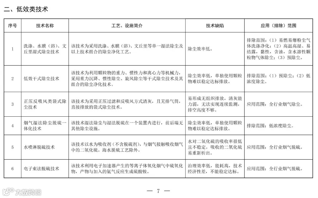
另一方面,VOCs洗涤吸收净化技术、VOCs光催化及其组合净化技术、VOCs低温等离子体及其组合净化技术、VOCs光解(光氧化)及其组合净化技术等,在全行业VOCs治理领域被归类为低效类技术,但在恶臭异味治理领域则不被视为低效。这一分类提醒我们在实际应用中,需根据具体场景和技术适用范围,合理选择治理技术,以实现最佳治理效果。
企业有我,环保无忧!

