关注明辰
了解更多插本资讯
截至目前,已有16所院校发布2022普通专升本(专插本)拟招生专业!包括:广州城市理工学院、广州新华学院、广东白云学院、广州科技职业技术大学、广州应用科技学院、广州工商学院、广州华立学院、广州华商学院、广东理工学院、珠海科技学院、东莞城市学院、广东科技学院、广东工商职业技术大学、华南农业大学珠江学院、广州商学院、广州理工学院。
注意一下,院校现在发布的均为拟招生,非最终确定会招生的专业,仅供同学们参考。
广东省教育考试院近日征订《专业目录及考试要求》,里面包含了2022年普通专升本招生政策、考试要求及志愿填报要求等重要资讯,最快将在2022年1月6日能够收到,就可以知道所有院校的招生专业。
明辰也将在收到《专业目录及考试要求》后,同步放到公众号上供大家免费下载,请持续关注我们哦~







2022年广东白云学院普通专升本拟开设33个招生专业,涉及工学、管理学、法学、文学、艺术学、经济学、教育学等7个学科门类,新增学前教育、数据科学与大数据技术、建筑学等3个专业。

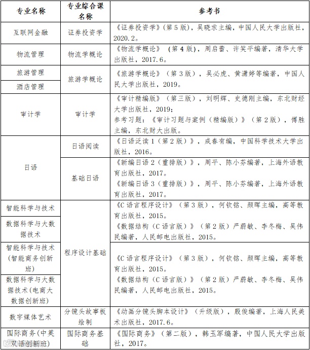
广州科技职业技术大学2022年普通专升本拟开设14个本科专业,涵盖管理学、经济学、文学、工学、艺术学共5大学科门类,所有专业均设置在广州校区。2022年拟招生专业如下:







广州华商学院(原广东财经大学华商学院)2022年普通专升本招生共开设36个本科专业,涵盖管理学、经济学、文学、工学、艺术学、教育学、医学等7大学科门类。拟新增税收学、化妆品科学与技术、中药学3个招生专业。2022年拟招生专业如下:


2022年,广东理工学院普通专升本拟新增工程造价、服装与服饰设计2个专业,现将拟招生专业公布如下:






华南农业大学珠江学院2022年专插本拟招生计划公布,共招21个专业,相比2021年增加了4个专业,目前仅发布招生专业,具体各专业招生计划数暂未发布。




广州理工学院公布了部分拟招生专业,还没发布完整的,请继续保持关注,这是第一所专插本院校发布2022年招生专业的。
如果你有任何备考问题需要咨询
长按下方二维码添加老师微信
免费为你答疑解惑
还可以进备考群交流
抱团学习更容易坚持!
↓ 插本咨询 ↓
插本资讯:
后台回复【招生院校】获取2021年插本院校招生计划
后台回复【考试要求】获取2021年插本院校考试大纲要求
后台回复【考试考纲】获取2021年插本院校自主命题专业大纲
后台回复【专业真题】获取历年插本院校专业课真题
后台回复【历年真题】获取专插本历年公共课真题
后台回复【重点笔记】获取专插本公共课备考笔记
后台回复【模拟试卷】获取插本院校公共课全真模拟卷
后台回复【时事政治】获取2020年国内外时事政治汇总
END


