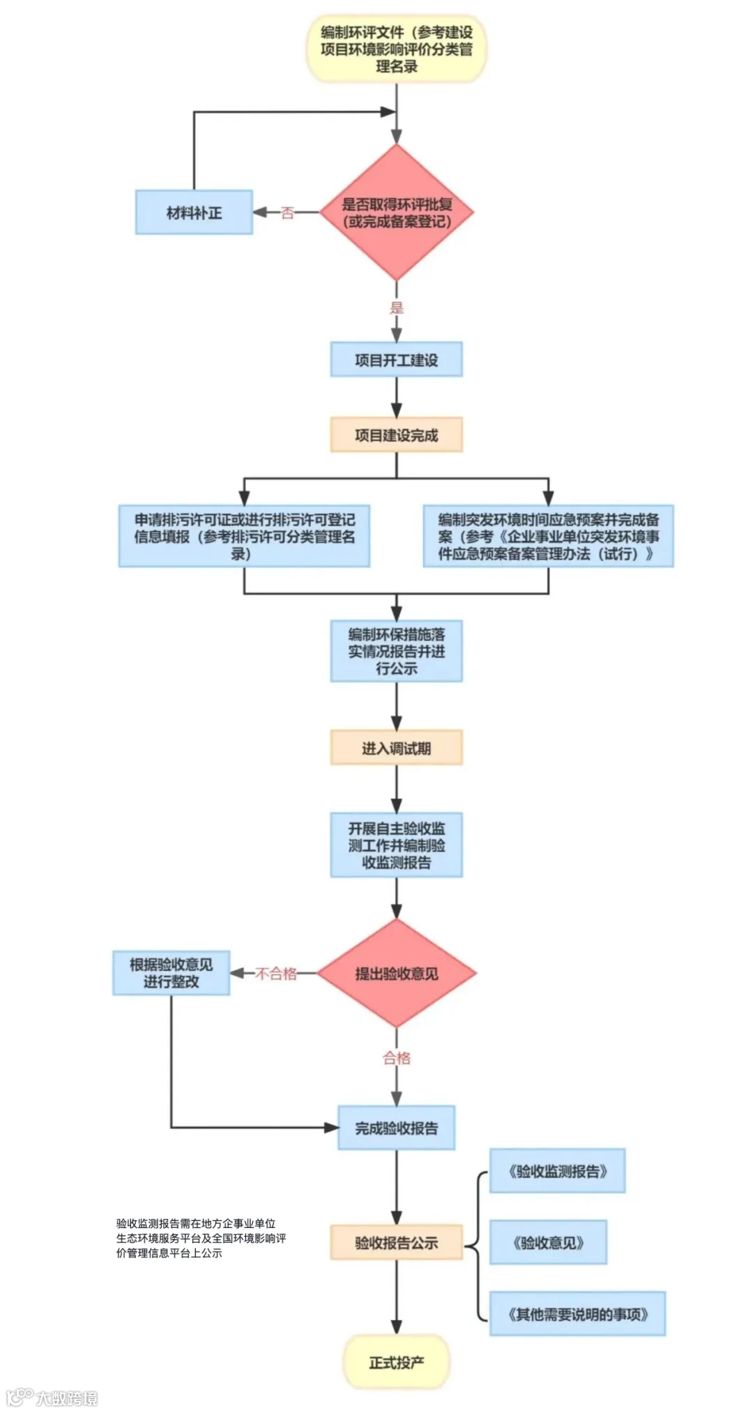
常见环保手续办理顺序:
项目设计 → 环评 → 环境应急预案备案&排污许可手续 → 环保设施 → 环保验收 → 正式投产 。

阶段定位:项目开工前。
核心任务:在项目可行性基础上,完成包含环保设施的方案设计,明确治理工艺、设备选型及布局。
法规依据:《建设项目环境保护管理条例》三同时 。
阶段定位:项目开工前。
核心任务:纳入环评分类管理目录的项目,要编制环评报告书、报告表或登记表,取得环评批复文件或备案。
法规依据:《环境影响评价法》。
关键节点:环评批复是后续排污许可、施工许可的前置条件。
阶段定位:环评批复后、项目投产前。
核心任务:根据项目环境风险特征编制应急预案向属地生态环境部门备案,取得备案回执。
法规依据:《企业事业单位突发环境事件应急预案备案管理办法》(试行):“ 建设单位制定的环境应急预案或者修订的企业环境应急预案,应当在建设项目投入生产或者使用前备案。”
阶段定位:环评批复后、环保设施调试前。
核心任务:依据环评批复及技术规范,提交排污许可申请材料;生态环境部门核发排污许可证,明确污染物种类、浓度、总量及管理要求;登记管理从简。
法规依据:《排污许可管理条例》规定无证或未按证排污违法。
特别说明:调试阶段若涉及排污,需持证排污;许可证载明的内容需与环评批复一致。
阶段定位:项目建设完成后、正式投产前。
核心任务:对环保设施进行调试;监测污染物排放数据,确保符合排污许可证。
法规依据:《建设项目竣工环境保护验收暂行办法》。
阶段定位:调试完成后、正式投产前。
核心任务:成立验收工作组,核查环保设施运行效果及合规性;编制验收报告并公示,平台备案。
验收重点:污染物达标排放;环评及批复要求的落实情况;排污许可证执行情况;应急预案完备性。
注意事项:验收期限一般不超过3个月,特殊情况的可适当延期,但最长不超过12个月。
法规依据:《建设项目环境保护管理条例》规定验收合格后方可投入生产或使用。
环评前置性:环评是项目的起点。
排污许可刚性约束:无证不得排污,调试阶段亦需持证。
应急预案时效性:备案虽可在调试期间完成,但必须早于投产。
验收终局性:环保验收是项目由建设转向投产的最终合规确认节点。
企业有我,环保无忧!

