>> 目录原文:
生态环境部办公厅2025年印发的《国家污染防治技术指导目录》,收录了15项鼓励类技术与14项低效类技术,其中低效类技术为首次纳入。
根据《目录》备注说明,低效类技术存在处理效率较低、运行稳定性较差、二次污染处理难度较大、技术经济性较差等问题,但在某些场景尚有适用性。
除明确列出的14项低效类技术外,“pH计、氧化风机、脱硫废液及副产物处理系统等关键组件或工艺单元缺失的湿法脱硫技术”“未实现自动控制的脱硫、脱硝设施”“副产物制备系统、还原剂供应系统等关键组件或工艺单元缺失的活性焦工艺”“无控制系统或控制系统未实现对设施关键参数进行调节控制并记录的燃烧、冷凝、吸附-脱附、吸收类VOCs治理技术”等建设运行管理中不规范的技术,视同低效类技术。
14项低效类技术具体信息如下:

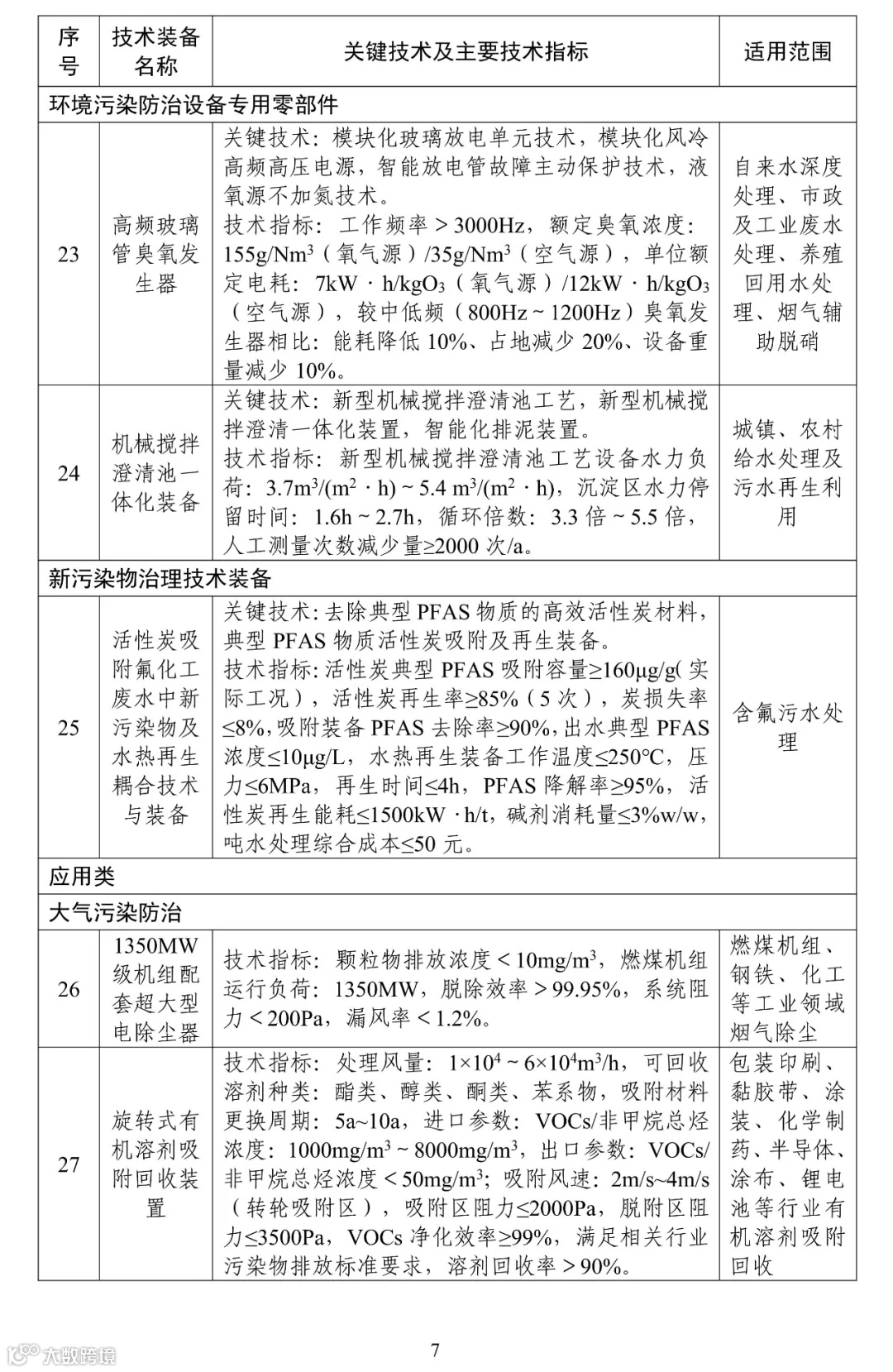
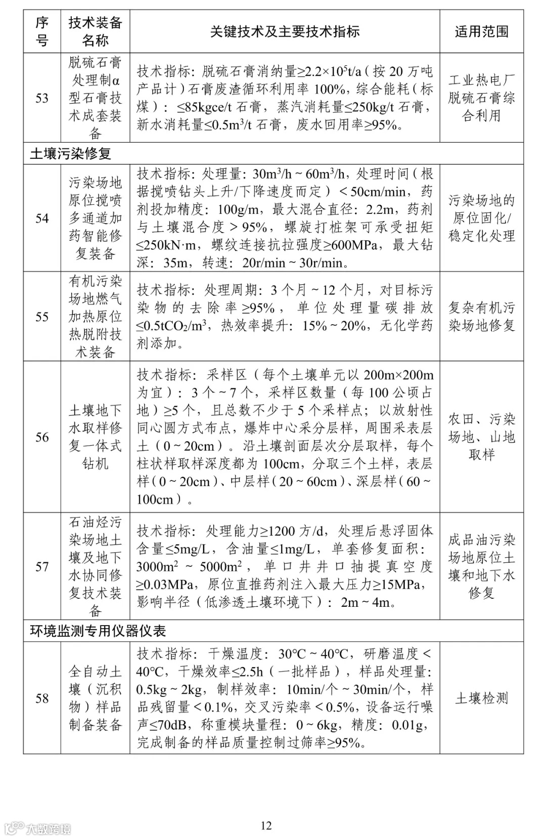
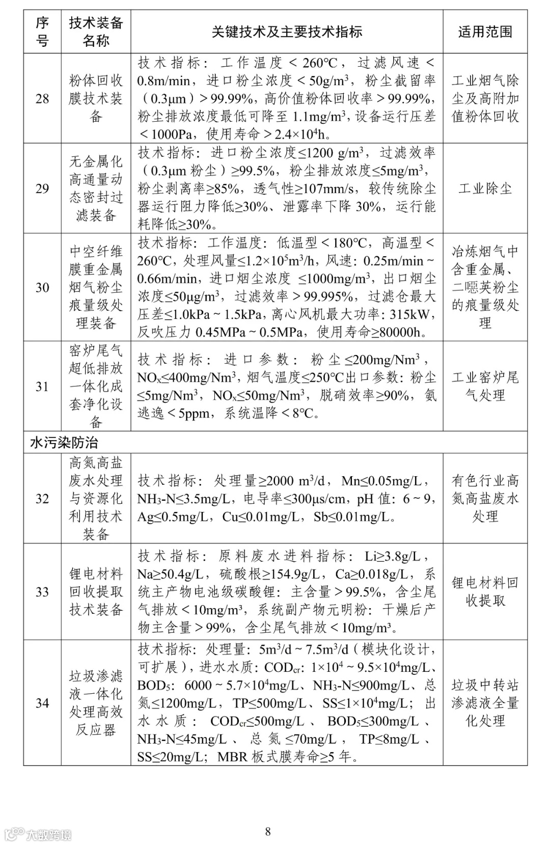
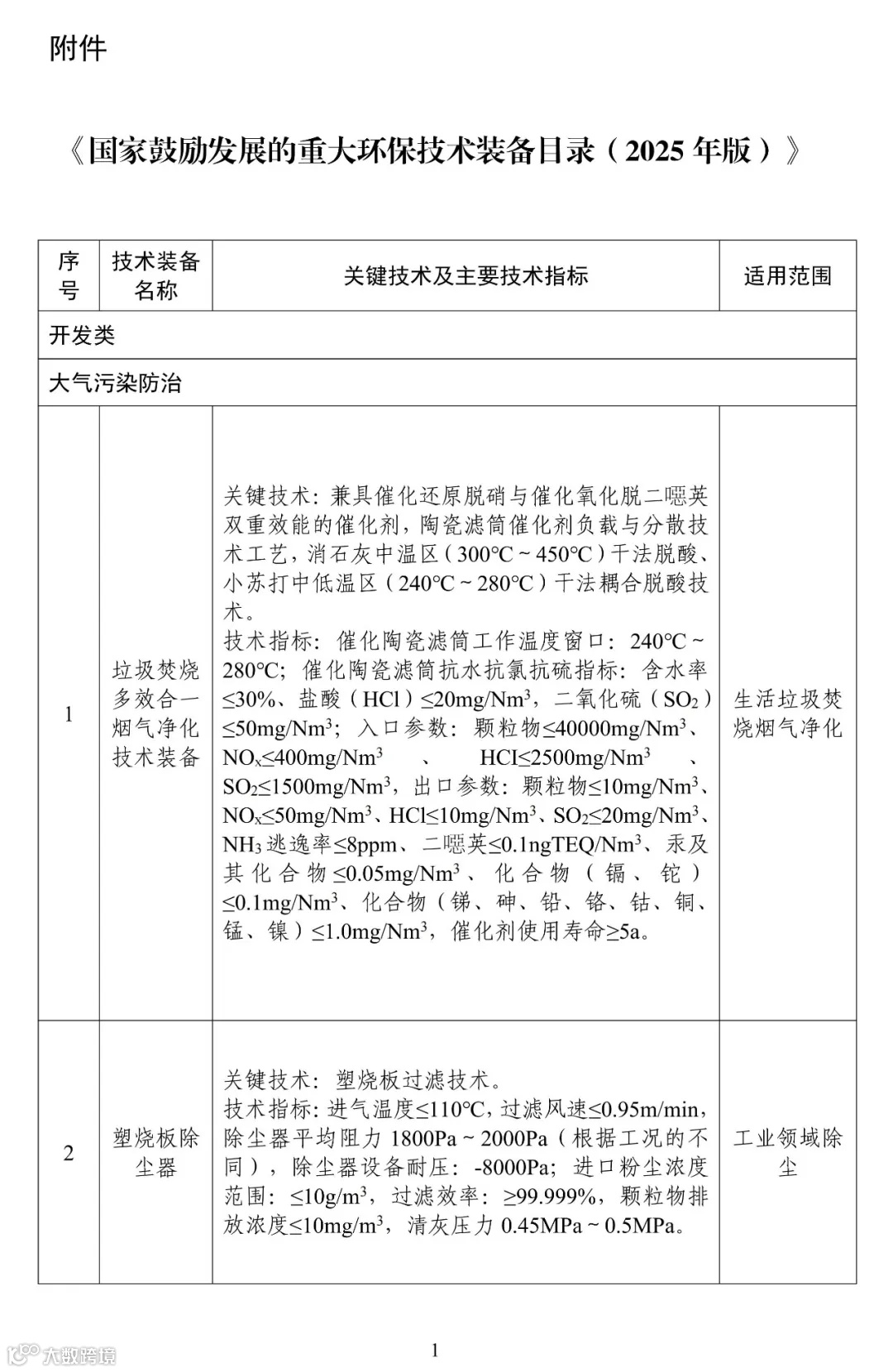
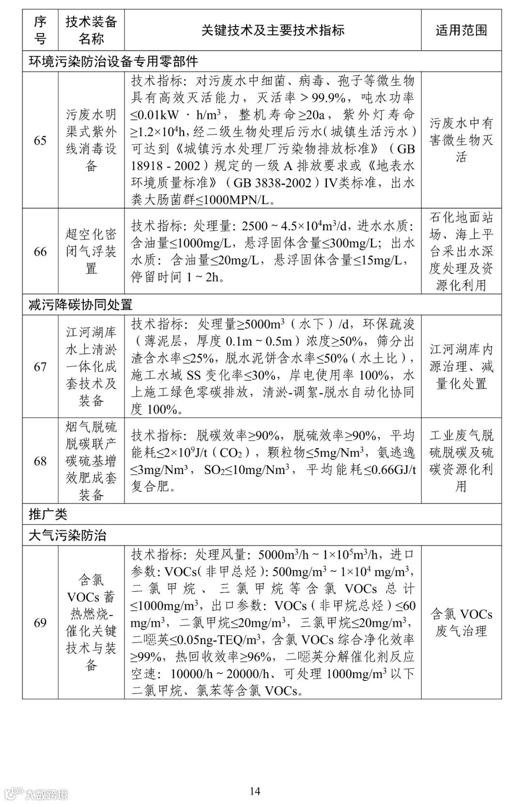
2025年12月18日,工业和信息化部、生态环境部联合印发《国家鼓励发展的重大环保技术装备目录(2025年版)》。目录包含开发类、应用类、推广类三大类别,覆盖大气污染防治、水污染防治、固体废物处理、土壤污染修复、环境监测、污染应急处理、减污降碳协同处置等核心领域。共有115项技术装备入选。
其中,大气污染防治的设备有:
开发类:垃圾焚烧多效合一烟气净化技术装备、塑烧板除尘器。
应用类:1350MW级机组配套超大型电除尘器、旋转式有机溶剂吸附回收装置、粉体回收膜技术装备、无金属化高通量动态密封过滤装备、中空纤维膜重金属烟气粉尘痕量级处理装备、窑炉尾气超低排放一体化成套净化设备。
推广类:含氯VOCs蓄热燃烧-催化关键技术与装备、基于功能纤维的恶臭气体净化技术装备、智能全密封导料控尘循环系统、工业废气(水吸收+活性炭吸附)有机溶剂回收设备、高效低阻自清式油雾净化器、热辅助真空脱附冷凝回收技术及装备、阳极套袋法三耐镍电积工艺技术备、尿素制氨SCR脱硝成套技术装置。
省心、省事、省钱

