关注明辰
了解更多插本资讯
广州地区2022年普通高校专升本考试考点安排表
序号 |
所在区 |
考点名称 |
考点地址 |
1 |
海珠区 |
仲恺农业工程学院 |
广东省广州市海珠区仲恺路501号 |
2 |
海珠区 |
广东财经大学 |
广州市海珠区仑头路21号 |
3 |
海珠区 |
广东第二师范学院 |
广州市海珠区新港中路351号 |
4 |
天河区 |
广东金融学院 |
广州市天河区迎福路527号 |
5 |
天河区 |
广东技术师范大学 |
广州市天河区中山大道西293号 |
6 |
白云区 |
广东白云学院 |
广州市白云区钟落潭镇九佛西路280号 |
7 |
白云区 |
广州理工学院 |
广州市白云区太和兴太三路638号 |
8 |
白云区 |
广州科技职业技术大学 |
广州市白云区广从九路1038号 |
9 |
黄埔区 |
广州商学院 |
广州市黄埔区龙湖街九龙大道206号 |
10 |
黄埔区 |
广州航海学院 |
广州市黄埔区大沙东路(文冲地铁B口以东800m) |
11 |
花都区 |
广州城市理工学院 |
广东省广州市花都区秀全街学府路1号 |
12 |
花都区 |
广东培正学院 |
广东广州市花都区赤坭镇培正路53号 |
13 |
花都区 |
广州工商学院 |
广州市花都区狮岭镇海布光明路5号 |
14 |
从化区 |
华南农业大学珠江学院 |
广州市从化区江浦街广从北路2004号 |
15 |
从化区 |
广州软件学院 |
广州市从化区广从南路548号(地铁14号线太平站B出口) |
16 |
从化区 |
广州南方学院 |
广州市从化区温泉大道882号广州南方学院 |
17 |
增城区 |
广州应用科技学院 |
广州市增城区朱村街朱村大道东432号 |
18 |
增城区 |
广州华立学院 |
广州市增城广州华立科技园华立路11号 |
19 |
增城区 |
广州华商学院 |
广州市增城区荔湖街华商路1号 |
广州地区考生2022年普通高等学校专升本考试疫情防控指引
因疫情防控相关要求及佛山市组考的需要,广东省2022年普通专升本考试佛山市部分考点做出以下调整(具体考点安排见附表)。请考生提前熟悉考点情况,密切关注考点所在地防疫要求并严格遵守,以免耽误考试。准考证打印等相关安排,请密切留意广东省教育考试院官微、官网通知。

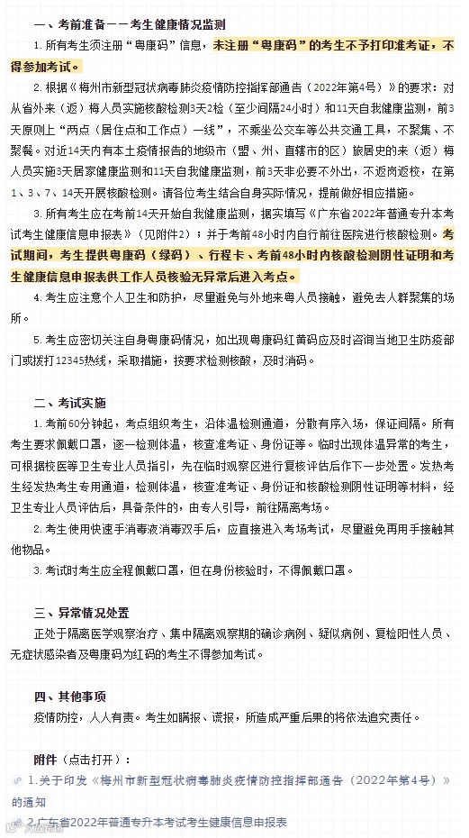
2022年普通高等学校专升本考试定于4月27—28日举行,普通高等学校三二分段专升本转段考试(统考科目)定于4月27日举行,梅州市考点设在嘉应学院。为确保广大参考人员的生命健康安全,确保考生顺利赴考,请所有考生知悉以下防疫工作要求并遵照执行。

2022年普通高等学校专升本将于4月27-28日举行,普通高等学校三二分段专升本转段考试(统考科目)将于4月27日进行。为确保广大考生的生命健康安全,根据省和我市疫情防控要求,请在我市参加考试的考生按如下要求做好防疫工作。

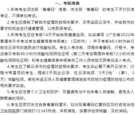
2022年普通高等学校专升本将于4月27-28日举行,普通高等学校三二分段专升本转段考试(统考科目)将于4月27日进行。我市考点设在云浮市第一中学大降坪校区(即云浮市人事考试院旁)。为确保广大考生和涉考工作人员的身体健康和生命安全,根据省、市疫情防控要求,请在我市参加考试的考生按如下要求做好防疫工作。

清远考点的考生应提前了解当地疫情防控相关要求,及早到达清远,并按我市要求和规定进行管理,以免耽误考试。

请广大考生务必根据珠海市疫情防控要求,尚在外市的考生尽早返珠,在珠考生非必要不离珠,并请配合做好以下工作:

根据省的安排,2022年普通高等学校专升本将于2022年4月27日-28日进行。现温馨提示如下:

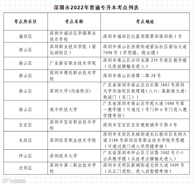
2022年普通高等学校专升本考试将于4月27-28日举行,普通高等学校三二分段专升本转段考试(统考科目)将于4月27日举行,为保障深圳市广大考生和考试工作人员的生命安全和身体健康,确保考试安全有序平稳实施,经深圳市校园疫情防控工作专班同意,请所有考生知悉以下防疫工作要求,并遵照执行:

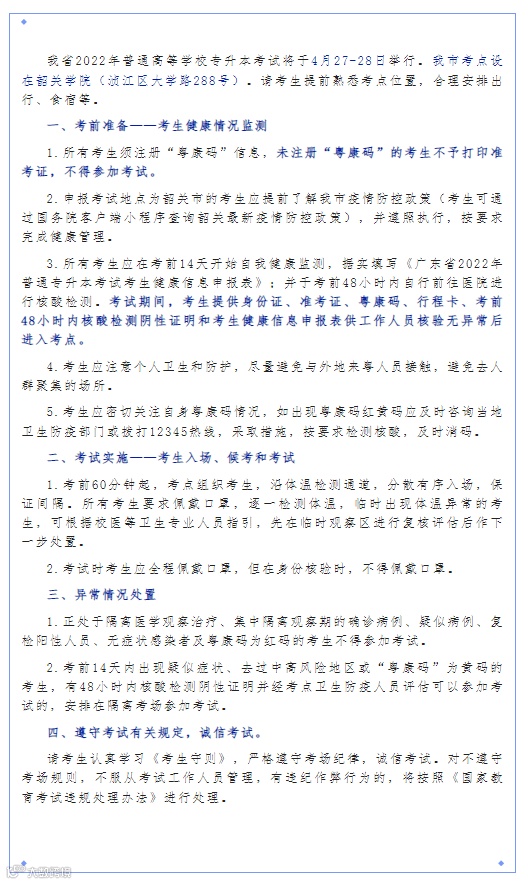
我省2022年普通高等学校专升本考试将于4月27-28日举行。我市考点设在韶关学院(浈江区大学路288号)。请考生提前熟悉考点位置,合理安排出行、食宿等。

考生应提前了解肇庆市疫情防控政策(考生可用微信查询国务院客户端小程序查询肇庆最新疫情防控政策),及早到达肇庆市,并按属地化要求和规定进行管理,以免耽误考试;考生应注意个人卫生和防护,尽量避免与外地来粤人员接触,避免去人群聚集的场所。

广东省2022年普通专升本考试将于4月27—28日举行。揭阳市设置两个考点,为保障考生顺利参加考试,请在揭阳市参加考试的考生务必根据揭阳市疫情防控要求,尚在外市的考生尽早返揭,在揭考生非必要不离揭。

考试时间
(一)普通专升本考试时间安排

其中,专业综合课的设计基础科目考试时间为4月28日上午9:00-12:30。外国语言文学类中非英语类专业的专业课,以及个别艺术类专业和需要面试或实操考试等特殊专业的专业综合课,由招生院校自行组织,考试时间由院校在省招办规定的时间范围内自行决定并通知考生。
(二)三二分段专升本转段考试时间安排
考试地点

根据省的安排,2022年普通高等学校专升本将于2022年4月27日-28日进行。现温馨提示如下:
一、防疫要求
1.所有考生须注册“粤康码”信息,未注册“粤康码”的考生不予打印准考证,不得参加考试。
2.考生应提前了解本地疫情防控相关要求,及早到达本地,并按我市防疫有关要求执行,以免耽误考试。
3.所有考生应在考前14天开始自我健康监测,据实填写《广东省2022年普通专升本考试考生健康信息申报表》(见本文附件);并于考前48小时内自行前往医院进行核酸检测。考试期间,考生提供粤康码、行程卡、考前48小时内核酸检测阴性证明和考生健康信息申报表供工作人员核验无异常后进入考点。
4.考生应注意个人卫生和防护,尽量避免与外地来粤人员接触,避免去人群聚集的场所。
5.考生应密切关注自身粤康码情况,如出现粤康码红黄码应及时咨询当地卫生防疫部门或拨打12345热线,采取措施,按要求检测核酸,及时消码。
(其他防疫要求详见省考试院官网或公众号公告)
二、考点设置情况
汕头市2022年普通高校专升本考试考点设置如下:
现在是考试最关键的时刻
大家一定要稳住!!!

扫描二维码咨询
插本上岸导师为您全方位解答
且还有名师福利课程免费获取
赶紧扫码吧
↓
插本资讯:
后台回复【招生院校】获取2022年插本院校招生计划
后台回复【考试大纲】获取2022年插本考试大纲
后台回复【专业真题】获取历年插本院校专业课真题
后台回复【历年真题】获取专插本历年公共课真题
后台回复【重点笔记】获取专插本公共课备考笔记
后台回复【模拟试卷】获取插本院校公共课全真模拟卷
后台回复【时事政治】获取2021年国内外时事政治汇总
END


