小编发现最近很多学生备考明年专插本,但是连考试科目都不清楚,也不知道自己的专业能考什么,所以小编今天的这篇文章,希望有助于你全面了解广东专插本!全是干货!
不管你是大一新生,还是打算明年、后年参加考试的同学,这篇文章可以解决你的疑问!记得转发给你身边的同学哦!

今年起,本科插班生招生考试更名为“普通专升本”,考试科目由原来的五科改为四科:
2门公共课(指政治理论、英语)+1门专业基础课+1门专业综合课。公共课和专业基础课满分100分,专业综合课满分200分,即四科总分满分500分。
普通专业的公共课为政治理论和英语 2门,其中外国语言文学类中的非英语类专业公共课只有政治理论1门,增加1门专业综合课(即1+1+2)。例如日语,公共课只有一门政治理论,专业基础课是大学语文,专业综合课有 2门。
公共课、专业基础课每科考试时间120分钟、卷面满分值100分;专业综合课每科考试时间150分钟、卷面满分值200分。
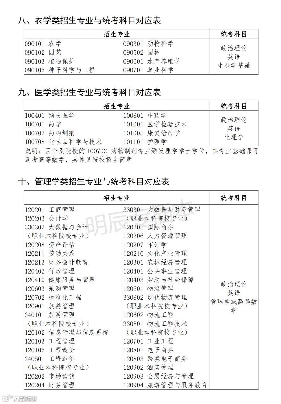
专业基础课分设的经济学、法学、教育学、文学、历史学、理学、工学、农学、医学、管理学、艺术学11个学科门类进行设置。

比如说你想报考的专业是网络工程,属工学类,那么你要考的专业基础课就是“高等数学”;如果你要报考的是网络与新媒体专业,属文学类,那么你的专业基础课就是“大学语文”…
大多数专业它们所属的学科门类都是比较显而易见的,如果不太能确定,也可以通过以下表格具体查找确认:





“专业综合课”的考核分为“省统一命题”(简称“统考”)和“院校自行命题”(简称“校考”)两种。2022年实行专业综合课“统考”的专业见下表:

而上面没提到的专业是院校自行出题,具体考试科目以各院校招生简章公布的为准。
对于专业综合课,考生有三种选择方式:
(1)可选择报考省统考的专业综合课;
(2)可选择由院校自行组织命题的专业综合课;
(3)也可同时选择报名参加1个省统考科目组和1个院校自命题的专业综合课进行考试。因为学校自行组织命题的专业综合课是安排在省统考的专业综合课之后的,所以两者不冲突。到时填报志愿时,可同时填报提前批、普通批和建档立卡批次中符合条件的院校专业组。
每年专插本的最低录取分数线都可能会不一样,但总体来说相差不是很大,广东省2022年普通高等学校专升招生最低控制分数线如下:
(一)普通考生(按专业基础课分类)
经济学(三科总分/专业综合课分数): 120分/ 70分
民法(三科总分/专业综合课分数): 120分/ 95分
教育理论(三科总分/专业综合课分数): 120分/100分
大学语文(三科总分/专业综合课分数): 120分/ 85分
高等数学(三科总分/专业综合课分数): 100分/ 60分
生态学基础(三科总分/专业综合课分数):120分/100分
生理学(三科总分/专业综合课分数): 130分/100分
管理学(三科总分/专业综合课分数): 120分/ 80分
艺术概论(三科总分/专业综合课分数): 120分/100分
三科总分为2门公共课+1门专业基础课(外国语言文学类中非英语类专业为1门公共课+1门专业基础课+1门专业课,下同)
(二)职教师资类
职教师资类最低控制分数线参照普通考生最低控制分数线执行
(三)原建档立卡考生(按专业基础课分类)
经济学(三科总分/专业综合课分数): 110分/ 60分
民法(三科总分/专业综合课分数): 110分/ 85分
教育理论(三科总分/专业综合课分数): 110分/ 90分
大学语文(三科总分/专业综合课分数): 110分/ 75分
高等数学(三科总分/专业综合课分数): 95 分/ 60分
生态学基础(三科总分/专业综合课分数):110分/ 90分
生理学(三科总分/专业综合课分数): 120分/ 90分
管理学(三科总分/专业综合课分数): 110分/ 70分
艺术概论(三科总分/专业综合课分数): 110分/ 90分
考生如果想要被录取,分数需要在最低控制分数线上,依据院校的招生计划总数,按四科总分从高分到低分择优录取考生。
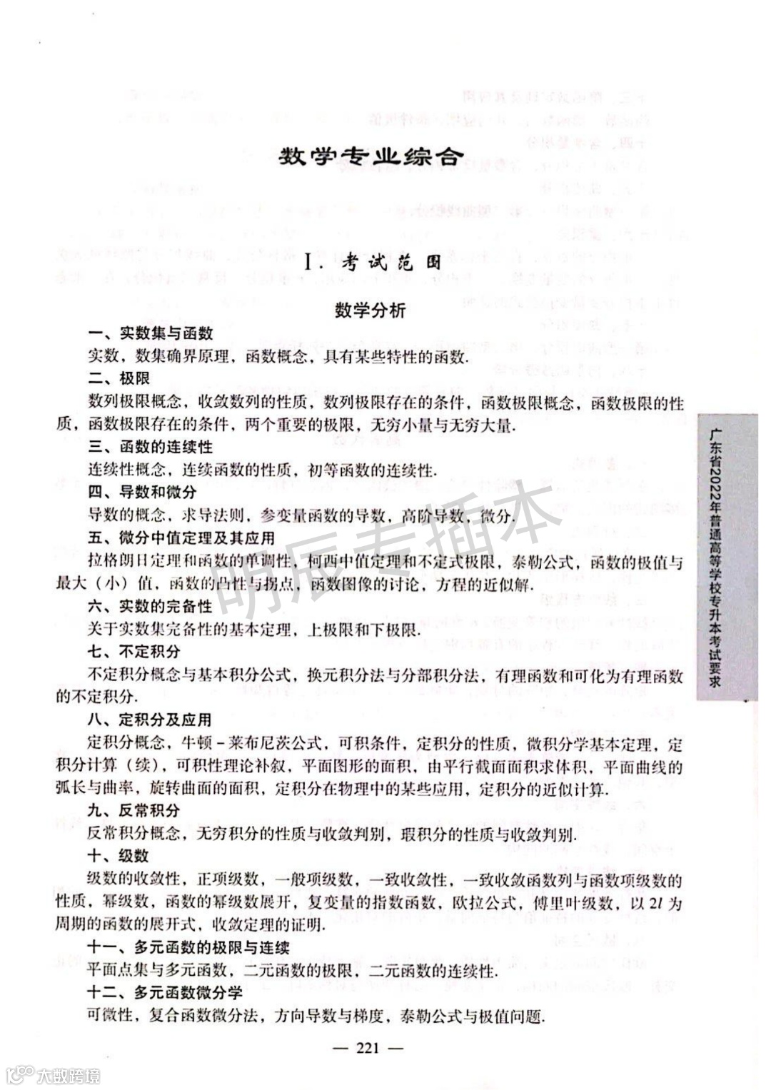
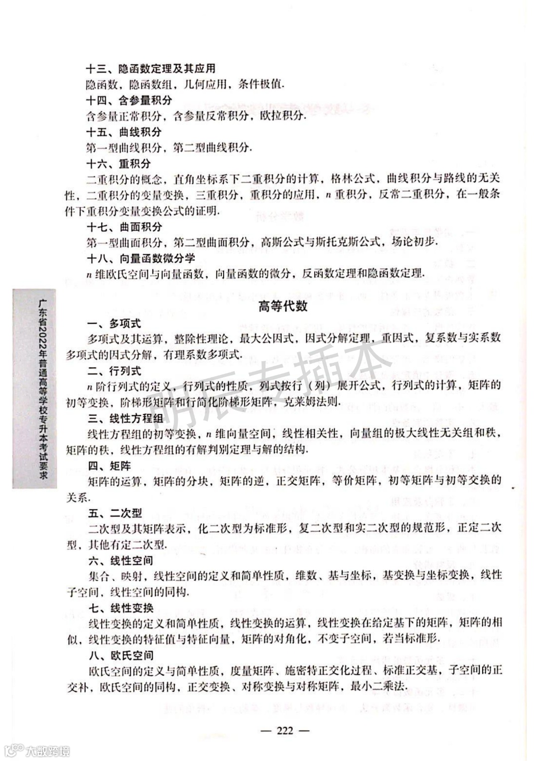
每年的11-12月份考试院会公布新的招生简章、教材以及考纲,同时学校也会公布各自招生简章,校考考纲,专插本考试内容主要就是以考纲为主。
考试大纲一般是考试院出的,每年可能会有一点小改动,但对复习影响不会很大,校考专业的专业综合课由对应的招生学校老师出题。
考试科目参考教材:2023备考 | 广东专插本考试参考教材汇总
附2022年专插本考试大纲:








































如果你有任何关于专插本的疑问
欢迎在下方留言
或者扫描二维码咨询
插本上岸导师为您全方位解答
且还有名师福利课程免费获取
赶紧扫码吧
↓
插本资料下载:
后台回复【招生院校】获取2022年插本院校招生计划
后台回复【考试大纲】获取2022年插本考试大纲
后台回复【专业真题】获取历年插本院校专业课真题
后台回复【历年真题】获取专插本历年公共课真题
后台回复【重点笔记】获取专插本公共课备考笔记
后台回复【模拟试卷】获取插本院校公共课全真模拟卷
后台回复【时事政治】获取2021年国内外时事政治汇总
END


