上岸后,你知道你即将要呆2年的宿舍是什么样的吗?有没有空调?是不是上床下桌?会断网吗?
今天学辰整理了广东39所专插本院校的宿舍环境以及住宿费,快来看看哪所院校宿舍最豪华吧!
因文章内容篇幅较长,建议大家点击页面右上角的三个点,在“搜索页面内容”中输入你想看的院校名称,即可快速定位至该院校所在位置。
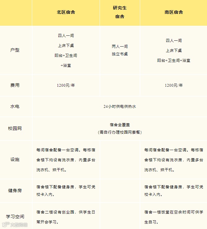
深圳技术大学

了解宿舍更多详情:
来深技大,住“五星”宿舍!
广州美术学院
昌岗校区为6人间的新宿舍,标配为上床下床,另外配书桌。
宿舍公用设备:中央空调、一个电风扇、一个卫生间、一个阳台、两个洗手池。24小时不断电不断网。
广东医科大学
由于广东医科大学招收的所有专业均为联培,所以这里只放部分联培院校的宿舍环境,供大家参考。
广东食品药品职业学院
校内宿舍:位于学校内部,风雨操场与阳光大操场中间,5~7人/间,大部分都是上下床,少数上床下桌,有空调,有独立阳台、独立卫生间。注:绿色通道宿舍:12人/间,上下床,没空调。
肇庆医学高等专科学校
新区校区宿舍为上床下桌,分四人间以及六人间,各宿舍装有空调,并且配备单独卫浴、淋浴系统、洗手台以及台镜。
肇庆学院
宿舍区分为公寓和普通宿舍,公寓一般是4人或6人间,普通宿舍为8~10人。公寓有厚德书院、明智书院、博学书院、力行书院以及公主楼,普通宿舍有一、二、三、五、八区,均配置空调。
床位数:4/6/8/10
床类型:公寓为上床下桌,普通宿舍为上下铺
热水供应时间:17:00—23:00
了解宿舍更多详情:
2022肇庆学院新生宿舍攻略
韶关学院
一般来说韶院的宿舍都是这样的:空调+热水+上床下桌是宿舍标配,洗衣机+干衣机+洗鞋机是苑区必配。
网络:周日至周四00:00断网,周五周六不断网
门禁:周日至周四23:00,周五周六23:00
了解宿舍更多详情:
@高考学子 | 韶院宿舍长啥样?来吧,展示!
岭南师范学院
宿舍基础配置:配有独立卫生间和浴室、饮水机、空调、洗衣机、阳台,还配有公共厨房(电饭锅、微波炉等厨房设备齐全)
床位数:6
床类型:上床下桌(小部分为上下铺)
设备与条件:公寓式宿舍,
门禁:23:30
了解宿舍更多详情:
岭南师范学院宿舍超全解疑篇| 含宿舍照片
广东石油化工学院
官渡校区
官渡校区现有5个宿舍区,部分高楼层宿舍楼配备电梯,以6人间为主,每间学生宿舍分为起居室、洗漱区和卫生间3个独立功能区。
西城校区
西城校区共有北华苑和西成苑两个宿舍区,建筑风格为花园式公寓,环境优美,绿树成荫,空气清新。
宿舍整体采用小清新风上床下桌4-6人间,空调、风扇、热水全覆盖,除了书桌旁的衣柜,上床的梯子也可以用来储物。
了解宿舍更多详情:
广油宿舍图鉴,同学你想住进哪一间?
广州航海学院

专插本招收的专业教学点集中在黄浦校区,宿舍区北区共有4栋楼,南区有7栋,其中北区的宿舍楼条件会相对好些。
普通宿舍一般安排4-6人入住。新建的学生公寓有单独卫生间、冲凉房,房间内空调、热水器、网线等设施一应俱全。
热水供应时间:全天供应
了解宿舍更多详情:
广航宿舍大公开,快来看看有没有你的宿舍?
嘉应学院
专插本招收的专业教学点集中在江北校区,是嘉应最大的校区,宿舍楼数也是非常多的,新生中男生宿舍主要安排在南五、南六、中1A、中4A、东五、东六,女生宿舍主要安排在南四、南七、东十八C、东十八E。
江北校区的宿舍都配备有风扇、空调和洗衣机。
网络:周日至周四00:00断网
了解宿舍更多详情:
嘉应学院江北校区攻略之嘉大知多少
10
广东技术师范大学
白云校区的宿舍均为四人间,上床下桌,床的尺寸为:0.9m*1.9m,配备空调一台、风扇两台,宿舍内可自行购买洗衣机。
热水供应时间:校本部17:00-19:00,21:00-23:00;白云校区大部分24小时供应热水
门禁:校本部23:30;白云校区小塘公寓无门禁,1-11栋周一至周五23:30,周末00:00
了解宿舍更多详情:
广师大广州校区入学指南,衣食住行全知道!
11
广东财经大学
广州校区宿舍概况:男女生宿舍有两栋为上下铺,其他都是上床下桌,标准四人间,配备阳台与卫生间,有空调,有几栋还有电梯。
网络:不断网
门禁:周日至周四23:30,周五、周六节假日无门禁
了解宿舍更多详情:
玩转广财攻略 | 广财宿舍大揭秘——广州校区篇
仲恺农业工程学院
专插本招收的专业教学点主要是白云校区,宿舍为标准六人间,有些是两张上床下桌,两张上下床;
有些是六个上床下桌。每间宿舍都配有桌子以及凳子、独立卫浴、空调和阳台,部分宿舍有电梯。
热水供应时间:白云校区17:00-00:00(中午期间也有热水供应);海珠校区6:00-8:00,16-00:00
网络:周日至周四晚上23:00、周五周六晚23:30
门禁:有门禁
了解宿舍更多详情:
请进!这份白云新生攻略包详细的!
13
惠州学院
学生宿舍划分为中苑、南苑和北苑三个区域,宿舍分四人间、六人间和八人间,每间宿舍均配置有独立卫生间、空调、网络和热水器等,学校大部分为六人间。
床类型:上床下桌
网络:不断网
了解宿舍更多详情:
2020惠大新生攻略丨你们要的宿舍篇
14
韩山师范学院
今年韩师的教学点有校本部和联培院校,这边主要介绍校本部的宿舍环境。校本部一共有5个学生宿舍区域,分别是西区、东区、东丽A区、东丽B区和东丽D区。
宿舍分为2人间,4人间和6人间,有些宿舍不设独立卫浴,有上床下桌的,也有一边是上下铺,一边是一排书桌,均配置空调。
了解宿舍更多详情:
我为同学做件事 | 新生手册 · 宿舍篇
15
广东第二师范学院
学校的宿舍分为学生公寓、教师公寓以及新宿舍楼,其中新宿舍楼又称为饭堂宿舍综合楼。
热水供应时间:16:30-00:00
设备与条件:花都校区有独立的卫生间和浴室、大小两阳台、新空调、宽敞明亮的客厅和房间、实木桌椅、多格储物柜、饮水机、两部电梯
网络:周日至周四晚上1:00-6:00断网
了解宿舍更多详情:
@新生,最全宿舍“个人照”来啦!快来看看你宿舍的样子(附宿舍内部照)
16
深圳职业技术大学
住宿条件:四人间、上床下桌,独立卫浴
其他配置:电梯、空调、风扇、干湿分离的独立卫浴和阳台,还配有超大储物柜、鞋柜和指纹锁噢~
附近食堂:柳园餐厅
了解宿舍更多详情:
深职大2024宿舍情况超全介绍来啦!看看你会住哪里!
考完试后
学辰还提供以下服务
请持续关注我们
不错过任何插本消息
↓
添加以下老师报名专插本哦
(二选一即可,无需重复添加)
↓
线下咨询地址
深圳市南山西丽旺棠大厦二楼207室
插本资料下载:
后台回复【招生院校】获取2025年插本院校招生计划
后台回复【考试大纲】获取2025年插本考试大纲
后台回复【专业真题】获取历年插本院校专业课真题
后台回复【历年真题】获取专插本历年公共课真题
后台回复【重点笔记】获取专插本公共课备考笔记
后台回复【模拟试卷】获取插本公共课全真模拟卷
后台回复【时事政治】获取2024年国内外时政汇总
END

