到了下半年,除了学习之外,小编推荐大家最好开始了解插本院校基本信息,备考更有方向。
小编为大家精心整理了39所专插本院校的基本信息以及录取数据,由于篇幅问题本次公办院校汇总分为了上下两部分,赶紧来看看吧↓

插本信息

基础信息
办学类型:公办院校
官网:https://www.sztu.edu.cn/
招生网址:https://zs.sztu.edu.cn
咨询电话:0755-23256541
院校代码:14655
邮政编码:518118
院校地址:深圳市坪山区兰田路3002号
校训:匠心筑梦,人文情怀
深圳技术大学是广东省和深圳市高标准建设的国际化、高水平、示范性一流应用技术大学。
截至2025年6月,学校占地面积891亩,总建筑面积105万平方米。设有17个学院、40个专业,在校本科学生14500多人、硕博研究生1100多人,专任教师870余人。
“空中大学”的校园整体设计在全国高校建筑中属首创。这一设计不仅能集约用地,与外部市政道路有机结合,而且能有效保障师生出行的安全与便利。
生活环境
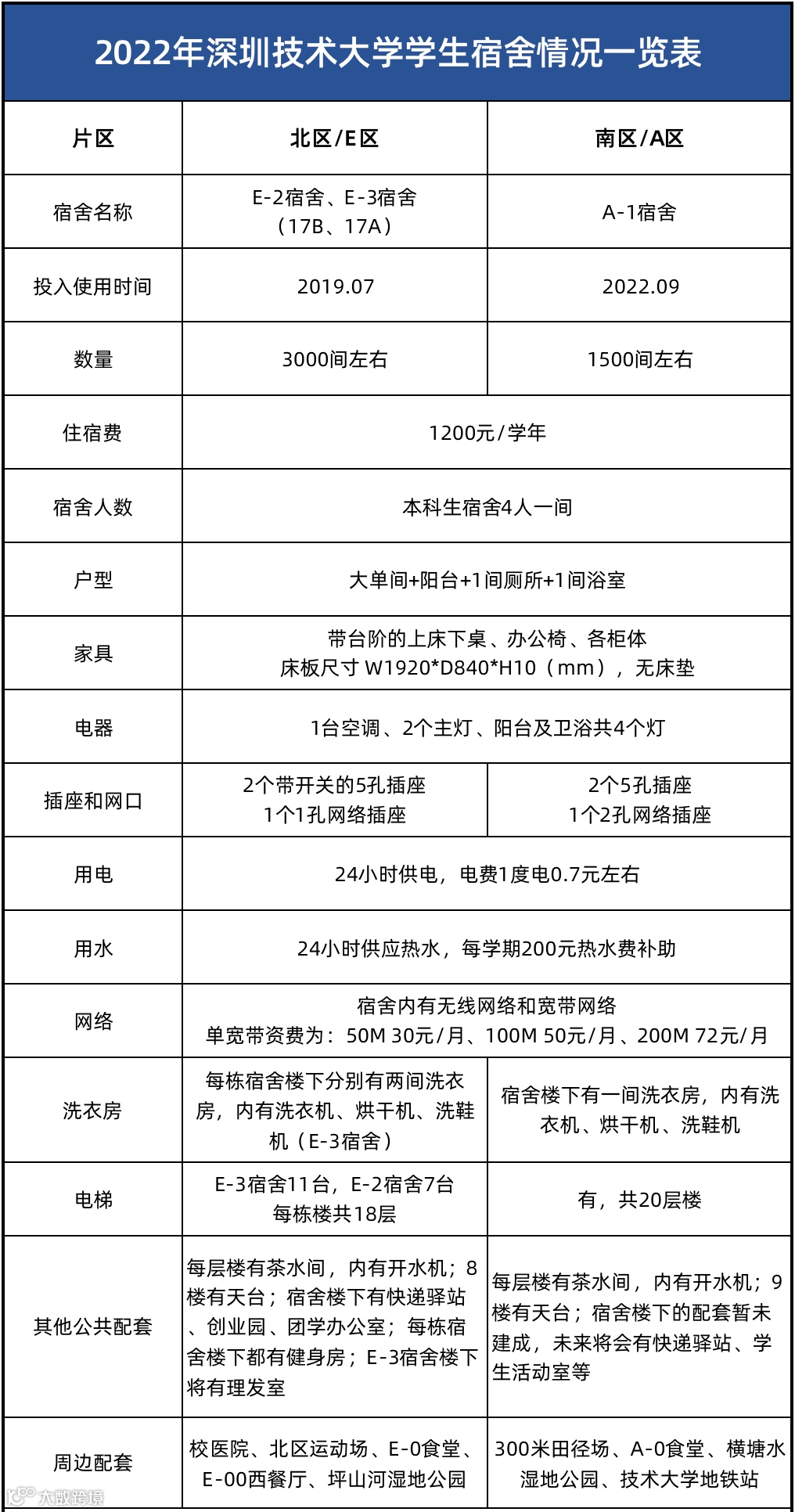
北区宿舍分两栋,由学生宿舍、师生活动中心和自修室等功能块组成。两栋建筑内共设有宿舍3000余间,可满足近1.1万学生的住宿需求。
宿舍内部处处有令人惊喜的小细节,多台电梯运转方便学生出行,配备有空间充足的小天台和洗衣房。



宿舍配置:四人一间,上床下桌;独立卫浴,热水补贴;标配空调,饮水免费。
了解宿舍更多详情:
北区学生食堂(E-0食堂)位于北区宿舍区,是校内餐厅中人流量最多的餐厅。二楼供餐区同时设有小卖部、水吧,售卖学生日常必需品以及甜点。


除此之外,还有北区西餐厅(E-00西餐厅)、竹韵餐厅、湖景餐厅等分布在校园各处,菜系齐全,口味众多,为来自四面八方的学子提供最熟悉的家乡味道。
了解食堂更多详情:

插本信息

基础信息
办学类型:公办院校
官网:http://www.gdupt.edu.cn/
招生网址:http://zs.gdupt.edu.cn/
咨询电话:0769-22896175
院校代码:11656
院校地址:广东省茂名市茂南区官渡二路139号
广东石油化工学院(Guangdong University of Petrochemical Technology)是广东省高水平理工科大学建设单位之一 ,是广东省人民政府与中国石油化工集团公司、中国石油天然气集团公司、中国海洋石油总公司共建的公办本科高校,为华南地区唯一一所石油化工特色本科高校、教育部“卓越工程师教育培养计划”高校、广东省首批普通本科转型试点高校。
生活环境
官渡校区
官渡校区现有5个宿舍区,部分高楼层宿舍楼配备电梯,以6人间为主,每间学生宿舍分为起居室、洗漱区和卫生间3个独立功能区。
西城校区
西城校区共有北华苑和西成苑两个宿舍区,建筑风格为花园式公寓,环境优美,绿树成荫,空气清新。
宿舍整体采用小清新风上床下桌4-6人间,空调、风扇、热水全覆盖,除了书桌旁的衣柜,上床的梯子也可以用来储物。
了解宿舍更多详情:
广油宿舍图鉴,同学你想住进哪一间?
广油共有一饭、二饭和四饭这几个食堂,为什么没有三饭呢?因为三饭在在光华校区。
一饭是人最多的的一个饭堂,因为它里教学楼最近,同时靠近两个宿舍区,饭菜味道相对来说还算不错,一楼是主要是饭菜专区,二楼则还会有一些面试、饼类的食物。
了解食堂更多详情:
新生攻略 | 广油食堂美食大合集!真的快要馋哭了!

插本信息

基础信息
办学类型:公办院校
官网:http://www.gzmtu.edu.cn/
招生网址:http://zsb.gzmtu.edu.cn/
咨询电话:(0769)22861919
院校代码:11106
院校地址:
黄埔校区(校本部):广州市黄埔区红山三路101号
琶洲校区:广州市海珠区新港东路夏阳大街1号
广州航海学院创办于1964年,是广州市人民政府管理的公办普通本科院校,是华南地区唯一一所独立建制的海事本科院校,广东省“文明校园”单位,广东省“冲补强”计划“强特色”建设高校,广东省基层人民武装部建设省级试点单位,连续六年荣获广东省“征兵工作先进单位”;是国际海事组织认可的航海院校,我国华南地区航运业高级人才重要的培养基地,被誉为“航海家的摇篮”。
生活环境
专插本招收的专业教学点集中在黄浦校区,宿舍区北区共有4栋楼,南区有7栋,其中北区的宿舍楼条件会相对好些。
普通宿舍一般安排4-6人入住。新建的学生公寓有单独卫生间、冲凉房,房间内空调、热水器、网线等设施一应俱全。
热水供应时间:全天供应
了解宿舍更多详情:
广航宿舍大公开,快来看看有没有你的宿舍?
舌尖上的广航 | 南区食堂攻略

插本信息
基础信息
办学类型:公办院校
官网:https://www.zhku.edu.cn/
招生网址:http://zsb.zhku.edu.cn/
咨询电话:020-89003030
院校代码:11347
院校地址:
海珠校区:广州市海珠区仲恺路501号
白云校区:广州市白云区广从八路1188号
仲恺农业工程学院(Zhongkai University of Agriculture and Engineering)简称仲恺,创办于1927年,是一所以伟大的爱国主义者、近代民主革命家廖仲恺先生名字命名,以现代农业科学为特色,农学、工学为优势,农、工、理、经、管、文、艺、法八大学科协调发展的广东省省属高水平应用型大学。
是教育部本科教学评估优秀学校及全国首批卓越农林人才教育培养计划高校,植物与动物科学学科进入ESI全球排名前1%。学校办学历史悠久,文脉深厚,坐落在历史文化名城——广州。
现有海珠校区、白云校区、番禺教学科研基地,占地面积2000余亩。校园集云山之神秀,汇珠水之灵气,是读书治学的理想地。
生活环境
专插本招收的专业教学点主要是白云校区,宿舍为标准六人间,有些是两张上床下桌,两张上下床;
有些是六个上床下桌。每间宿舍都配有桌子以及凳子、独立卫浴、空调和阳台,部分宿舍有电梯。
了解宿舍更多详情:
新生攻略 | 白云校区宿舍
饭堂内部一共三层,每一层都有独特的风味:
第一层有酸菜鱼、木耳肉丝粉、麻辣香锅等等;第二层有蜜雪冰城、重庆小面、各式扒饭等等;第三层有螺蛳粉、麻辣烫、瑞幸咖啡等等;除此之外,各层的自选餐,都是物美价廉。
新饭堂—春晖园共有两层:
第一层有烧腊、水煮肉片、肠粉等等;
第二层有五谷鱼粉、重庆小面、沙县小吃等等;
了解食堂更多详情:
开学啦!快来仲园白云食堂pick你最爱的美食吧!

插本信息

基础信息
办学类型:公办院校
官网:http://www.gzarts.edu.cn/
招生网址:http://zs.gzarts.edu.cn/
咨询电话:020-84017740
院校代码:11540
院校地址:
昌岗校区:广州市海珠区昌岗东路257号
大学城校区:广州市番禺区大学城外环西路168号
广州美术学院(The Guangzhou Academy of Fine Arts)位于广东省广州市,是经国家教育部批准成立的中国华南地区唯一一所高等美术学府,拥有硕士学位授予权,同时是国务院公布的首批艺术硕士(MFA)专业学位授予单位,入选国家大学生文化素质教育基地,中国八大美院之一 。
生活环境
昌岗校区为6人间的新宿舍,标配为上床下床,另外配书桌。
宿舍公用设备:中央空调、一个电风扇、一个卫生间、一个阳台、两个洗手池。24小时不断电不断网。

插本信息
基础信息
办学类型:公办院校
官网:https://www.gdmu.edu.cn/
招生网址:https://zs.gdmu.edu.cn/index.htm
咨询电话:0769-22896175
院校代码:10571
院校地址:
湛江校区:广东湛江霞山文明东路2号
东莞校区:广东东莞松山湖科技园
广东医科大学的前身是中山医学院湛江分院,创建于1958年,2016年更名为广东医科大学。
1991年获广东省办学水平评估一等奖
2013年获批为博士学位授予单位
2015年5月临床医学学科进入ESI全球排名前1%
2016年1月学校进入ESI全球排名前1%
2019年临床医学、医学检验技术专业入选首批国家级一流本科专业建设点,护理学专业入选广东省一流本科专业建设点,学校进入高等教育研究机构世界大学排名中心(简称CWUR)和美国权威的USNews世界大学排行榜两个著名权威榜单。
生活环境
由于2024年广东医科大学招收的所有专业均为联培,所以这里只放部分联培院校的宿舍环境,供大家参考。
广东食品药品职业学院
校内宿舍:位于学校内部,风雨操场与阳光大操场中间,5~7人/间,大部分都是上下床,少数上床下桌,有空调,有独立阳台、独立卫生间。注:绿色通道宿舍:12人/间,上下床,没空调。
肇庆医学高等专科学校
新区校区宿舍为上床下桌,分四人间以及六人间,各宿舍装有空调,并且配备单独卫浴、淋浴系统、洗手台以及台镜。
由于2024年广东医科大学招收的所有专业均为联培,所以这里只放部分联培院校的食堂环境,供大家参考。

插本信息

基础信息
办学类型:公办院校
官网:https://www.gdufe.edu.cn/main.htm
招生网址:http://zsb.gdufe.edu.cn
咨询电话:020-84096844
院校代码:10592
院校地址:
广州校区:广州市海珠区仑头路21号
佛山校区:佛山市三水区云东海街道办
广东财经大学是一所以经济学、管理学、法学为主体,经济学、管理学、法学、文学、理学、工学、艺术学等多学科协同发展的广东省重点建设大学,是广东省“冲一流、补短板、强特色”特色高校提升计划建设学校。
2003年获批为硕士学位授权单位;2017年获批为广东省博士学位授权立项建设单位;2021年获批为博士学位授予单位。
截至2025年2月,学校有广州和佛山两个校区,占地面积2275亩,教学科研仪器设备总值19390万元,图书馆藏书510万余册,有电子期刊册数152万,馆舍面积5.4万平方米;设有27个教学科研单位,开设67个本科专业;拥有2个博士学位授权一级学科点,11个硕士学位授权一级学科点,1个硕士学位授权二级学科点,23个硕士专业学位授权点;有专任教师近1600人,有全日制本科生、研究生3万人左右。
生活环境
广州校区宿舍概况:男女生宿舍有两栋为上下铺,其他都是上床下桌,标准四人间,配备阳台与卫生间,有空调,有几栋还有电梯。
了解宿舍更多详情:
开学季 | 一起来开启我们的美好宿舍旅程吧!
广东财经大学又被称为广东长胖大学,在南方都市报发起“公共服务质量测评”中,广财饭堂以90.33的综合得分排名第三位,该校的食堂品质非常高,深得师生好评。
了解食堂更多详情:
开学季|广财美食,开学约起!
如果你想加入学辰
添加以下老师报名哦
(二选一即可,无需重复添加)
↓
线下咨询地址
深圳市南山西丽旺棠大厦二楼207室
插本资料下载:
后台回复【招生院校】获取2025年插本院校招生计划
后台回复【考试大纲】获取2025年插本考试大纲
后台回复【专业真题】获取历年插本院校专业课真题
后台回复【历年真题】获取专插本历年公共课真题
后台回复【重点笔记】获取专插本公共课备考笔记
后台回复【模拟试卷】获取插本公共课全真模拟卷
后台回复【时事政治】获取2024年国内外时政汇总
END

