

1 性能参数
内置图像传感器 |
2K(2560x1440)、1080P(1920x1080) |
后置摄像头 |
1080P(1920x1080) |
镜头视角 |
150度 |
选项语言 |
英语/简体中文 |
TF 存储卡槽 |
Micro TF
|
录像分辨率 |
2K(2560x1440), 1080P(1920x1080), |
拍照分辨率 |
4M(2560x1440) 2MHD(1920x1080) |
存储压缩方式 |
H.265、H.264 |
视频格式 |
MP4 |
图片格式 |
JPEG |
储藏温度 |
-30℃~70℃ |
操作温度 |
0℃~50℃ |
操作湿度 |
15-65%RH |
储存卡容量 |
最大支持256GB |
2 产品结构
图像传感器 |
2K |
显示屏 |
9.66寸MIPI显示屏 |
镜头 |
全玻璃+级高解析多层滤光广角镜头 |
视频规格 |
MP4 |
图像格式 |
JPEG |
传输速度 |
USB2.0 |
电源接口 |
5V 2A |
容量支援 |
最大256GB |
内建喇叭 |
8R 1W |
内置录音 |
高保真喇叭 |
电池 |
内置锂聚合物 |
3 按键功能描述
3.1 电源键/屏幕背光开关键
长按:在关机状态下,长按【电源键】可开启本机电源,机器自动开始工作。在开机状态下长按3秒钟【电源键】本机自动保存录像文件及用户设置并关机。
短按:开机状态下短按【电源键】可关闭屏幕显示,再次短按【电源键】打开屏幕显示。
4 安装指南
1.关闭汽车发动机。
2.将TF卡插入记录仪卡槽中。
【注意】请使用高速TF卡(Class10及 以上),容量不小于 4GB。
3.将记录仪固定于汽车的原后视镜上。
4.将车载充电器插入汽车点烟器中。
5.用充电延长线将记录仪的USB接口和车载充电器连接起来。
【注意】布线时可将充电延长线沿汽车挡风玻璃边缘敷设。
6.将后置摄像头安装在车辆后部,安装时注意方向。布线可沿车辆顶棚敷设。安装完成后将后插头接入记录仪AV-IN。
7.调整镜头位置,确保镜头与地面保持水平。
5 触屏功能界面介绍
启动汽车发动机,记录仪自动启动并开启录像功能,若插入后拉则默认进入流媒体界面,否则进入主界面。
5.1 主界面介绍

1.1.1 界面显示介绍
1.加锁(EMR紧急):在录像中,点击加锁标志“1 ”加锁当前视频,并在当前录像时间上加上20s作为加锁的文件,加锁图标为“1”,点击“1”解锁当前文件。
2.音频开关:点击开启或者关闭录音功能。(设置会自动保存,再次开机后无需重新设置功能。)
3.录像:录像状态下默认图标为“3”,非录像状态下默认图标为“3”,点击会改变录像状态。
4.录中拍:点击后实现拍照功能。
5.回放界面:点击后进入回放界面。
6.设置界面:点击后进入设置界面。
7.录像图标:闪烁表示正常录像,非录像状态会隐藏。
8.录像时间:正常录像下显示录像时间,默认为1分钟,可在设置界面选择循环录影更改时间,非录像状态会隐藏。
9.分辨率:显示当前视频分辨率,默认为2K,可在设置界面更改。
10.时间:显示当前RTC时间,可在设置菜单里设置。
11.亮度调节:通过上下滑动能够改变亮度,往右滑动提高亮度,往左滑动降低亮度。
注意:此操作的亮度关机保存。
12.亮度图标:表明亮度图标。
13.车牌:在设置界面菜单里设置车牌
14.WIFI图标:(当前版本不支持)
15.GPS图标:(当前版本不支持)
16.日期:显示当前RTC时间,可在设置菜单里设置。
17.GPS速度:(当前版本不支持)
18.语音:打开语音功能将显示此图标,不打开则隐藏,激活成功后将会显示对应语音指令对话框。
1.1.2 主界面画面操作
1.点击操作:如6.11介绍所示进入各项界面或者功能。
2.上下滑动:通过上下拖动,改变当前摄像头视频画面显示位置
注:上下拖动后操作将会关机保存。
3.左右滑动:通过左右滑动,改变当前视频显示源,默认为前视摄像头,更改顺序后为前视--后视--分屏显示(左为前视右为后视)--前视--依次类推。若为亮度部分的左右滑动,往右滑动提高亮度,往左滑动降低亮度。注:左右滑动操作将会关机保存在当前画面下的屏幕显示情况。
1.1 回放界面
1.1.1 文件列表界面
在主界面点击“回放图标”进入回放界面,默认进入前路摄像头下的录像文件界面。

1.录像文件模式:
点击查看正常录像文件。注:前、后摄像头的录像文件分别保存于SD卡中
2.加锁文件模式:
点击查看加锁录像文件。注:前、后摄像头的加锁文件分别保存于SD卡中
3.拍照文件模式:
点击查看存放拍照文件。注:前、后摄像头的照片文件分别保存于SD卡中
4.前后录镜头切换:切换在当前文件下的前后陆摄像文件。
5.删除:点击后中间网格内的文件信息的右上角会弹出“”,对中间网格内的文件信息选中所需删除文件会显示“”,再次点击删除图标则会弹出确认删除的对话框,选中则删除对应文件。
1.1 设置界面
在主界面点击“设置”进入设置界面,默认选择为分辨率。

1 设置菜单功能介绍
注:设置菜单功能设置后皆会关机保存。
1.1 录像分辨率
更改屏幕显示分辨率,目前有2K、1080P两种,分别表示 2560x1440 分辨率和1440x1080分辨率,默认为2K。
1.2 录影时长
表示录像记录时间即录像文件切分时长,记录的时间段可设置为1、2、3分钟三种时间,默认为1分钟。
注:当SD卡存储满后记录仪将覆盖较早前录制的影像。
1.3 屏幕休眠
屏幕保护分为关、10秒、30秒、3分钟,默认为关。打开屏幕保护后,如果在使用过程中无触摸、按键操作将会关闭屏幕。关屏后可以通过短按开机键打开屏幕。
注:关屏后仍在继续录像。
1.4 语言
语言分为中文、英文两种,默认为中文。选择将改变显示语言。
1.5 录音声音
录制声音的开关。
1.6 后路镜像
流媒体镜像分为开、关两种,默认为关。打开流媒体镜像,将会把后视镜头镜像显示。
1.7 声控
打开语音功能将显示此图标,不打开则隐藏,激活成功后将会显示对应语音指令对话框。
1.8 缩时间隔
缩时间隔可以选择0.5秒、1秒、5秒分别代表着0.5帧每秒、1帧每秒、5帧每秒,默认选择为0.5秒。
注:此项功能需要打开ACC功能,否则无此项功能出现。
1.9 缩时录影
缩时录影可选择为关、5小时、12小时、24小时四种形式,默认为关,当选择打开缩录影时,若发生汽车熄火,ACC断开,记录仪主界面提示“进入缩时录影”提示框,然后进入流媒体界面,录像模式为缩时录影模式,5s后关屏。若在5s中发生触摸操作或者关屏后发生触摸操作,将在10s后重新关屏。当汽车再次启动后ACC上电,则退出缩时录影并弹出提示框“退出缩时录影”。
缩时录影的缩时间隔(缩时帧率)选择在菜单的缩时间隔内可选择。
降压板要求:有防浪涌防护、低电切断供电、电压带载状态下最低有4.8V,最高不能超过5.5V、空载时最大不能超过5.5V,纹波要求在100MV以内;
注:此项功能需要打开ACC功能,否则无此项功能出现。
附:MINI USB 5PIN脚定义:1 4 5
注:降压盒子专用,不可匹配其他案子降压线,请知悉
1.10 日期时间
弹出时间设置对话框,可设置录像的时间、日期,默认为出厂时间,此设置会更新到界面显示时间
注:为了有效记录行车安全事故的取证的日期和时间,在使用本机前请先设置正确的时间。
1.11 音量
系统音量开关。
1.12 格式化卡
弹出格式化对话框,可选择是否快速格式化,默认为快速格式化,可选择是否确认格式化。
1.13 恢复出厂设置
弹出恢复出厂设置对话框,可选择是否确认恢复出厂设置,确认将恢复所有功能设置信息、屏幕设置镜头显示和显示画面位置、回放界面显示画面位置和显示模式。
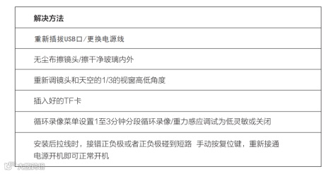
五、故障排除


*注意:本产品保留设计和规格更改权恕不另行通知。
微信号:1096093312


