▲关注明辰,学业有成▲

插本资讯
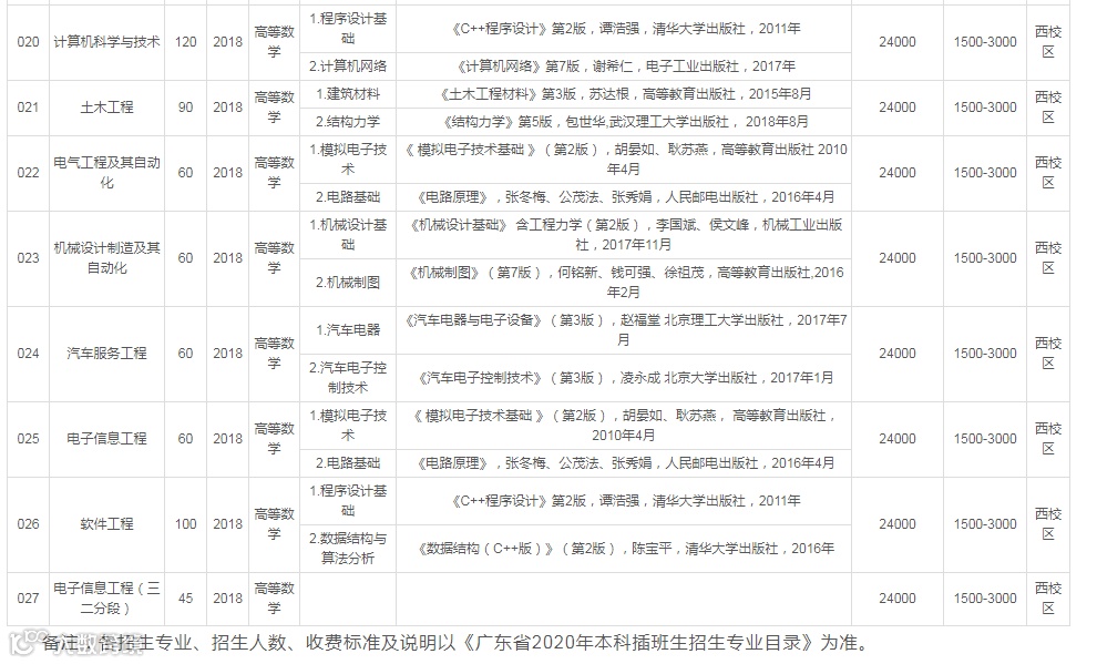
2020年广东白云学院本科插班生将开设27个招生专业,招生2000人,具体专业和计划如下:



附:2019年报考情况,供大家参考。
考试人数:2743人
计划招生:800人
录取人数:1243人
录取方式:过线录取
录取比:2.21

院校招生简章全文链接:
http://www.bvtczsb.com/html/cn/zcb/1201.html
院校简介
广东白云学院(Guangdong Baiyun University)坐落于广东省广州市,是经国家教育部批准成立的广东省属民办全日制普通本科高校;是中国应用技术大学联盟发起和理事单位、全国新建本科院校联盟副理事长单位、教育部数据中国“百校工程”项目院校、广东省普通本科转型试点高校、广东省第三批“易班”建设试点高校,CDIO工程教育联盟成员单位。
学院前身是创建于1989年的广州白云应用技术学校,后更名为广东白云职业技术学院;2005年,学院升格本科并更名为广东白云学院。
截至2018年10月,学院占地面积1350亩;共有在校生18969人,教职工1132人,其中专任教师864人;共有16个二级学院,开设47个本科专业。
创建时间:1989年
学校类型:理工类
类 别:民办高校(本B)
学生人数:18969人
学校代码:10822
学校地址:广东省广州市白云区江高镇学苑路1号
招办电话:020-36093333
学校网址:http://www.baiyunu.edu.cn/
招生网址:http://www.bvtczsb.com/

注:排名数据来自中国校友会
■ 学科建设
截至2018年10月,学院共有3个省级重点培育学科,9个校级重点学科。
省级重点培育学科:设计艺术学、机械制造及其自动化、工商管理
校级重点学科:检测技术与自动化装置、计算机应用技术、建筑技术科学、企业管理、金融学、会计学、社会学、外国语言学及应用语言学、思想政治教育
■ 师资力量
截至2018年12月,学院共有在职教职工1132人,其中专任教师864人,外聘教师219人;专任教师中,“双师型”教师共有284人,具有高级职称的专任教师共有299人,具有研究生学位的专任教师共有642人;学院共有高层次人才1人,省级教学名师1人,省级教学团队1支,南粤优秀教师、广东省民办教育优秀教师共10人。
■ 教学建设
质量工程截至2018年10月,学院共有1个省级立项建设重点专业、2个省级立项建设特色专业,1个省级立项应用型人才培养示范专业,6个省级综合改革试点专业;校内共有基础实验室4个,专业实验室40个,实训场所15个,模拟仿真实验平台1个;共有4个省级实验教学示范中心、1个省级应用型人才协同育人平台;学校与企业合作共建实习实训基地1330个,其中校内31个。
省级立项建设重点专业:艺术设计
省级立项建设特色专业:土木工程、金融学
省级立项应用型人才培养示范专业:机械设计制造及其自动化
省级综合改革试点专业:电子信息工程、物流管理、会计学、产品设计、服装设计与工程、日语
省级实验教学示范中心:汽车工程实验教学中心、机械工程实验教学中心、艺术与设计实验教学中心、经济与管理实验教学中心
省级应用型人才协同育人平台:智能制造应用型人才协同育人基地
关于院校,你还想了解这些
专 业
以下是韩山师范学院优势专业:
10个专业中有7个插本招生的专业,打算报考这些专业的考生可以参考下。
费 用
学费:详见文章开头招生专业目录
住宿费:1500-3000 元/学年(入学后按实际入住宿舍标准收取)
生活费(数据仅供参考):据广东白云学院校友分享的数据统计得知,广东白云学院2017-2018年生活费平均为1500元/月,其中男生的生活费平均值为1454元/月,女生的生活费平均值为1555元/月;
30%的校友报告说他们的生活费1500元/月;
25%的校友报告说他们的生活费2000元/月;
20%的校友报告说他们的生活费1000元/月。
住宿环境

新生统一入住4-6人/间学生公寓,配有空调、热水器、宽带以及独立的卫生间、衣柜、电脑桌等。
大部分的宿舍布局为3张铁架床,一边是床,分为上铺和下铺,另外一边是6张桌子,桌子上面是一个柜子。有一个公用阳台,然后厕所和浴室是分开的。每幢楼都有共用洗衣机。

宿舍内部
宿舍供网时间为早上6点-晚上11:00,周五晚周六晚不断网,其他晚上都会按时断网。
餐 饮
西校区


西校区有一品堂、二雅厅和U创西餐厅。小编在搜索资料的时候发现西校区的食堂荣登广东高校最难吃食堂第一名,人称广东白云外卖大学,就不多介绍了哈哈。
北校区

北校区是新校区,只有一个饭堂,装修非常的清新简洁,不过据说价格略贵。
交通出行

北校区位于广州市白云区钟落潭九佛西路280号,交通便捷,广从快速路、北三环高速公路均在校园两公里范围内。公共交通发达,有多路公交车直达、附近有两个地铁口:14号线红卫站及14号支线新和站。
西校区:交通不是很方便。出去市区一般要一个多钟。有直达广州火车站的车,一般快的话40分钟。离学校坐车十多分钟有一个江高步行街,吃的会比较多样化一点。学校周边生活还是可以的,是一个村子,吃的东西很多。
校园风光
西校区




北校区




更多关于插本院校的问题
可以加群咨询
好消息!明辰开考试团啦!
省心又实惠的考试团不来了解下吗?

集训班
插本资讯:
后台回复【体检表】获取2020年广东省普通高校本科插班生招生体格检查表后台回复【计划招生】获取2020年插本院校招生计划
后台回复【录取率】获取2019年33所插本院校录取率
后台回复【时事政治】获取2019年国内外时事政治汇总
END



