▲关注明辰,学业有成▲

招生专业
肇庆学院2020年本科插班生招生专业共15个专业,招生计划合计2015人。

插班生联合培养模式的计划

补报名前肇庆学院本科插班生招生1415人,15个专业。
较2019年增加1257人,15个专业招生,新增国际经济与贸易、会计学、市场营销、数学与应用数学(师范)、计算机科学与技术(师范)、环境工程、食品科学与工程、酒店管理、旅游管理共9个专业。
考试内容


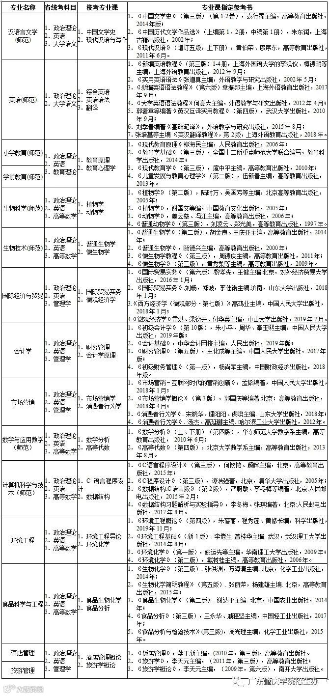
专业考试大纲请在后台回复【专业考纲】获取下载链接。
录取原则:
1、考生在达到省招生委员会划定的两条录取分数线投档后,我校按“分数优先,遵循志愿”的原则录取。
2、只有单个教学点(即校本部)专业的录取:我校分专业按投档总分(五门考试科目总分)从高到低排序,择优录取;
3、报考我校同一专业不同教学点的录取,根据考生的5科投档总分从高到低排序,优先满足高分考生的第一教学点志愿,若该教学点额满,再逐一查看该生的后续志愿进行录取,如此类推,录满为止。建议升学愿望强烈的考生应填满志愿。
4、同分点的处理办法:当5科投档总分相同时,依次按照3科省统考科目总分、专业基础课成绩、政治理论成绩、英语成绩(英语专业除外)从高到低排序录取。
5、考生所填报的专业教学点志愿均额满未被录取时,如“服从调剂”,在招生计划尚有空额的前提下,则可调剂到该专业尚未录满的其他教学点,直至额满为止;考生填“不服从调剂”,则作退档处理。
2020年考试地点:肇庆学院、广东工商职业技术大学(不同专业不同考点)
报考情况

录取方式:择优录取
20年的肇庆所有专业都是择优录取,是公办院校招生人数排行榜第二名(第一名是广石化),报考人数将近突破6千人。
不过比起其他的公办院校,肇庆的录取率要偏低一点,但是对比19年来讲上升很多。至于为何报考人数那么多,也和本身补报名前有1千个学位有关。
在补报名前,肇庆是唯一一所招生计划过千的公办院校,而在前几年一直都招生100个左右,但明年会不会有这么多个招生名额还不好说。
录取分数线
2020和2019年的录取情况:

20年肇庆的热门专业是小学教育、汉语言文学、英语、会计学和旅游管理,尤其是这3门专业:汉语言文学、英语和会计学,招生计划200人以上都远远超过省最低控制线,足以看出其竞争激烈。
收 费
文科类:4590 元/年
理科类:5190 元/年
住宿费:500-1800 元/年
(以上为2020年的专插本专业收费情况)

2020肇庆录取通知书
注:以上数据均为2020年的,仅为21年的考生做个参考。11月份推出招生计划后,小编将再次整理2021年考纲和专业目录最新资料。
院校简介

肇庆学院(Zhaoqing University)是广东省和肇庆市共建的公办全日制综合型本科大学,是广东省转型发展试点院校,广东省2017年硕士学位授予立项建设单位之一。
1970年3月,广东教育行政学院由广州市迁往肇庆地区办学,改名为肇庆地区师范学校,后历经肇庆地区师范学校、肇庆地区五·七师范学院、肇庆师范专科学校、西江大学等发展阶段;2000年3月,经教育部批准,西江大学和肇庆教育学院合并组建本科层次的肇庆学院。

注:排名数据来自中国校友会
特色专业
省级重点扶持学科:基础数学
省级特色重点学科:数学
省市共建学科:环境科学与工程、计算机科学与技术(插本招收)、机械工程
省级重点学科:机械工程、数学、设计学
省级重点培育学科:环境科学与工程
就业率

生活环境
住宿环境

学校的宿舍区一共由16区组成,其中包括5个普通宿舍区和11个公寓区。
首先简单地提一下普通宿舍和公寓的区别:
宿舍分为住8人和10人的,上下铺,有独立卫生间和阳台。每一个普通宿舍都可以享有一定的水电用量额度,超过部分要由宿舍每个人分摊,而且洗澡用的热水是各自刷热水卡的。

公寓分为住4人的和6人的。组合床型,上铺为床,下铺为桌椅、柜,带独立卫生间和阳台,有直饮水和空调,整个宿舍的热水费(洗澡用的)和水电费都是共同分摊的,没有用量额度。而且住公寓的每一个学生都可以领到一部美的风扇,但在搬离公寓时是要归还的。
餐 饮

学校共设有六个食堂,包括第一食堂(两层,其中二楼为教职工餐厅)、第二食堂(三层)、第三食堂(三层,其中三楼为小型超市,能满足各种日常生活消费),第四食堂(三层)、西北风味餐厅(一层)和吉祥隆餐厅(星湖校区)。六大饭堂都有各自的特色,多种口味多种风格,任君选择。

官方介绍:肇庆学院新生攻略
联合培养院校
点击查看:中山火炬职业技术学院
点击查看:广东水利电力职业技术学院
点击查看:广东科学技术职业学院
校园风光

▲行政楼

▲翰墨池

▲图书馆

▲第二田径场

▲教学楼课室

▲艺术大楼
创建时间:1970年
学校类型:综合类
类 别:公立大学(本A)
学生人数:22729人
学校代码:10580
学校地址:广东省肇庆市端州区肇庆大道(主校区)
广东省肇庆市端州区砚都大道北(星湖校区)
招办电话:0758-2716043
学校邮箱:zqxyz@zqu.edu.cn
学校网址:https://www.zqu.edu.cn/
招生网址:https://zsb.zqu.edu.cn/
下一期你们想看什么院校呢
欢迎在下面留言
呼声最高的优先出哦~
关于插本如果你还有想了解的资料
欢迎咨询我们的老师哦
尽心尽责的给你们解决插本疑惑❤
插本资讯:
后台回复【计划招生】获取2020年插本院校招生计划
后台回复【公共课考纲】获取2020年插本院校考试大纲
后台回复【专业考纲】获取2020年插本院校专业课大纲
后台回复【专业真题】获取历年插本院校专业课真题
后台回复【历年真题】获取专插本历年公共课真题
后台回复【重点笔记】获取专插本公共课备考笔记
后台回复【模拟试卷】获取插本院校公共课全真模拟卷
后台回复【时事政治】获取2019年国内外时事政治汇总
END





