▲关注明辰,学业有成▲
由于2020年疫情原因,广东医科大学临危受命,在疫情期间补报名加入招生行列,而所有专业均为联合培养,并没有在本部开设本科插班生的班级。
关于21年是否招生,有人经过致电广东医科大学的招生办,那边表示没有做关于2021年普通专升本的招生计划,也没有向考试院官网上传招生计划数据,所以很大概率今年是不会招生了。其实早前就已经有消息传出广东医科大学不会招生。

某群消息
本次招生办表示是有一些原因,暂时没有计划进行招生;老师还表示如果考试院要求我校招生,我校会通过公众号对外公布招生计划。
近期以下院校表示会公布招生简章,大家可以多多留意一下:
广东技术师范大学、电子科技大学中山学院、广东石油化工学院、广东第二师范学院、韶关学院、五邑大学、广州航海学院、广东财经大学、中山大学南方学院、嘉应学院、韩山师范学院、广东金融学院
目前,共有25所院校公布了招生计划,其中:
17所院校公布招生专业目录:
民办:中山大学新华学院、吉林大学珠海学院、广东白云学院、广东工业大学华立学院、广东理工学院、广东东软学院(新增)、广州华商学院(广东财经大学华商学院)、广州应用科技学院(广州大学松田学院)、广东培正学院、广东海洋大学寸金学院、北京理工大学珠海学院、华南理工大学广州学院(新增)、华南农业大学珠江学院、
公办:仲恺农业工程学院、岭南师范学院、华南师范大学
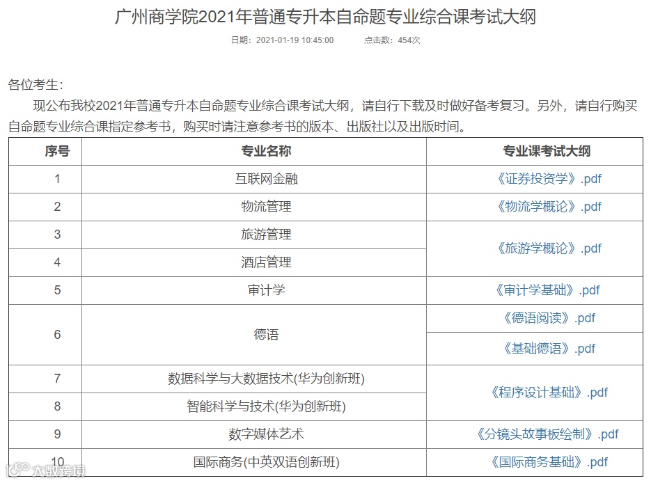
4所院校公布自主命题考纲:
广东科技学院、广东工商职业技术大学、广州科技职业技术大学、广州商学院、广州工商学院
1所院校专业参考书有变更:
广州理工学院
4所院校仅公布招生专业:

同学们可通过点击原文获取自主命题考纲下载:

业
专
课
指
定
参
考
书
互联网金融
证券投资学
《证券投资学》(第5版),吴晓求主编,中国人民大学出版社,2020.2。
物流管理
物流学概论
《物流学概论》(第4版) ,周启蕾、许笑平编著,清华大学出版社, 2017.6。
旅游管理、酒店管理
旅游学概论
《旅游学概论》(第3版),吴必虎、黄潇婷等编著 ,中国人民大学出版社,2019。
审计学
审计学基础
《审计》(精编版)(第3版),刘明辉、史德刚主编,东北财经大学出版社,2019。
德语
德语阅读
《德语中级阅读教程》,吴江编著,外语教学与研究出版社,2018。
基础德语
《当代大学德语(2)》(学生用书),梁敏、聂黎曦主编,外语教学与研究出版社,2006。
基础德语
《当代大学德语(3)》(学生用书),梁敏、聂黎曦主编,外语教学与研究出版社,2006。
数据科学与大数据技术(华为创新班)
智能科学与技术(华为创新班)
程序设计基础
《C语言程序设计》(第3版),何钦铭、颜晖主编,高等教育出版社,2015。
程序设计基础
《数据结构(C语言版)》(第2版),严蔚敏、李冬梅、吴伟民编著,人民邮电出版社,2015。
数字媒体艺术
分镜头故事板
绘制
《动画分镜头脚本设计》(升级版),殷俊编著,上海人民美术出版社,2017.6。
国际商务(中英双语创新班)
国际商务基础
《国际商务》(第二版),韩玉军编著,中国人民大学出版社,2017。
下载方式
方式一
复制链接,打开浏览器搜索链接
输入提取码,即可下载
方式二
微信扫描二维码即可下载
SEE
1.《食品分析》科目考试大纲
https://pan.baidu.com/s/1pj3KQ0I7bHXwU2qcl-lHhg
提取码:zfkb
SEE
2.《日语听力与写作》科目考试大纲
https://pan.baidu.com/s/1-6GQ_IO7yHY7EJPqM1B8yQ
提取码:xe1k
SEE
3.《综合日语》科目考试大纲
https://pan.baidu.com/s/1L5OZXIIRNEuPbRE_t-gQXQ
提取码:9rx1
SEE
4.舞蹈编导专业综合课考试考核方案
https://pan.baidu.com/s/1F-KmYAKVJf1-94oWpcP75Q
提取码:fy0n
SEE
5.音乐表演专业综合课考试考核方案
https://pan.baidu.com/s/1xlkTPP5gYC-roF7aGZuY1w
提取码:ve11
SEE
6.音乐表演声乐的考试规定曲目
https://pan.baidu.com/s/1kp5fuAFmwuXowkt-rPxkvA
提取码:koh8
(原:广东财经大学华商学院)




面对突如其来的改革不知所措?
要报考的专业突然变成经济学无从下手?
短短3个月时间想要快速提分?
2021年考前集训班
明辰邀您一起上岸!
关于插本如果你还有想了解的资料
欢迎咨询我们
尽心尽责给大家解决插本疑惑❤
插本资讯:
后台回复【计划招生】获取2020年插本院校招生计划
后台回复【公共课考纲】获取2020年插本院校考试大纲
后台回复【专业考纲】获取2020年插本院校专业课大纲
后台回复【专业真题】获取历年插本院校专业课真题
后台回复【历年真题】获取专插本历年公共课真题
后台回复【重点笔记】获取专插本公共课备考笔记
后台回复【模拟试卷】获取插本院校公共课全真模拟卷
后台回复【时事政治】获取2019年国内外时事政治汇总
END




