截至发文时间,已公布招生计划数的普通专升本招生院校有38所。

尚未公布招生计划的院校
公办:深圳技术大学、广东财经大学、广州航海学院、广东金融学院
| 2022年专插本42所院校招生简章 | |
| 公办院校 | 民办院校 |
| 深圳技术大学 | 广州软件学院 |
| 广州美术学院 | 广东东软学院 |
| 广东医科大学 | 广州城市理工学院 |
| 广东金融学院 | 北京理工大学珠海学院 |
| 肇庆学院 | 珠海科技学院 |
| 韶关学院 | 广州新华学院 |
| 东莞理工学院 | 湛江科技学院 |
| 岭南师范学院 | 东莞城市学院 |
| 广东石油化工学院 | 电子科技大学中山学院 |
| 广州航海学院 | 广州南方学院 |
| 嘉应学院 | 广州理工学院 |
| 广东技术师范大学 | 广州工商学院 |
| 广东财经大学 | 华南农业大学珠江学院 |
| 仲恺农业工程学院 | 广东白云学院 |
| 五邑大学 | 广州华立学院 |
| 佛山科学技术学院 | 广州商学院 |
| 惠州学院 | 广东理工学院 |
| 韩山师范学院 | 广东科技学院 |
| 广东第二师范学院 | 广州华商学院 |
| 广州应用科技学院 | |
| 广东培正学院 | |
| 广州科技职业技术大学 | |
| 广东工商职业技术大学 | |
广东技术师范大学
招生简章
肇庆学院
招生简章
招生计划:410人
普通批:395人
建档立卡批:5人
退役士兵:10
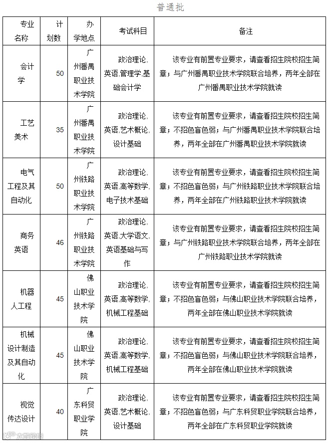
普通批

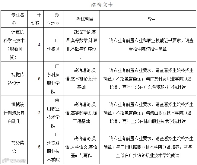
建档立卡批
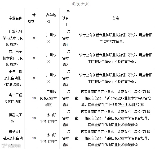
退役士兵批
温馨提醒:最终以广东省教育考试院公布为准,请各位考生填报志愿时仔细查阅相关专业对应办学地点。
招生计划:500人
普通批:458人
建档立卡批:10人
退役士兵:32人
备注:最终招生计划以广东省教育考试院公布为准。
招生计划:162人
普通批:98人
建档立卡批:2人
退役士兵:62人

招生计划:189人
普通批:128人
建档立卡批:2人
退役士兵:59人

招生计划:834人
普通批:789人
建档立卡批:16人
退役士兵:29人

注:
1.具体招生专业及计划数最终以广东省教育考试院公布为准。
2.关于考生报考的前置专科专业要求,如有疑问可咨询表格对应专业“备注”栏中的咨询电话。咨询时间:上午8:30-12:00;下午2:30-5:30(周六日及法定节假日除外)。
3.以上专业学费均为5710元/学年,住宿费1700-1800元/学年;收费标准若有更改,以政府有关部门最新核定为准。
4.关于退役大学生士兵报考具体办法,以广东教育考试院公布为准。
招生计划:201人
普通批:90人
建档立卡批:3人
退役士兵:108人


招生计划:137人
普通批:95人
退役士兵:42人

招生计划:67人
普通批:48人
建档立卡批:2人
退役士兵:17人

招生计划:227人
普通批:201人
建档立卡批:5人
退役士兵:21人



招生计划:995人
普通批:930人
建档立卡批:17人
退役士兵:48人
提前批次

普通批次

建档立卡批次

退役士兵批次

招生计划:401人
普通批:311人
建档立卡批:16人
退役士兵:74





招生计划:195人
普通批:147人
建档立卡批:8人
退役士兵:40人

招生计划:161人
普通批:156人
建档立卡批:5人
退役士兵:39人

招生计划:391人
普通批:365人
建档立卡批:7人
退役士兵:19人

招生计划:452人
普通批:391人
建档立卡批:9人
退役士兵:52人
提前批次

建档立卡批次

退役士兵批次

招生人数:5132人
普通批:4941人
建档立卡批:71人
退役士兵:120人
普通批次(招生人数:4941人)

备注:视觉传达设计、产品设计、环境设计、服装设计与工程、服装与服饰设计、数字媒体艺术、动画专业不招色盲。
建档立卡批次(招生人数:71人)

备注:视觉传达设计专业不招色盲。
退役士兵(招生人数:120人)

招生人数:1540人

招生人数:1746人
普通批:1626人
退役士兵:120人
招生人数:1828人
普通批:1684人
建档立卡批:24人
退役士兵:120人


招生人数:4900人
普通批:4716人
建档立卡批:64人
退役士兵:120人


招生人数:5114人
普通批:4927人(不含三二分段)
建档立卡批:67人
退役士兵:120人
普通批
退役士兵批
建档立卡批
招生人数:4537人
普通批:4357人
建档立卡批:60人
退役士兵:120人
招生人数:4590人
普通批:4410人
建档立卡批:60人
退役士兵:120人



招生人数:4995人
普通批:4810人
建档立卡批:65人
退役士兵:120人

注:招生计划、专业组代码、专业代码、收费标准及专业要求以广东省教育考试院公布为准。
招生人数:56人
普通批:52人
建档立卡批:1人
退役士兵:3人
招生专业:国际经济与贸易
招生人数:2045人
普通批:1900人
建档立卡批:25人
退役士兵:120人





招生人数:3173人
普通批:3012人
建档立卡批:41人
退役士兵:120人




招生人数:3700人
普通批:3532人
建档立卡批:48人
退役士兵:120人
招生人数:5043人
普通批:4856人
建档立卡批:67人
退役士兵:120人



招生人数:1658人
普通批:1479人
建档立卡批:59人
退役士兵:120人

1、以上招生计划为学校向教育主管部门报送的数据,最终以广东省教育考试院核定发布的计划为准;
2、以上所有专业学费26800元/年;住宿费: 1800-3200元/年;
3、咨询电话: 0758-8387888
招生人数:5200人
普通批:5000人
建档立卡批:50人
退役士兵:150人

招生人数:4018人
普通批:3851人
建档立卡批:47人
退役士兵:120人
普通批专升本招生计划

建档立卡专升本招生计划

退役士兵专升本招生计划

招生人数:2835人
普通批:2677人
建档立卡批:38人
退役士兵:120人


招生人数:1340人
普通批:1200人
建档立卡批:20人
退役士兵:120人

招生人数:3975人
普通批:3803人
建档立卡批:52人
退役士兵:120人

招生人数:143人
普通批:88人
建档立卡批:4人
退役士兵:51人

招生人数:1130人
普通批:994人
建档立卡批:16人
退役士兵:120人
普通批
退役士兵批
建档立卡批
招生人数:1000人
普通批:927人
建档立卡批:13人
退役士兵:60人


2022年的招生计划持续更新中,请持续关注明辰公众号哦~
如果你有任何关于填报志愿的疑问
欢迎扫描二维码咨询
插本上岸导师为您全方位解答
且还有名师福利课程免费获取
赶紧扫码吧
↓
插本资料下载:
后台回复【招生院校】获取2022年插本院校招生计划
后台回复【考试大纲】获取2022年插本考试大纲
后台回复【专业真题】获取历年插本院校专业课真题
后台回复【历年真题】获取专插本历年公共课真题
后台回复【重点笔记】获取专插本公共课备考笔记
后台回复【模拟试卷】获取插本院校公共课全真模拟卷
后台回复【时事政治】获取2021年国内外时事政治汇总
END


