

政治理论 + 英语 + 艺术概论 + 设计基础
设计基础暂无指定教材


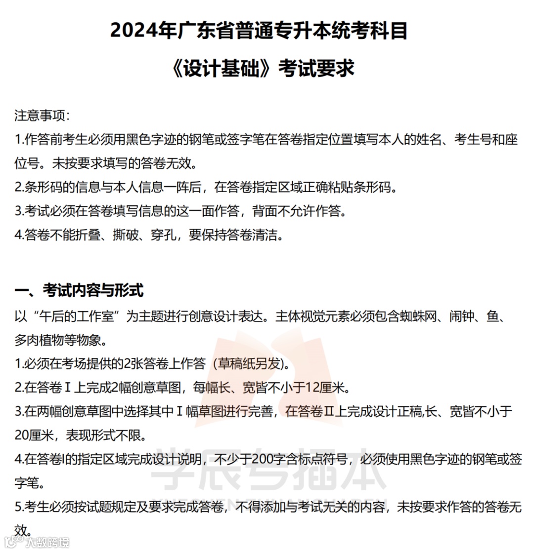
考试时间210分钟,总分200分
一、创意草图2幅,每幅20分,共40分
二、设计正稿1幅,共130分
三、设计说明1幅,共30分
2023年设计基础招生专业65个,计划数5538个。
2024年设计基础招生专业71个,计划数4914个。

(2024年新增专业)
相对比于2023年设计基础的招生情况看,24年新增的专业多了6个,但是招生数却少了500多个,整体可以说是缩招了。
至于专业限制,这两年差别不大,所以跨考的同学可以安心备考。注意,该专业有部分是不招收色盲的,请同学们务必仔细阅读招生简章。
公办院校招生人数占总招生人数比仅为6%,公办院校录取最低分数区间为366-402分,总体来说,公办院校竞争激烈上岸难度偏大!
公办院校

民办院校

公办院校中投档线最高为24年新增惠州学院的产品设计专业402分,最低为广州美术学院的环境设计专业338分(广美需要加试,所以录取分就会低一点)。
对于想要冲公办的同学们来说,明年考试大概需要考360+才有较大机会上岸公办。有3个院校没有专业限制,因此公办院校对跨考的同学来说难度较大。
民办院校中投档线最高为珠海科技学院的视觉传达设计专业363分,最低为广州华立学院的222分,省线为220分。
除了公办之外,热门民办院校的设计基础专业难度也不低,基本需要350分才能被录取;而1/3院校的录取分数线低于250分,对于无所谓公办或民办,只要上岸就行的同学来说,则只要考230+就有较大机会插本成功了。
就业前景:
设计基础专业毕业生可以在多个行业中找到就业机会,包括但不限于广告传媒、品牌策划、新媒体运营、数字营销、博物馆和艺术机构等。
在这些领域中,毕业生可以担任视觉设计、平面设计、UI/UX设计等职位,也可以选择自主创业,开设独立设计工作室或打造个人品牌。随着科技的发展,艺术设计专业毕业生在科技和创意领域扮演着重要角色。
工作方向:
1、建筑设计
可从事建筑设计单位、企业、建筑装饰公司、装饰设计、装饰施工技术管理、设计咨询、技术管理、室内外建筑设计师、建筑工程图纸、虚拟现实制作、建模模型制作。
2、室内设计
可从事装饰公司、园林、规划、展览公司、建材购物中心等单位,也可从事建筑、内外装饰设计、施工管理、广告设计、材料营销,或室内装饰行业一线设计助理、渲染设计师、装饰工程信息员、预算员、装饰项目助理等岗位。
3、工业设计
可从事制造业,IT从事工业产品设计、人-计算机交互设计、视觉传达设计、环境设计等工作的工业和科研单位也可以自主创业。
4、艺术设计
可从事装饰公司、房地产公司、建筑公司、软件公司、设计院、电子集团的设计工作,也可进入大学从事教育研究工作,或相关报纸、杂志、出版、广告等工作。
可报考证书:
1.美术指导证书(Art Director Certificate)-这个证书主要针对那些希望在广告、电影、电视等行业担任美术指导岗位的人员,提供全面的美术指导技能培训。
2.设计师证书(Designer Certificate)-这个证书可以涵盖许多不同的设计领域,如平面设计、室内设计、时尚设计等,是设计行业的基础认证。
如果你想加入学辰
添加以下老师报名哦
(二选一即可,无需重复添加)
↓


线下咨询地址
深圳市南山西丽旺棠大厦二楼206-207室
插本资料下载:
后台回复【招生院校】获取2024年插本院校招生计划
后台回复【考试大纲】获取2024年插本考试大纲
后台回复【专业真题】获取历年插本院校专业课真题
后台回复【历年真题】获取专插本历年公共课真题
后台回复【重点笔记】获取专插本公共课备考笔记
后台回复【模拟试卷】获取插本公共课全真模拟卷
后台回复【时事政治】获取2023年国内外时政汇总
END


