
广东普通专升本考试《政治理论》科目中时事占10%(满分100分,毛概占90分,时事占10分)。
2025年插本政治时事考试范围是:2024年1月1日至12月31日国内外重大时事政治。
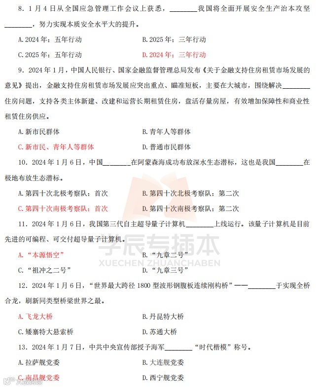
500题精选时政题库
无需添加老师
关注公众号即可免费下载
时
政
题
库

【答案版】


以下时事政治重点划线版&题库
可以戳下方卡片
关注后发送 时政
免费获取高清电子档
在线阅读(点击图片跳转)
如果你还想在最后的冲刺阶段
系统学习课程知识
快速梳理考点,实现高效备考
那么以下课程不容错过啦!
↓↓↓

添加以下老师报名哦
(二选一即可,无需重复添加)
↓


线下咨询地址
深圳市南山西丽旺棠大厦二楼206-207室
插本资料下载:
后台回复【招生院校】获取2024年插本院校招生计划
后台回复【考试大纲】获取2024年插本考试大纲
后台回复【专业真题】获取历年插本院校专业课真题
后台回复【历年真题】获取专插本历年公共课真题
后台回复【重点笔记】获取专插本公共课备考笔记
后台回复【模拟试卷】获取插本公共课全真模拟卷
后台回复【时事政治】获取2024年国内外时政汇总
END














