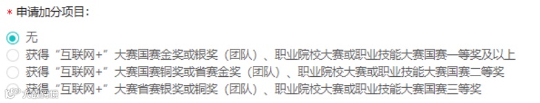
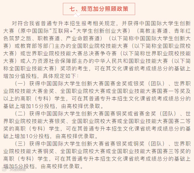
在2025年专插本考试中,有1028名考生获得了加分资格,要知道公办院校的竞争十分激烈,说不定考上公办就差了这5分呢?
所以小编建议大一大二打算插本的同学,推荐你们提前准备去参赛,获奖经历除了插本加分,还可以写在简历上增加自己的优势,好处是非常多的。
中国国际大学生创新大赛

中国国际大学生创新大赛(2025)是由教育部、中国共产党中央委员会统一战线工作部、中央网信办、中华人民共和国国家发展和改革委员会、工业和信息化部、人力资源社会保障部、农业农村部、中国科学院、中国工程院、国家知识产权局、共青团中央和河南省人民政府联合主办的赛事。中国国际大学生创新大赛是参赛规模最大的全球性创新赛事。
中国国际大学生创新大赛(2025)主题为我敢闯,我会创。主要采用校级初赛、省级复赛、总决赛三级赛制(不含萌芽赛道以及国际参赛项目)。
中国国际大学生创新大赛(2025)共产生4720个项目入围总决赛(港澳台地区参赛名额单列)。
大赛分为高教主赛道、青年红色筑梦之旅赛道、职教赛道等。每个赛道设置金奖、银奖和铜奖等奖项。
如果你想参加比赛,需要留意学校是否有参加比赛的公告。目前比赛于今年4-7月参赛报名。
全国职业院校技能大赛简介:全国职业院校技能大赛是教育部发起并牵头,联合国务院有关部门以及有关行业、人民团体、学术团体和地方共同举办的一项公益性、全国性职业院校学生综合技能竞赛活动。
大部分同学应该都对这个比赛不陌生吧,这个大赛一般都是由专业导师带着一个团体去参赛的,也是在这几个比赛中较容易获得奖项的大赛。
官方网址:https://chinaskills.hep.com.cn/
世界职业院校技能大赛

世界职业院校技能大赛是由全国职业院校技能大赛升级设立,由教育部等35个部门主办,采取市级初赛、省级复赛、总决赛三级赛制。2024年世界职业院校技能大赛是升级后的首次赛事。
官方网址:http://worldskillschina.mohrss.gov.cn/
全国职业技能大赛

中华人民共和国职业技能大赛简介:中华人民共和国职业技能大赛是经国务院批准、人力资源社会保障部主办的职业技能赛事。大赛是为充分发挥职业技能竞赛在促进技能人才培养、推动职业技能培训和弘扬工匠精神的重要作用,营造劳动光荣、技能宝贵、创造伟大的社会风气,更好服务就业创业和经济高质量发展。
如果你想加入学辰
添加以下老师报名哦
(二选一即可,无需重复添加)
↓
线下咨询地址
深圳市南山西丽旺棠大厦二楼207室
插本资料下载:
后台回复【招生院校】获取2025年插本院校招生计划
后台回复【考试大纲】获取2025年插本考试大纲
后台回复【专业真题】获取历年插本院校专业课真题
后台回复【历年真题】获取专插本历年公共课真题
后台回复【重点笔记】获取专插本公共课备考笔记
后台回复【模拟试卷】获取插本公共课全真模拟卷
后台回复【时事政治】获取2024年国内外时政汇总
END

