2026广东专插本有哪些设计美术院校专业?考什么科目?录取分数高吗?今天一篇文章给大家讲清楚艺术类专业(美术方向)的插本指南!
广东专插本艺术类专业还挺多的,以今年为例,大概总结了一下有这些:
设计美术相关专业:产品设计、服装与服饰设计、工艺美术、公共艺术、环境设计、环境艺术设计、建筑设计、视觉传达设计、数字媒体艺术、新媒体艺术、艺术设计学、绘画、书法学、美术学
影视类相关专业:动画、摄影、影视摄影与制作、戏剧影视导演、广播电视编导
表演相关类专业:表演、舞蹈编导、舞蹈表演、音乐表演、音乐教育、音乐学、播音与主持艺术
其中考设计基础的招生院校如下:
公办院校

民办院校

省统考艺术类专业考试科目是:政治+英语+艺术概论+设计基础
校考艺术类专业考试科目是:政治+英语+艺术概论+校考
注意!如果是考广州美术学院的环境设计专业,则还需要考一门加试《专业设计》。
《艺术学概论》编写组编,彭吉象主编:《艺术学概论》,北京:高等教育出版社,2019年第1版。
设计基础无教材。
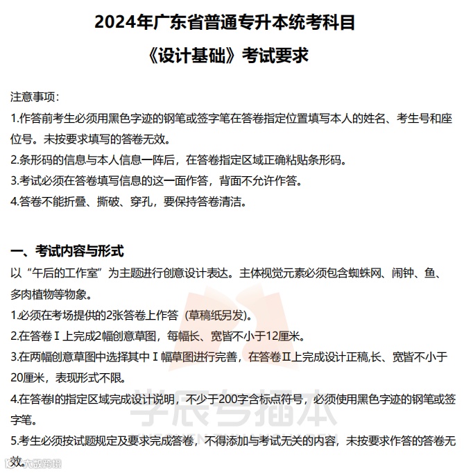
考试范围
总体要求:考生应充分理解设计的本质特征和基本原理,具备良好的设计思维能力和艺术审美素养,熟练运用相关设计表达方法,完成对特定主题的创意设计。
内容:主题分析、创意草图、设计表达。
题型
考试时间150分钟,总分200分
一、草图4幅,每幅10分,共40分
二、正稿1幅,共140分
三、设计说明1幅,共20分
真题下载
历年真题下载
只需要关注【学辰专插本】
在后台回复【历年真题】关键词
即可免费领取高清电子文档


如果你想加入学辰
添加以下老师报名哦
(二选一即可,无需重复添加)
↓
线下咨询地址
深圳市南山西丽旺棠大厦二楼207室
插本资料下载:
后台回复【招生院校】获取2025年插本院校招生计划
后台回复【考试大纲】获取2025年插本考试大纲
后台回复【专业真题】获取历年插本院校专业课真题
后台回复【历年真题】获取专插本历年公共课真题
后台回复【重点笔记】获取专插本公共课备考笔记
后台回复【模拟试卷】获取插本公共课全真模拟卷
后台回复【时事政治】获取2024年国内外时政汇总
END

