根据国家关于“大力推进‘互联网+政务服务’”有关要求,结合市政府大力推进“一门一网”、简政便民等部署,为加快东莞人社经办业务的服务优化,推进人社便民服务迈上新台阶,东莞人社局推出“东莞人社”微信小程序。“东莞人社”微信小程序优化了柜台经办的业务模式,简化了业务流程,为群众提供更加便利的服务。网上业务办理过程中,可以实现人社业务0次跑动,亦尽可能做到不收取任何纸质材料,为群众提供最为便捷的办事体验。
“东莞人社”微信小程序利用人脸识别技术,在验证办事人身份后,为群众提供个人人社业务网上全流程办理服务,大家可以在微信小程序搜索“东莞人社”~
目前,“东莞人社”微信小程序可办理的业务有:
业务办理类:
基本养老金核定、失业登记、失业保险金核定、个人身份参保业务、个人社会保险转出转入业务、个人缴费工资申报、个人社保卡申请、个人资料修改业务、异地就医申报
个人查询类:
参保人基本信息查询、参保险种信息查询、缴费明细查询、养老账户查询、医保账户查询、门诊就医点查询、待遇发放明细查询、制卡进度查询、业务办理进度查询等
那么方便,这个小程序怎么用呀?
来,小编告诉你,使用前记得先完成实名认证~
来看看操作过程~
打开“东莞人社”小程序后
根据提示点击“确定”
填写姓名、身份证号码
面部向摄像头保持数秒即可认证成功!
过程简单快速,有需要的还可以帮家人朋友认证哦,实名认证流程是一样哒!完成实名认证后就可以随时随地办理业务啦~
以申请社保卡为例:
申请社保卡的满足以下条件可以通过“东莞人社”微信小程序办理:
1.正常参保;
2.未申请制卡;
3.16岁以下(包括16岁)办理需要有监护人;
4.需提供东莞市社保卡照片回执单号、有效证件(居民身份证或户口本)。
具体步骤如下:
点击“事项”---点击“社保卡申请”;
查看业务办理须知并确认无误后---勾选已阅读---点击“已阅须知”;
可以选择为自己进行社保卡申请,也可以选择为家人朋友进行社保卡申请,点击需要进行社保卡申请的人员进入社保卡申请页面;
在该页面填写相片回执号,确认无误后,点击“验证回执号”,缺少相片回执号将无法进行下一步。
完成线上申请后,我们将在7个工作日内完成资料审核,审核结果将通过手机短信通知申请人(本小程序亦可查询)。审核通过后将直接进入制卡流程,大家再也不需要再跑到业务窗口提交申请表啦~
如何用小程序申请失业待遇?
申请失业金的满足以下条件可以通过“东莞人社”微信小程序申请失业待遇:
1.失业保险缴费满一年,或者缴费不满一年但本人仍有领取失业保险金的期限的;
2.非本人意愿失业;
3.已经办理失业登记并有求职要求的。
具体操作步骤如下:

1.依次点击“事项”--“社会保障”--“失业待遇”--“失业待遇核定”或者在首页选择“失业待遇核定”进入失业待遇核定业务办理流程;
2.查看业务办理须知并确认无误后,勾选已阅读,点击“已阅须知”;
3.既可以为自己办理失业待遇核定,也可以为家人朋友办理失业待遇核定,点击需要办理的人员进入失业待遇核定页面;
4.在该页面确认申请人信息,确认信息无误后,点击“下一步”;
5.填写申报信息,确认无误后勾选,点击“下一步”;
6.在该页面上确认申办人信息,确认无误后点击“下一步”;
7.在该页面确认银行信息,确认无误后点击“下一步”;
8.在该页面确认失业待遇核定信息,确认无误后点击“提交”;
9.若业务成功,会出现业务申报成功页面,可以点击“返回首页”返回或者点击“我的事项”查看该业务的详细信息
在“我的事项”中可以查看该业务的办理结果,查看注意事项后,可点击“失业保险待遇核定表”和“失业保险待遇支付决定书”查看。
申请失业待遇前记得先办理失业登记手续~
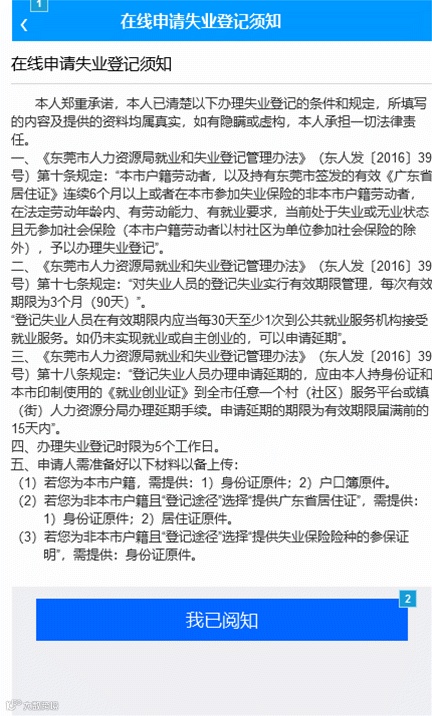
那失业登记手续怎么办理呢?
一、失业登记对象和条件:
(一)本市户籍劳动者:1、在法定劳动年龄内、有劳动能力、有就业要求;2、当前处于失业或无业状态;3、当前无参加社会保险(以村社区为单位参加社会保险的除外)。
(二)非本市户籍人员:1、在法定劳动年龄内、有劳动能力、有就业要求;2、曾经在本市参加失业保险,或者持有东莞市签发的有效《广东省居住证》连续6个月以上;3、当前处于失业或无业状态;4、当前无参加社会保险。
二、请准备好以下材料以备上传:
(一)若您为本市户籍,需提供:(1)身份证原件;(2)户口簿原件。
(二)若您为非本市户籍且“登记途径”选择“提供广东省居住证”,需提供:(1)身份证原件;(2)居住证原件。
(三)若您为非本市户籍且“登记途径”选择“提供失业保险险种的参保证明”,需提供:身份证原件。
具体步骤如下:
小程序内依次点击“事项”-“就业创业”-“失业登记”或者在首页选择“失业登记”进行业务办理--阅读须知--上传申请人身份证--填写资料--确认申请信息--办理结果。成功登记后,会出现业务申报成功页面,详细信息可在“我的事项”中查看。
填写资料时,户籍所在区域需要按照身份证上的地址填写。如由于迁入或迁出本市等原因未能及时更换身份证,导致户籍所在区域与实际不符的,需要人工窗口办理。
注意:
●目前,小程序失业登记的办理对象为本市户籍和符合条件的非本市户籍人员,暂未对港澳台人员开通办理。港澳台人员失业登记仍需通过窗口办理。
●通过小程序成功办理失业登记后,群众如需要纸质《就业创业证(仅限本市使用)》可以携带本人有效身份证到全市任意一个镇(街)人力资源服务中心打印。如需打印国家通用的《就业创业证》,还需要提供1张本人2寸彩色照片。
有了微信小程序,以上事项都可以用手机完成申请,实在太方便啦~
除了“东莞人社”微信小程序,可以在线办理的还包括以下社保业务:
已开通网上办理的社保业务:
已实施网上预审的事项:
来源:东莞社保


