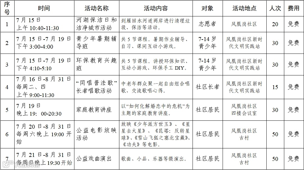
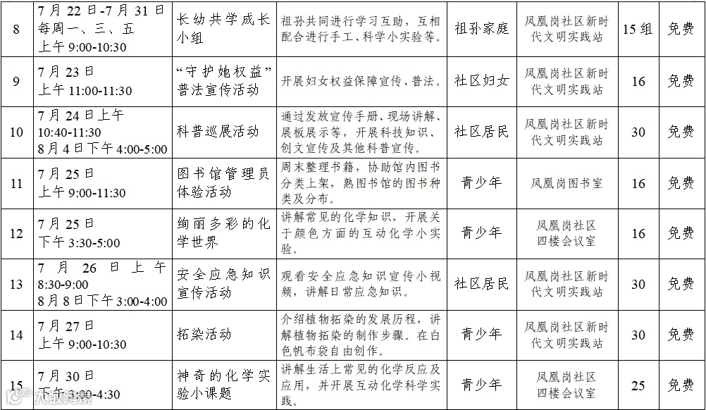
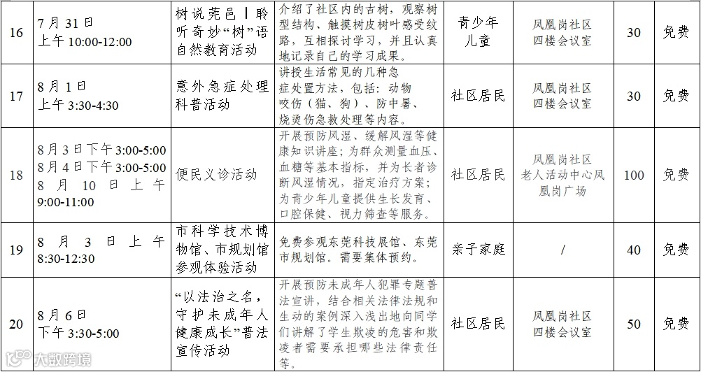
为推动“一老一小”友好社区建设,赋能“百千万工程”,由东莞市“百千万工程”指挥部统筹部署,联合各级各部门力量资源,凤凰岗社区积极发动热心公益的企事业单位、社会组织和市民群众参与和支持,拟在暑期内开展“百千万·‘莞’一夏”服务系列活动,助力广大长者老人、青少年儿童和社区居民群众度过一个活动有收获、社交有乐趣、健康有呵护、情感有抚慰的快乐假期。
下面是精彩活动预告
快来报名参与吧!





注:以上活动安排如有变动,将另行通知。
(一)线上报名:以上活动将根据开展时间在本社区居民群及企业群发布招募信息,请按具体指引操作进行报名;
(二)线下报名:未加入企业群或居民群的本社区群众朋友,可通过企业工会或村民小组组长与社区提前沟通协助。
如有疑问,可电话联系0769-87721061(工作时间)进行咨询。
第一期缤纷活动招募
马上开启!


1、第一期招募时间:2024年7月11日下午2:30-2024年7月14日晚上8:00;
2、若扫码无法报名,则表示该活动名额已满;
3、报名兴趣班,须在扫码填写信息后,搜索手机号13189164186或扫描以下二维码添加凤凰岗社综社工为好友,咨询并交付报名费,报名成功以完成缴费为准;

1、为保证兴趣班顺利开展,报名缴费后,不能退费,如有请假不退费、不补课;
2、兴趣班每班满14人开班,不满14人不开班,报名费用将退还。

