点击蓝字关注我们
新学期
新希望
又一个开学季到来,社交媒体上再次呈现一家欢喜一家忧的高潮,高年级家长欢欣雀跃,一年级新生家长则忧心忡忡,除了担心孩子不适应,教室的空气质量又如何呢?
蓝天白云下,空气到底有多好?
根据有关部门发布的2019年上半年的空气质量数据,北京1~6月平均PM2.5浓度为46微克/立方米。
如果我们对比一下雾霾严重的2016年上半年,该数据是64微克/立方米,三年后的2019年也仅仅降低了28%而已。但如果相对于世界卫生组织将年平均暴露浓度10μg/m3作为PM2.5长期暴露的准则值。北京上半年的数据是4.6倍! 而10μg/m3这一浓度是美国癌症协会(ACS)开展的研究中所观察到对生存率产生显著影响的浓度范围的下限。
一边是蓝天白云,一边是播报的优秀指数,已经令人们麻痹,都认为自己呼吸在安全的环境下,于是口罩不戴了,空气净化器仍一边了,新风系统也不开了,失去了这些防护,PM2.5已经变成了无形杀手,每7天就能吸进一个重霾天(300ug/m3),相当于每周有1天,每年有52个重霾天。

校园教室呼吸环境现状
在2016年雾霾严重时,北京家长发起,倒逼教委出台了全市中小学安装新风系统的计划,并在2017年上半年开始试点,随后石家庄、济南、郑州、西安等城市先后宣布试点。
但到2017年中,风向巨变,有关部门训导不能过于强调雾霾,要坚信政府会治理好大气,碰巧,2017年下半年在一刀切的治理和天气配合下,北京空气前所未有的好,以上试点项目遂戛然而止,中小学安装新风系统被无限期搁置。
是否因为大气环境在变好就可以忽略了教室空气环境,其实新风系统对孩子的成长是多方面的,其中降低CO2积累、提高氧气含量对提高学习效率非常重要,在五六月开启空调的时节缓解空调病、11月12月供暖季期间室内干燥上火易流感都有非常好的防治作用。

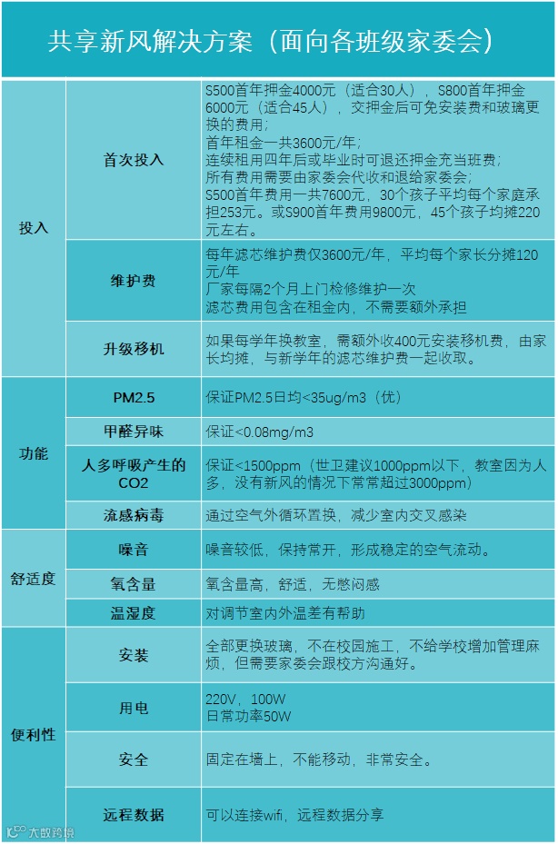
五个步骤把新风装进孩子的教室
孩子的健康不能因为政府停滞而耽搁,在把孩子交给学校之后,或许可以通过自己的建议让孩子的学习环境得到改善。
云景总结了大量经验,为家长支招,为学校解困。

经验分享
厂商提供给家长的租赁服务,对学校来说不是采购,不涉及财政拨款,等待预算审批等问题。
安装全部采用更换玻璃,没有破坏墙体,因此可理解为一般电器的安装,而不是施工,一旦涉及施工就要上报和批准。
升级更换教室时,设备跟着升级,如果学校有校级家委会,推动每个教室安装,则不需要移机,继续使用上一届留下来的设备即可。
新生入学同理,只需要缴纳一年的费用,继续使用上一届留下来的设备即可。
新入学和新学年开学,厂商更换一套滤芯,每2~3个月上门维护。
学校仅提供场地和要求厂家安全和安装质量方面的承诺,并且此承诺是家委会与厂家共签的。

—END—
长按识别二维码联系云景大白,了解详情
我知道你在看哟


