
好机会“拍了拍你”
高薪招聘
“职”等你来~
2024年东莞市中堂镇
“职引未来·筑梦青春”人才招聘会
30+优质企业
100多个工种
400多个职位
火热来袭,“职”等你来!
2024年8月2日(星期五)
17:00—21:00
来潢涌智造产业园
新的就业机会
就在你眼前
▲招聘会现场
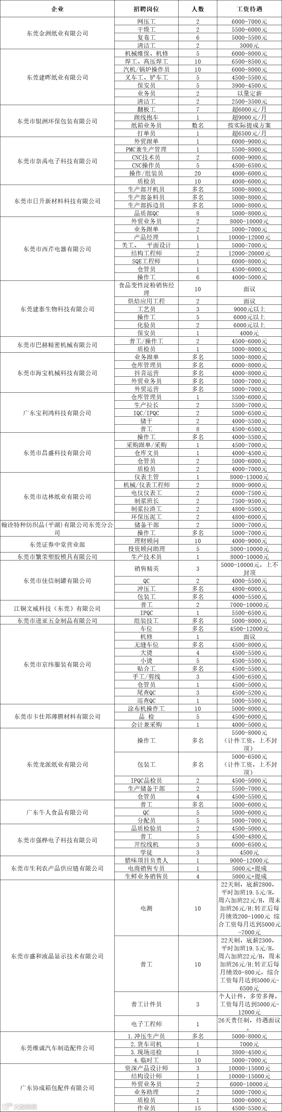
参会单位有哪些?
都招聘什么岗位?
一起来了解下!
网压工 6000-7000元/月
干燥工 5500-6000元/月
复卷工 5000-5500元/月
清洁工 3000/月
机械维保、机修 6000-8000/月
焊工、高压焊工 6500-8500元/月
汽机/锅炉操作员 6000-8000元/月
叉车工、铲车工 4500-5500元/月
保安员 3900-4500元/月
业务员 以量定薪
清洁工 2500-3500元/月
翻板工 6000元以上/月
跟线抱车 9000元以上/月
纸箱业务员 按实际提成方案
打单员 6500元以上/月
外贸跟单 6000-9000元/月
PMC兼生产管理 5500-8000元/月
CNC技术员 6000-9000元/月
CNC操作员 4500-6500元以上/月
操作/组装员 4000-6000元/月
质检员 4000-6000元/月
生产部开机员 5000-8000元/月
生产部备料员 5000-8000元/月
生产部拆边员 5000-8000元/月
品质部QC 5000-8000元/月
外贸业务员 8000-10000元/月
业务跟单 5000-7000元/月
产品经理 10000-12000元/月
美工、平面设计 5000-7000元/月
结构工程师 12000-20000元/月
SQE工程师 6000-8000元/月
仓管员 4500-6000元/月
操作工 4000-5000元/月
食品变性淀粉销售经理 面议
烘焙应用工程 面议
工艺员 9000元以上/月
操作工 6000元以上/月
化验员 6000元以上/月
保安员 4000元/月
普工/操作工 4500-6000元/月
质检员 5000-8000元/月
业务跟单 5000-8000元/月
仓库管理员 6000-8000元/月
抖音运营 4000-8000元/月
外贸业务员 5000-7000元/月
外贸运营 5000-7000元/月
普工 7000-10000元以上/月
IPQC 5500-6500元/月
操作工 5500-8000元/月
包装工 5000-6500元/月
IPQC品检员 4500-5000元/月
生产储备干部 5500-7000元/月
仓管员 4500-5500元/月
本次招聘会最全企业招聘信息如下:

向下滑动查看所有内容
扫码即可了解最全企业招聘信息需求
名企优选、食宿无忧
高薪岗位、双休在手
现场面试、当场拍板
大量岗位、“职”等你来
来源:潢涌裕洲

扫一扫,关注“德本潢涌”

