大数跨境

9天8晚!西欧艺术设计探索之旅——2023米兰国际家具展走起!

9天8晚!西欧艺术设计探索之旅——2023米兰国际家具展走起! 青木大讲堂
2023-02-04
1
导读:报名通道正式开启,点击了解详情。


阔别4年,再度相逢!让全球瞩目的一年一度世界设计盛宴——2023米兰家具展&设计周强势回归,2023年4月19日-27日,一场为期9天8晚的意大利设计探索之旅来了!


代表着世界家具与家居时尚设计的顶尖水平的意大利米兰家具展,自1961年举办以来形成了米兰国际家具展、米兰国际灯具展、米兰国际家具半成品及配件展、卫星沙龙展等系列展览。


米兰国际家具展一直是创造力、积极性和能量的催化剂。
——Maria Porro
米兰国际家具展(Salone del Mobile.Milano)主席

在经过60届的举办,米兰家具展&设计周已然成为国际家具、家居、建筑、配饰和灯具流行的风向标;世界最新设计、顶级品牌汇聚的殿堂;全球家具行业进行进出口的交易的平台,是全球家具业的“奥林匹克”盛会。





















往届现场盛况

越是期待已久,越是如约而至。国内疫情开放、家居上下游行业利好频出的时刻,2023米兰家具展&设计周的到来可以说恰逢其时,为家居设计文化复建点燃信心、为行业发展注入新的力量、为时代的更迭寻找方向!


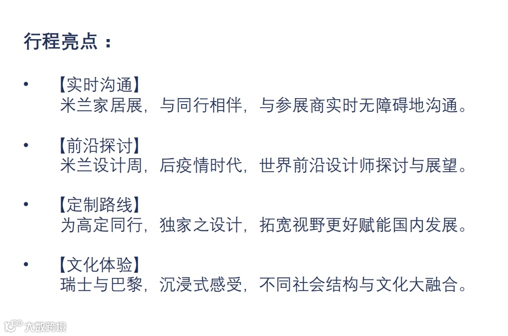
01 活动亮点盘点

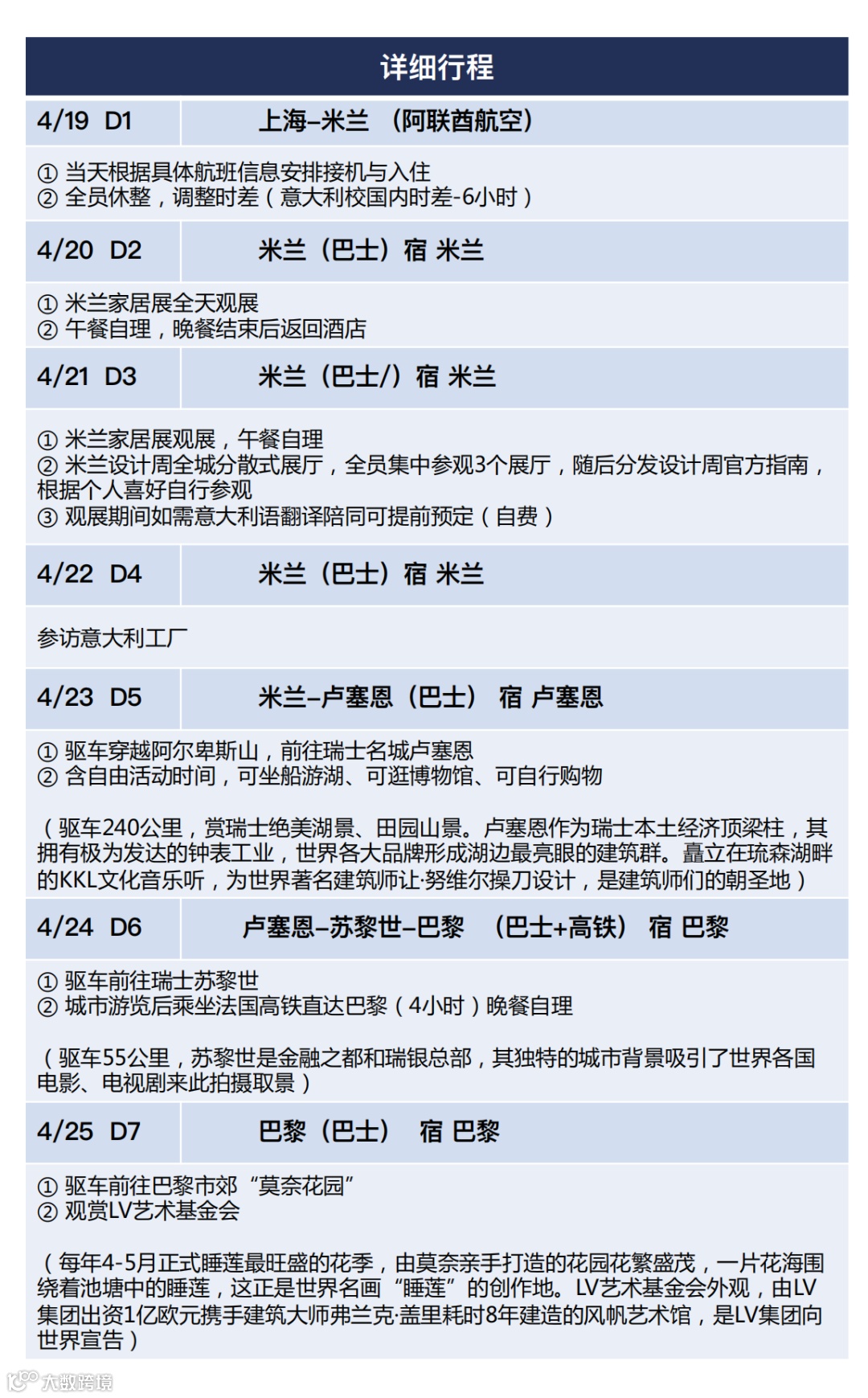
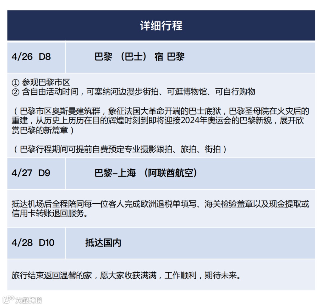
02 精彩行程剧透


03 沿途美景欣赏
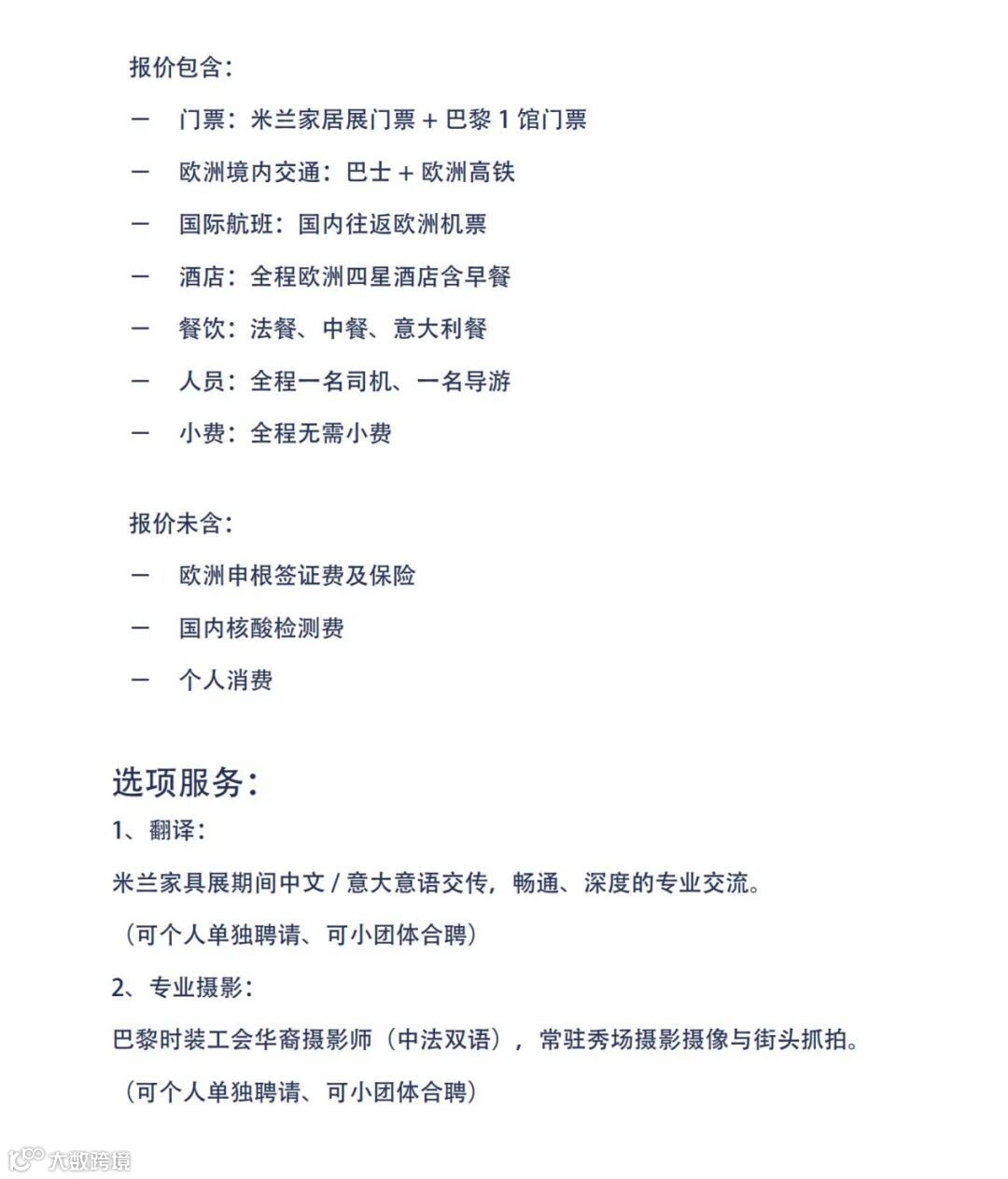
04 服务内容介绍


【声明】内容源于网络
0
0
青木大讲堂
内容 275
粉丝 0
青木大讲堂
总阅读199
粉丝0
内容275