备受关注的
东莞新积分入学方案来了!

资料图
4月17日,东莞市教育局组织召开媒体发布会,就《东莞市非户籍适龄儿童少年接受义务教育实施办法》(下称《办法》)和《东莞市义务教育阶段非户籍适龄儿童少年积分制入学积分方案》(下称《方案》)政策要点进行互动答疑。
想要在东莞读书的非户籍学生注意了,根据《办法》今年想在东莞义务教育阶段学校就读,无论申请公办学校或民办学校,申请人父或母一方须持本市有效《广东省居住证》或在本市办理有效的居住登记。积分入学方面,今年进一步优化,包括取消社保作为积分硬性条件,允许东莞户籍的家长方进行积分,进一步扩大申请地选择,精简优化积分项目。
《办法》和《方案》自2020年5月18日起施行,有效期至2022年5月18日。没有办理《广东省居住证》的家长注意了,如秋季需在本市申请入学,须尽快办理《广东省居住证》或进行居住登记。中国境内非户籍家长,可在“粤省事”小程序上办理居住登记。
非户籍学生积分入学方案
有这些变化
取消社保硬性要求、
有效居住登记也可申请积分入学
根据《方案》,今年东莞积分入学申请更加便利,相比此前方案,新《方案》取消社保作为硬性申请条件,有效居住登记也可申请积分入学。
对于符合《办法》中提出的非东莞户籍学生及家长,申请以学生户籍为参考,可以选择其父或母一方作为“家长方”申请积分制入学。其中,家长方是东莞市户籍居民,可按本方案直接为申请人提出积分制入学申请。
家长方是中国境内非东莞市户籍的,须持本市有效《广东省居住证》或在本市办理有效的居住登记;
家长方是港澳户籍的,须持本市有效《港澳居民居住证》或《港澳台居民居住证领取凭证》;
家长方是台湾户籍的,须持本市有效《台湾居民居住证》或五年期的《台湾居民来往大陆通行证》或《港澳台居民居住证领取凭证》;
家长方是外国国籍的,须持有效护照、签证或居留许可等证件。
五种方式任选其一作为积分入学申请地
符合规定的申请人,《方案》共提供五种方式作为申请地参与积分入学,其中提出积分制入学申请。
其一,家长方现缴纳社保所在的园区、镇(街道);
其二,家长方现缴纳税款所在的园区、镇(街道);
其三,家长方在本市拥有产权清晰的自有居所所在园区、镇(街道);
其四,非东莞市户籍家长方有效《广东省居住证》或居住登记信息表上现居住地址所在园区、镇(街道);
其五,东莞市户籍的家长方现户籍所在园区、镇(街道)。
相比旧版方案,居住证、缴纳税款所在镇街以及家长户籍所在地都可以作为申请。
八大申办程序参与积分入学,先公布学位后网上报名
根据《方案》,积分入学申办程序包括:公布学位、网上报名、资料初审、审核评分、积分查询、网上确认、积分公示、学位安排八大申办程序。
其中,明确了学位公布在第一位,此举也便于家长参考及报名。
各园区、镇(街道)教育主管部门在每年春季开学后对辖区内义务教育阶段学校的学位容量进行统计,核定当年可进行积分制入学的学位供给数,再由市教育主管部门统一向社会公布各园区、镇(街道)积分制入学学位供给情况。
符合条件的申请人由家长在规定时间内登录报名系统,填写信息、填报志愿及上传材料,审核部门将在全市网上报名工作结束后的10个工作日内完成审核和评分。审核部门评分结束后,家长方可登录报名系统查询申请人的积分情况,再次确认申请信息、积分结果、填报的志愿以及其他信息,进行“网上确认”。
各园区、镇(街道)教育主管部门根据申请人的最终积分从高分到低分排序,并向社会公示。
值得一提,《方案》指出,家长填写信息及提交材料必须真实有效,因提供虚假信息或材料造成无法办理学籍及其他不良后果的,由家长方和适龄子女自行承担。有关违规行为将纳入家长方个人诚信档案。
在入学申请过程中一经发现提供虚假信息或材料的,将取消该生当年在本市入学申请资格,之后3年内不予受理其积分制入学或优待政策类型的入学申请。
积分项目缩减为四个,居住证社保按月计分
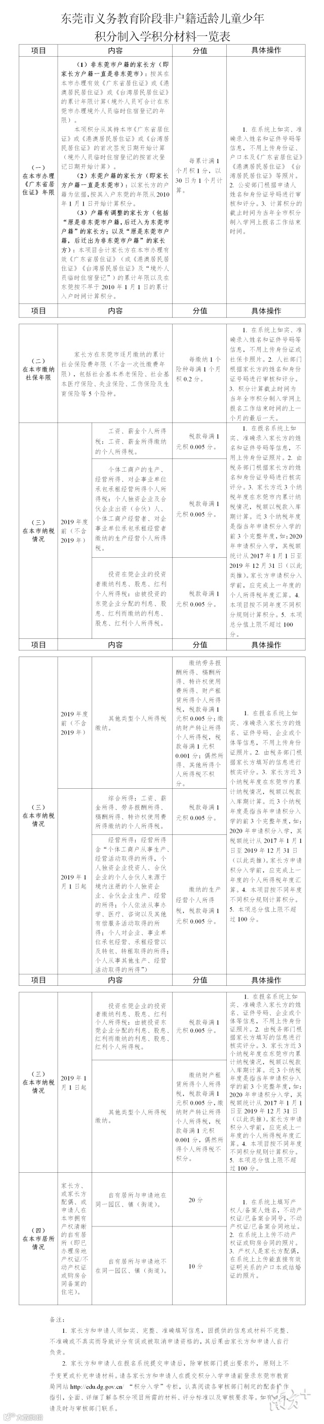
历来积分项目最受公众关注,新《方案》中,学历证书、计划生育、在莞受教育年限等加分项目取消,积分项目简化为四个,且积分方式也做微调。
申请人选择其父或母一方作为“家长方”后,按此家长方在“在本市办理《广东省居住证》年限”“在本市缴纳社保年限”“在本市纳税情况”以及“在本市居所情况”四个项目的情况计算积分,除了“在本市居所情况”可以选择家长方配偶、学生本人房产情况积分外,其他积分项目均以家长方情况积分,父母双方不交叉或累计积分。
在本市办理《广东省居住证》年限(按不同户籍类型积分,共分三类):
其一,非东莞市户籍的家长方(即家长方户籍一直是非东莞市)。按其在本市办理有效《广东省居住证》或《港澳居民居住证》或《台湾居民居住证》的累计年限计算(境外人员可合计在东莞市办理境外人员临时住宿登记的年限),从首次签发日期开始计算(境外人员临时住宿登记的按首次登记日期开始计算),截止时间为当年全市积分制入学网上报名工作结束时间,每累计满1个月积1分(以30日为1个月计算)。
其二,东莞户籍的家长方(即家长方户籍一直是东莞市):以家长方的户籍为依据,按其入户东莞的年限从2010年1月1日开始计算积分,截止时间为当年全市积分制入学网上报名工作结束时间,每累计满1个月积1分(以30日为1个月计算)。
其三,户籍有调整的家长方(包括“原是非东莞市户籍,后迁入为东莞市户籍”的家长方;以及“原是东莞市户籍,后迁出为非东莞市户籍”的家长方):本项目合计家长方在本市办理有效《广东省居住证》(或《港澳居民居住证》《台湾居民居住证》及“境外人员临时住宿登记”)的累计年限以及在东莞按不早于2010年1月1日的累计入户时间计算积分,截止时间为当年全市积分制入学网上报名工作结束时间,每累计满1个月积1分(以30日为1个月计算)。
在本市缴纳社保年限:
家长方在东莞市逐月缴纳的累计社会保险费年限(不含一次性缴费年限),包括社会基本养老保险、社会基本医疗保险、失业保险、工伤保险及生育保险,每个险种缴纳1个月积0.2分。积分计算截止时间为当年全市积分制入学网上报名工作结束时间的上一个月的最后一天。
在本市纳税情况:
家长方近3个纳税年度在东莞市内累计纳税情况,本项目按不同年度不同积分规则计算积分,总分值上限不超过100分,具体参考《东莞市义务教育阶段非户籍适龄儿童少年积分制入学积分方案》。家长方申请积分入学前,应完成上一年度的个人所得税年度汇算。
在本市居所情况:
家长方、或家长方配偶、或申请人在本市拥有产权清晰的自有居所(即已办理房地产权证/不动产权证或购房合同备案的住宅):自有居所与申请地在同一园区、镇(街道),20分;自有居所与申请地不在同一园区、镇(街道),10分。

《方案》全文扫码查看

义务教育阶段升学,
须持有效居住证或在莞办理居住登记
为进一步加强东莞市非户籍适龄儿童、少年在本市接受义务教育管理,推进教育基本公共服务均等化,结合本市实际,推出了《东莞市非户籍适龄儿童少年接受义务教育实施办法》。
《办法》指出,凡年满6周岁且不超过18周岁,有正常学习能力的非本市户籍适龄儿童、少年,可选择其父或母一方作为“家长方”,按规定申请本市义务教育阶段学校就读。
其中,家长方是东莞市户籍居民,可直接为其适龄子女提出入学申请;家长方是非东莞市户籍的,须符合以下条件:
家长方是中国境内非东莞市户籍的,须持本市有效《广东省居住证》或在本市办理有效的居住登记;
家长方是港澳户籍的,须持本市有效《港澳居民居住证》或《港澳台居民居住证领取凭证》;
家长方是台湾户籍的,须持本市有效《台湾居民居住证》或五年期的《台湾居民来往大陆通行证》或《港澳台居民居住证领取凭证》;
家长方是外国国籍的,须持有效护照、签证或居留许可等证件。
因此想要在东莞就读义务教育阶段公办学校或民办学校,不管是否参与积分入学,家长均需要持有本市有效《广东省居住证》或在本市办理有效的居住登记。
《办法》全文扫码查看

来源:南方+、教育莞家

