点击上方“ 走进东江 ”关注我们
近一段时间以来,
我市在外省、市来(返)莞人员 中
发现多起阳性病例。
根据当前疫情防控工作需要,
为进一步加强外省、市
来(返)莞人员的健康管理,
根据
东莞市新型冠状病毒肺炎
疫情防控指挥部办公室通告
(第69号)
东莞市出行防疫政策
有新要求
▽
离莞政策
1
市民群众非必要不前往高、低风险区所在地市。
2
高风险区所在镇街(园区)人员限制出行,确需出行的须持48小时内两次核酸检测(间隔24小时)阴性证明和健康码“绿码”。
进莞政策
1
所有外省、市来(返)莞人员在来(返)莞前需在“i莞家”APP 上提前报备,并如实填报信息。
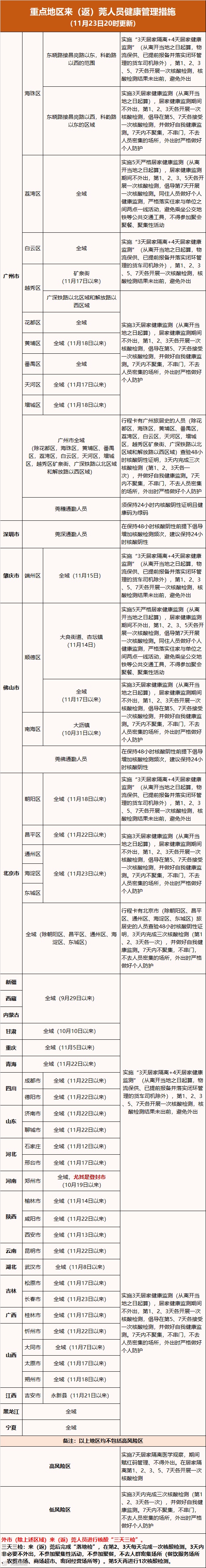
2
来自有本土疫情的重点地区人员按疾控部门的规定落实相关健康管理措施。
详情请查看“东莞疾控”微信号每日发布的《东莞疾控最新提醒》涉及地区的管理措施。
3
对所有外省、市来(返)莞人员, 抵莞后要严格落实“落地检”和“三天三检”措施 ,期间要做好自我健康监测, 非必要不外出,不聚集、不聚餐、不去人群密集场所 ,有不适症状及时就诊。 第5天再进行1次核酸检测 。
(包括: 除上述第2点以外的城市)
☆ 落地检: 来(返)莞旅客、自驾车司乘人员等从外省、市来返莞后主动在火车站、长途客运站、高速公路服务区等地设置的核酸采样点完成一次核酸检测。货车司乘人员在高速公路出口双采双检(抗原+核酸)。
☆ 三天三检: 来(返)莞后完成“落地检”,在第2、3天每天完成一次核酸检测。3天内非必要不外出,不参加聚集性活动,不参加聚餐,不去人群密集场所(餐饮服务场所、农贸市场、商场超市、密闭经营场所等)。第5天再进行1次核酸检测。
出行交通政策
1
旅客须持48小时内核酸检测阴性证明乘坐飞机、高铁、列车、跨省长途客运汽车、跨省客运船舶等交通工具。
2
积极主动配合“落地检”,跨省、市流动人员抵达目的地后,第一时间开展核酸采样。
信息来源:东莞疾控

