10月25日(周日)是重阳节
东莞人在这一天
都有登高和祭扫的习惯
需要提醒的是
以下这些事项要注意!

东城茶园山公墓
一、分流、管制的路段
(1)107国道(莞长路段)牛山居委会红绿灯至东城街道与大岭山镇交界处;
(2)水濂山路茶园山永久公墓路段。
二、分流、管制的时间
2020年10月24日、25日,8时至17时。
三、分流、管制的措施
(1)茶园山永久公墓内实行单向行驶,北门进入,东门离开。祭祀车辆要由水濂山路进入公墓北门,由墓园东门驶出莞长路。
(2)107国道(莞长路段)水濂山路跨线桥路段,桥底辅道将实行交通管制:
1.东城街道往大岭山镇方向只能直行、右转。祭祀车辆在此右转入水濂山路进入墓园。
2.大岭山镇往东城街道方向只能直行、右转,不能左转,如需进入水濂山路的车辆,请前往牛山居委会红绿灯处掉头。
3.水濂山路往莞长路方向只能右转。
请各位司机服从工作人员指挥和按照指示牌有序通行。

南城翠松墓园
一、管制路段:
科创路翠松墓园路段
二、管制时间、方式:
10月25日8时至17时,翠松墓园入口至牌楼路段实施单向通行临时交通管制,祭扫人员停车卸货后应立即驶离,防止因停车时间过长而导致道路交通堵塞。

10月25日8时至17时,科创路翠松墓园入园路口处前150米路段实施临时交通管制,将该3车道道路用反光锥进行分隔,靠左边一条车道设立为社会车辆车道供社会车辆通行,靠右边两条车道设立为进入翠松墓园专用车道供参加祭扫群众车辆通行。

麻涌路段
麻涌镇墓区共有四个,分别在广麻公路沿江高速交汇处、麻涌大道漳澎路段、东环路新基工业区路段、太步路路段。公墓园附近将有交警蜀黍现场指挥交通,届时请群众听从指挥,有秩序的停放车辆。

绕行建议:
重阳节期间,广麻公路华阳湖景区人流、车流增多,进入景区的主干道兴华路易发生拥堵,建议司机绕道西环路或兴南路通行。
广麻公路马滘河渡口路段因正在进行占道施工,过往司机请减速慢行,遵守交通规则。

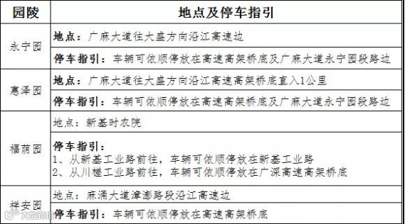
厚街路段
10月25日重阳节当天,厚街交警大队将对辖区永宁园、河田公墓园、龙溪公墓园周边道路进行交通管制,具体措施以下:
管制时间:
2020年10月25日9时—17时。
管制措施:
一、 上述墓园各出入口及园内主要道路均安排交警执勤,当停车场达到饱和后禁止车辆入园,请广大司机遵从交警指示行驶和停放车辆。
二、 永宁园在管制时间实行单向行驶措施,即将军路口为入口,汀山东埔路口为出口,请广大司机按照有关指示行驶。永宁园车位充足,请广大司机切勿乱停乱放。
中堂路段
一、交通拥堵易发路段:
中麻路槎滘村口路段。
二、交通拥堵易发时间:
10月25日上午10时至12时。
广大市民在以上道路通行时请留心观察路面情况,注意礼让行人和非机动车,遵从交通法规、安全文明出行。

虎门路段
一、预计高峰时段:
2020年10月25日当天9:00—17:00。
二、预计辖区内容易拥堵路段:
虎门大道黄河商业城路段、海战路海战博物馆路段、万达、天虹等大型商场周边路段、连升中路虎门公园段。



三、可绕行路线:
广大车主可以绕行人民路、南面大道、连升路、金宁路、长德路、滨海大道、新涌南路及新涌北路、长提路、通往镇区。



到大朗永安园祭扫
要提供粤康码和体温测量登记!

目前大朗永安园入口处
已设有体温检测岗亭
前来祭祖的市民需要提供粤康码
并进行体温测量登记后方可入园
今年重阳节
沙田辖区各墓园实行分时段祭扫
关于重阳期间现场祭扫活动
有关要求的公告
广大群众:
根据市、镇有关工作部署,为做好重阳期间疫情防控和安全管理工作,特公告如下:
一、 时间安排
为做好疫情防控工作,今年重阳节当天(10月25日,星期天)祭扫活动实行分村分时段进行,具体安排如下:
二、疫情防控要求
重阳节当天,参与祭扫的所有群众必须配带口罩,并配合现场工作人员进行体温测量,主动出示“粤康码”。如出现体温异常情况,请配合现场工作人员按相关程序做好疫情防控工作。
三、体温监测点的安排
1。靖宁陵塔园门口出入口,2、阇西山墓园与翠园小学之间的上下山路口(阇西山公园入墓园的后门实行封闭),3、䲞沙墓园出入口处(2个)。
四、停车安排
1、阇西山墓园、靖宁陵塔园,祭扫的车辆统一安排停放在靖宁陵塔园外的沿江高速桥底、阇西山公园停车场、环山路两旁;2、立沙墓园,祭扫的车辆全部停放在墓园外的沿江高速桥底、沿江大道两旁。
五、提倡网上祭扫
居家追思也情长,网祭绿色又文明;虽不能至,然心向往之;守护一方“重阳”,从你我做起!
特此公告!
沙田镇公共服务办公室
2020年10月22日
重阳期间预约祭扫时间
实现分时段错峰祭扫
重阳期间,东莞市殡仪馆将结合疫情防控工作需要,因时因势调整祭扫接待方案,市民群众可通过微信公众号(“东莞市殡仪馆”公众号,操作流程详见下方图片)或电话(22662385)预约祭扫时间,实现分时段错峰祭扫。
这些公交将临时调整
为加强2020年重阳节(10月25日)期间市民祭祀出行的公交保障,公交线路37路、323路将临时调整,具体如下:
2020年10月25日的8:00至17:00,公交线路37路(牛山工业园至樟村田禾中心)下行往牛山工业园方向、323路(汽车总站至松山湖车站)上行往松山湖车站方向,在市殡仪馆正门增设临时停靠站点。
在这里再次提醒:
注意个人防护
戴口罩、不聚集!
素材来源:今日莞事、东莞交警、东莞交通、荔香大朗、东莞沙田、东莞时间网等

